研究熱點
2024年9月,第一三共發布了DS-9606的I期臨床試驗結果。DS-9606是一種基于ADC平臺開發的靶向CLDN6的抗體偶聯藥物,在I期臨床試驗的劑量遞增階段顯示出對已知表達CLDN6的晚期實體瘤患者良好的臨床活性和耐受性
查看詳情
靶點:TDO2應用:非酒精性脂肪肝病來源:Zhu Y, Shang L, Tang Y, et al Genome-Wide Profiling of H3K27ac Identifies TDO2
查看詳情
DLL3靶點新突破:再鼎醫藥公布ZL-1310早期臨床數據!
AMG 757作為雙特異性DLL3靶向T細胞結合劑,在小細胞肺癌(SCLC)的治療中,展現出令人信服的安全性和有效性。
查看詳情
轉鐵蛋白受體TFR1(TFRC):鐵穩態關鍵成員,貧血、神經退行性疾病、癌癥新銳靶點!
最轉鐵蛋白受體TFR1是介導鐵離子進入細胞通道的關鍵成員之一,在調節細胞鐵代謝和維持鐵平衡中發揮關鍵作用。細胞鐵缺乏可以抑制細胞生
查看詳情
靶點:Plin2應用:脂肪肝病的治療研究來源:Wang, Yao, et al "Therapeutic siRNA targeting PLIN2 ameliorates steatosis, inf
查看詳情
2024年諾貝爾化學獎于10月9日揭曉,一半授予大衛·貝克(David Baker),以表彰在計算蛋白質設計方面的貢獻;另一半則共同授予德米斯
查看詳情
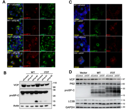
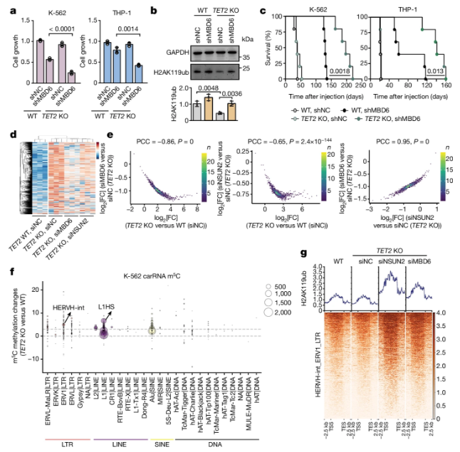
靶點:TET2應用:白血病研究來源:Zou, Zhongyu, et al "RNA m5C oxidation by TET2 regulates chromatin state and leukaem
查看詳情
靶點:RTN4應用:骨肉瘤研究來源:Zhao, Mei-Mei, et al "ER membrane remodeling by targeting RTN4 induces pyroptosis to facilitate antitumor immune " Protein & Cell (2024)
查看詳情
靶點:MEN1應用:腫瘤研究來源:In vivo CRISPR screens identify a dual function of MEN1 in regulating tumor–microe
查看詳情
靶點:IDO1應用:阿爾茨海默病研究來源:Restoring hippocampal glucose metabolism rescues cognition across Alzheimer’s
查看詳情
2024年9月4日,美國陸軍傳染病醫學研究所和Moderna公司的研究人員在國際頂尖學術期刊 Cell 上發表了題為:Comparison of protectio
查看詳情
靶點:PRMT6、STAT1、ACSL1應用:糖尿病研究來源:The PRMT6 STAT1 ACSL1 axis promotes ferroptosis in diabetic nephropathy Cell Death & Differentiation (2024)
查看詳情
靶點:PTBP3應用:膽囊癌研究靶點來源:PTBP3 Mediates IL-18 Exon Skipping to Promote Immune Escape in Gallbladder Cancer
查看詳情
靶點:AIM2應用:動脈粥樣硬化性卒中復發研究來源:Cao, Jiayu, et al "DNA-sensing inflammasomes cause recurrent atherosclero
查看詳情
靶點:PELI2應用:免疫疾病和腫瘤研究來源:PELI2 is a negative regulator of STING signaling that is dynamically repressed
查看詳情
靶點:OTUD3應用:肝癌靶點研究來源:Deubiquitylase OTUD3 regulates integrated stress response to suppress progression and
查看詳情
Nectin-4:免疫球蛋白IgSF家族新靶點,推動多種腫瘤靶向藥物臨床轉化!
Nectin-4作為一種新發現的腫瘤標志物,已在多種腫瘤患者的血清和組織中檢測到,并證實其表達增強了惡性腫瘤細
查看詳情
靶點:NLRC5應用:炎癥性疾病靶點來源:NLRC5 senses NAD+ depletion, forming a PANoptosome and driving PANoptosis and infl
查看詳情
靶點:ZED1227應用:腸道損傷治療靶點來源:Transcriptomic analysis of intestine following administration of a transglutamina
查看詳情
靶點:KISS1R應用:治療生殖疾病的良好靶點來源:Structural basis for hormone recognition and distinctive Gq protein couplin
查看詳情
靶點:BCL9 BCL9L應用:有潛力的癌癥治療靶點來源:Targeting BCL9 BCL9L enhances antigen presentation by promoting conventiona
查看詳情
靶點:ZFP318應用:保護B細胞免疫記憶,疫苗設計和免疫治療的潛在新靶點來源:High recallability of memory B cells requires ZFP3
查看詳情
靶點:XPO1、ALOX5應用:肝癌的潛在干預靶點來源:Integrative multiomics analysis identifies molecular subtypes and potential
查看詳情






