前沿靶點速遞:每周醫學研究精選(十三)
日期:2024-09-19 17:25:32
靶點:MEN1
應用:腫瘤研究
來源:In vivo CRISPR screens identify a dual function of MEN1 in regulating tumor–microenvironment interactions. Nature Genetics (2024).
加拿大多倫多大學何厚勝團隊與Ming Tsao團隊合作,在《Nature Genetics》上發表了一項突破性研究,揭示了表觀遺傳調控因子MEN1在腫瘤微環境中的雙重功能。通過體外和體內CRISPR-Cas9篩選,研究團隊發現MEN1在調節腫瘤與腫瘤微環境相互作用中發揮著重要作用。體外實驗中,MEN1的缺失并不影響細胞增殖,但在體內實驗中,其缺失卻導致了腫瘤生長的顯著促進或抑制,這表明MEN1的功能在體內具有特殊性。進一步的RNA-seq測序分析顯示,MEN1缺失后,細胞因子相關基因表達受到影響,且MEN1可能通過與MLL1的相互作用進行表觀遺傳調控。MEN1缺失導致MLL1與染色質結合位點的重新分布,激活了重復元素的轉錄,進而通過病毒擬態機制調控細胞因子相關基因和腫瘤生長。此外,MEN1缺失還影響了腫瘤微環境中免疫細胞的浸潤及其與腫瘤細胞的相互作用。這些發現為開發針對MEN1的新治療策略提供了理論和實驗依據,有望為實體瘤患者帶來新的免疫治療方法。
靶點:YTHDF1
應用:結直腸癌研究
來源:YTHDF1 regulates GID8-mediated glutamine metabolism to promote colorectal cancer progression in m6A-dependent manner. Cancer Letters 601 (2024).
上海中醫藥大學附屬曙光醫院的季青研究員團隊與蘇州市中醫院的宋卿副教授合作,在《Cancer Letters》上發表了一項關于結直腸癌(CRC)的新研究。該研究揭示了YTHDF1通過m6A依賴的方式調節GID8介導的谷氨酰胺代謝,進而促進結直腸癌進展的分子機制。研究團隊通過分析人類癌癥數據庫和臨床CRC患者的癌組織樣本,結合多種高通量測序技術,發現葡萄糖誘導降解蛋白8(GID8)是YTHDF1的關鍵下游靶點。GID8在結直腸癌組織中的高表達與臨床CRC進展和較差的總生存期顯著相關。研究還發現,GID8通過調節興奮性氨基酸轉運蛋白1(SLC1A3)和谷氨酰胺酶(GLS)來維持谷氨酰胺的攝取活性和代謝,從而促進CRC的進展。這項研究為結直腸癌的治療提供了新的靶點,即通過靶向GID8來阻斷癌細胞對谷氨酰胺的代謝依賴,抑制腫瘤的生長和轉移,為未來的癌癥治療策略提供了新的方向。
靶點:PTPRT
應用:非小細胞肺癌研究
來源:PTPRT loss enhances anti–PD-1 therapy efficacy by regulation of STING pathway in non–small cell lung cancer. Science Translational Medicine (2024).
上海交通大學生物醫學工程學院的夏偉梁團隊與上海交通大學醫學院附屬胸科醫院的陸舜團隊合作,在《Science Translational Medicine》上發表了一項重要研究。該研究首次揭示了受體型蛋白酪氨酸磷酸酶PTPRT缺失可以通過調節STING通路來增強非小細胞肺癌(NSCLC)患者對免疫檢查點抑制劑(ICI)治療的響應。研究發現,PTPRT基因突變或蛋白表達陰性的NSCLC患者更有可能從ICI治療中獲益。機制上,PTPRT缺失導致腫瘤細胞中DNA損傷累積、胞質DNA增加和腫瘤突變負荷提高,間接激活STING通路。此外,PTPRT缺失通過提高STING Y240位點的酪氨酸磷酸化水平,抑制STING的泛素化降解,從而促進I型干擾素和趨化因子的分泌,增強腫瘤微環境中CD8+ T細胞和NK細胞的浸潤,將“冷”腫瘤轉變為“熱”腫瘤,提高ICI治療的療效。這項研究為NSCLC的免疫治療提供了新的分子機制和潛在的治療靶點。
靶點:BRD4
應用:乳腺癌研究
來源:Resistance of estrogen receptor function to BET bromodomain inhibition is mediated by transcriptional coactivator cooperativity. Nature Structural & Molecular Biology (2024).
洛克菲勒大學的Robert G. Roeder博士和張思聰博士在《Nature Structural & Molecular Biology》上發表了一項研究,揭示了BET抑制劑在雌激素受體陽性(ER+)乳腺癌患者中療效有限的原因。BET抑制劑通過阻斷BET蛋白與染色質的相互作用來抑制癌基因的轉錄,但在ER+乳腺癌中,關鍵癌基因如MYC的轉錄仍然活躍。研究發現,這是因為BRD4蛋白可以通過不依賴于BD結構域的機制與其他轉錄輔助因子相互作用,繼續激活這些癌基因。研究還發現,BRD4與Mediator蛋白復合物的結合不依賴于BD結構域,而這種結合對于基因的轉錄激活至關重要。此外,BET蛋白通過促進RNA聚合酶II與轉錄延長因子的相互作用來促進基因的轉錄延長過程,這些作用也不依賴于BD結構域。這項研究為理解ER驅動的基因調控機制提供了新的視角,并為開發新的抗癌療法提供了可能的方向。
靶點:RIMKLA
應用:脂肪肝研究
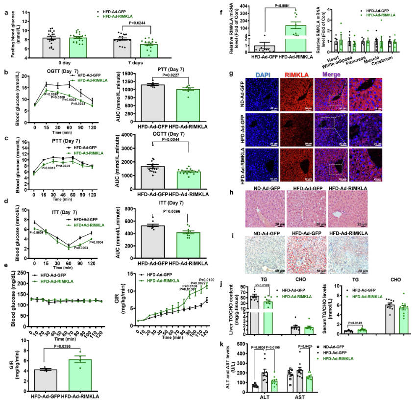
來源:Ribosomal modification protein rimK-like family member A activates betaine-homocysteine S-methyltransferase 1 to ameliorate hepatic steatosis. Signal Transduction and Targeted Therapy (2024).
北京大學基礎醫學院的楊吉春教授和北京大學人民醫院的遲毓婧副教授團隊在《Signal Transduction and Targeted Therapy》上發表了一項研究,揭示了新蛋白激酶RIMKLA通過磷酸化BHMT1改善脂肪肝及高同型半胱氨酸血癥(HHcy)的新機制。研究發現,RIMKLA在非酒精性脂肪性肝病(NAFLD)患者和高脂飲食(HFD)小鼠肝臟中表達降低,而過表達RIMKLA能夠改善肥胖小鼠的脂肪肝和高血糖癥狀。深入的機制研究顯示,RIMKLA通過磷酸化BHMT1的蘇氨酸45位點,促進同型半胱氨酸轉化為蛋氨酸,改善HHcy血癥,并抑制脂肪酸合成酶和脂肪酸轉運酶的轉錄,減少肝細胞的脂質合成和攝取,從而改善脂肪肝。此外,RIMKLA的激活還與降低循環Hcy水平、抑制轉錄因子激活蛋白1的活性有關。這項研究首次揭示了RIMKLA作為一種新蛋白激酶的功能,并為治療脂肪肝和高同型半胱氨酸血癥等代謝紊亂提供了新的治療策略。
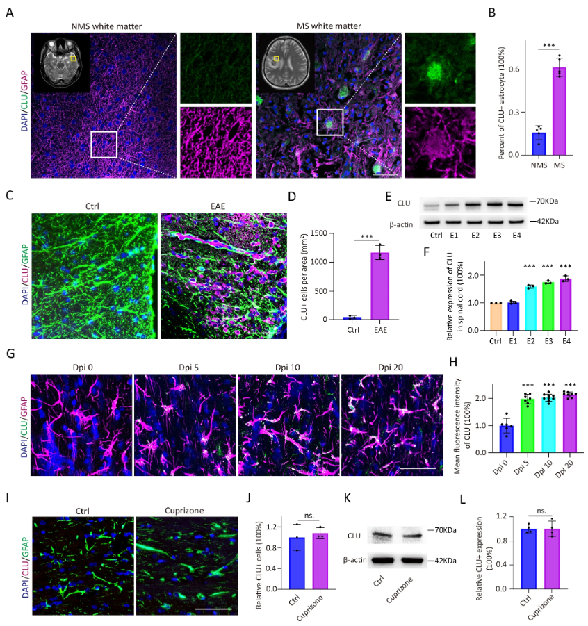
靶點:CLU
應用:多發性硬化髓鞘再生障礙研究
來源:Astrocyte-derived clusterin disrupts glial physiology to obstruct remyelination in mouse models of demyelinating diseases. Nature Communications (2024).

(圖源:CLU在多發性硬化癥(MS)以及小鼠脫髓鞘病變中表達上調 [6])
中山大學附屬第三醫院腦病中心的邱偉教授團隊聯合香港中文大學的劉曉東教授團隊在《Nature Communications》上發表了關于多發性硬化(MS)的新研究。研究揭示了星形膠質細胞在病理狀態下促進CLU(Clusterin)分子表達,CLU通過作用于少突膠質前體細胞(OPC)上的VLDLR受體,抑制Pi3k-Akt通路,最終損傷OPC細胞和阻礙髓鞘再生的關鍵機制。實驗發現,CLU在MS患者及動物模型腦組織中表達,且CLU表達水平與EAE殘疾評分存在顯著相關性。CLU可抑制星形膠質細胞的髓鞘吞噬功能,并對OPC細胞產生毒性作用,導致其增殖和分化過程出現障礙。此外,CLU對OPC的損傷作用由VLDLR介導,且Pi3k-Akt通路是CLU誘導OPC損傷的重要機制。該研究為MS預后判斷提供了新的生物標記物,并為MS治療提供了全新的靶點和方向,有望改善MS患者的治療效果。
靶點:PRMT5
應用:前列腺癌研究
來源:Inhibition of PRMT5 moderately suppresses prostate cancer growth in vivo but enhances its response to immunotherapy. Cancer Letters (2024).
湖南大學生命醫學交叉研究院的張定校教授團隊與東南大學附屬中大醫院泌尿科許斌團隊合作,在《Cancer Letters》上發表了關于前列腺癌(PCa)治療的新研究。研究揭示了PRMT5通過MYC軸調控PCa惡性生物學行為的分子機制,并證實了靶向PRMT5聯合免疫治療是治療去勢抵抗性前列腺癌(CRPC)的新可行方案。研究發現,PRMT5在腫瘤組織中的表達上調,并與患者的不良預后相關。通過降低PRMT5的表達或抑制其酶活性,可以顯著抑制腫瘤細胞的增殖、侵襲和干性等惡性行為。此外,PRMT5對PCa的免疫活性起負調控作用,通過抑制PRMT5活性提升腫瘤整體免疫水平,將其由“冷”腫瘤轉變為“熱”腫瘤,再進行免疫治療,可有效殺傷腫瘤細胞。這項研究為前列腺癌的治療提供了新的分子靶點和治療策略。
靶點:Rubicon
應用:靶向衰老相關疾病研究
來源:The Rubicon-WIPI axis regulates exosome biogenesis during ageing. Nature Cell Biology (2024).
日本大阪大學的Tamotsu Yoshimori團隊在《Nature Cell Biology》上發表了關于細胞衰老過程中外泌體生物合成調控機制的新研究。研究揭示了Rubicon-WIPI軸在調控外泌體釋放中的關鍵作用,發現這一軸能夠正向調節ESCRT依賴性外泌體分泌,并且對于細胞衰老和衰老相關途徑中的miRNA的外泌體分泌至關重要。通過RNA干擾篩選,研究人員發現Rubicon是外泌體釋放的決定因素,且其調節作用不依賴于自噬,而是一種獨立于自噬的新途徑。進一步的實驗表明,Rubicon通過與WIPI2相互作用,促進外泌體分泌,且這一過程涉及WIPI2與ESCRT組分的相互作用。此外,研究還發現Rubicon在小鼠衰老過程中對外泌體釋放的增加是必需的,且對于調節與衰老相關的miRNA的分泌至關重要。這些發現不僅增進了對外泌體生物合成機制的理解,也為開發針對衰老相關疾病的治療策略提供了新的靶點。
參考文獻
1. Su, Peiran, et al. "In vivo CRISPR screens identify a dual function of MEN1 in regulating tumor–microenvironment interactions." Nature Genetics (2024): 1-13.
2. Han, Yicun, et al. "YTHDF1 regulates GID8-mediated glutamine metabolism to promote colorectal cancer progression in m6A-dependent manner." Cancer Letters 601 (2024): 217186.
3. Chen, Zhuo, et al. "PTPRT loss enhances anti–PD-1 therapy efficacy by regulation of STING pathway in non–small cell lung cancer." Science Translational Medicine 16.763 (2024): eadl3598.
4. Zhang, Sicong, and Robert G. Roeder. "Resistance of estrogen receptor function to BET bromodomain inhibition is mediated by transcriptional coactivator cooperativity." Nature Structural & Molecular Biology (2024): 1-15.
5. Yan, Han, et al. "Ribosomal modification protein rimK-like family member A activates betaine-homocysteine S-methyltransferase 1 to ameliorate hepatic steatosis." Signal Transduction and Targeted Therapy 9.1 (2024): 214.
6. Chen, Chen, et al. "Astrocyte-derived clusterin disrupts glial physiology to obstruct remyelination in mouse models of demyelinating diseases." Nature Communications 15.1 (2024): 7791.
7. He, Qinju, et al. "Inhibition of PRMT5 moderately suppresses prostate cancer growth in vivo but enhances its response to immunotherapy." Cancer Letters (2024): 217214.
8. Yanagawa, Kyosuke, et al. "The Rubicon–WIPI axis regulates exosome biogenesis during ageing." Nature Cell Biology (2024): 1-13.
應用:腫瘤研究
來源:In vivo CRISPR screens identify a dual function of MEN1 in regulating tumor–microenvironment interactions. Nature Genetics (2024).

(圖源:藥物抑制MEN1能抑制腫瘤生長 [1])
加拿大多倫多大學何厚勝團隊與Ming Tsao團隊合作,在《Nature Genetics》上發表了一項突破性研究,揭示了表觀遺傳調控因子MEN1在腫瘤微環境中的雙重功能。通過體外和體內CRISPR-Cas9篩選,研究團隊發現MEN1在調節腫瘤與腫瘤微環境相互作用中發揮著重要作用。體外實驗中,MEN1的缺失并不影響細胞增殖,但在體內實驗中,其缺失卻導致了腫瘤生長的顯著促進或抑制,這表明MEN1的功能在體內具有特殊性。進一步的RNA-seq測序分析顯示,MEN1缺失后,細胞因子相關基因表達受到影響,且MEN1可能通過與MLL1的相互作用進行表觀遺傳調控。MEN1缺失導致MLL1與染色質結合位點的重新分布,激活了重復元素的轉錄,進而通過病毒擬態機制調控細胞因子相關基因和腫瘤生長。此外,MEN1缺失還影響了腫瘤微環境中免疫細胞的浸潤及其與腫瘤細胞的相互作用。這些發現為開發針對MEN1的新治療策略提供了理論和實驗依據,有望為實體瘤患者帶來新的免疫治療方法。
靶點:YTHDF1
應用:結直腸癌研究
來源:YTHDF1 regulates GID8-mediated glutamine metabolism to promote colorectal cancer progression in m6A-dependent manner. Cancer Letters 601 (2024).

(圖源:YTHDF1調節GID8介導的谷氨酰胺代謝促進結直腸癌 [2])
上海中醫藥大學附屬曙光醫院的季青研究員團隊與蘇州市中醫院的宋卿副教授合作,在《Cancer Letters》上發表了一項關于結直腸癌(CRC)的新研究。該研究揭示了YTHDF1通過m6A依賴的方式調節GID8介導的谷氨酰胺代謝,進而促進結直腸癌進展的分子機制。研究團隊通過分析人類癌癥數據庫和臨床CRC患者的癌組織樣本,結合多種高通量測序技術,發現葡萄糖誘導降解蛋白8(GID8)是YTHDF1的關鍵下游靶點。GID8在結直腸癌組織中的高表達與臨床CRC進展和較差的總生存期顯著相關。研究還發現,GID8通過調節興奮性氨基酸轉運蛋白1(SLC1A3)和谷氨酰胺酶(GLS)來維持谷氨酰胺的攝取活性和代謝,從而促進CRC的進展。這項研究為結直腸癌的治療提供了新的靶點,即通過靶向GID8來阻斷癌細胞對谷氨酰胺的代謝依賴,抑制腫瘤的生長和轉移,為未來的癌癥治療策略提供了新的方向。
靶點:PTPRT
應用:非小細胞肺癌研究
來源:PTPRT loss enhances anti–PD-1 therapy efficacy by regulation of STING pathway in non–small cell lung cancer. Science Translational Medicine (2024).

(圖源:PTPRT缺失改善腫瘤免疫微環境 [3])
上海交通大學生物醫學工程學院的夏偉梁團隊與上海交通大學醫學院附屬胸科醫院的陸舜團隊合作,在《Science Translational Medicine》上發表了一項重要研究。該研究首次揭示了受體型蛋白酪氨酸磷酸酶PTPRT缺失可以通過調節STING通路來增強非小細胞肺癌(NSCLC)患者對免疫檢查點抑制劑(ICI)治療的響應。研究發現,PTPRT基因突變或蛋白表達陰性的NSCLC患者更有可能從ICI治療中獲益。機制上,PTPRT缺失導致腫瘤細胞中DNA損傷累積、胞質DNA增加和腫瘤突變負荷提高,間接激活STING通路。此外,PTPRT缺失通過提高STING Y240位點的酪氨酸磷酸化水平,抑制STING的泛素化降解,從而促進I型干擾素和趨化因子的分泌,增強腫瘤微環境中CD8+ T細胞和NK細胞的浸潤,將“冷”腫瘤轉變為“熱”腫瘤,提高ICI治療的療效。這項研究為NSCLC的免疫治療提供了新的分子機制和潛在的治療靶點。
靶點:BRD4
應用:乳腺癌研究
來源:Resistance of estrogen receptor function to BET bromodomain inhibition is mediated by transcriptional coactivator cooperativity. Nature Structural & Molecular Biology (2024).

(圖源:10.1101/2024.07.25.605008 [4])
洛克菲勒大學的Robert G. Roeder博士和張思聰博士在《Nature Structural & Molecular Biology》上發表了一項研究,揭示了BET抑制劑在雌激素受體陽性(ER+)乳腺癌患者中療效有限的原因。BET抑制劑通過阻斷BET蛋白與染色質的相互作用來抑制癌基因的轉錄,但在ER+乳腺癌中,關鍵癌基因如MYC的轉錄仍然活躍。研究發現,這是因為BRD4蛋白可以通過不依賴于BD結構域的機制與其他轉錄輔助因子相互作用,繼續激活這些癌基因。研究還發現,BRD4與Mediator蛋白復合物的結合不依賴于BD結構域,而這種結合對于基因的轉錄激活至關重要。此外,BET蛋白通過促進RNA聚合酶II與轉錄延長因子的相互作用來促進基因的轉錄延長過程,這些作用也不依賴于BD結構域。這項研究為理解ER驅動的基因調控機制提供了新的視角,并為開發新的抗癌療法提供了可能的方向。
靶點:RIMKLA
應用:脂肪肝研究
來源:Ribosomal modification protein rimK-like family member A activates betaine-homocysteine S-methyltransferase 1 to ameliorate hepatic steatosis. Signal Transduction and Targeted Therapy (2024).

(圖源:肝臟中過表達RIMKLA可以改善其失調的葡萄糖和脂質代謝 [5])
北京大學基礎醫學院的楊吉春教授和北京大學人民醫院的遲毓婧副教授團隊在《Signal Transduction and Targeted Therapy》上發表了一項研究,揭示了新蛋白激酶RIMKLA通過磷酸化BHMT1改善脂肪肝及高同型半胱氨酸血癥(HHcy)的新機制。研究發現,RIMKLA在非酒精性脂肪性肝病(NAFLD)患者和高脂飲食(HFD)小鼠肝臟中表達降低,而過表達RIMKLA能夠改善肥胖小鼠的脂肪肝和高血糖癥狀。深入的機制研究顯示,RIMKLA通過磷酸化BHMT1的蘇氨酸45位點,促進同型半胱氨酸轉化為蛋氨酸,改善HHcy血癥,并抑制脂肪酸合成酶和脂肪酸轉運酶的轉錄,減少肝細胞的脂質合成和攝取,從而改善脂肪肝。此外,RIMKLA的激活還與降低循環Hcy水平、抑制轉錄因子激活蛋白1的活性有關。這項研究首次揭示了RIMKLA作為一種新蛋白激酶的功能,并為治療脂肪肝和高同型半胱氨酸血癥等代謝紊亂提供了新的治療策略。
靶點:CLU
應用:多發性硬化髓鞘再生障礙研究
來源:Astrocyte-derived clusterin disrupts glial physiology to obstruct remyelination in mouse models of demyelinating diseases. Nature Communications (2024).

(圖源:CLU在多發性硬化癥(MS)以及小鼠脫髓鞘病變中表達上調 [6])
中山大學附屬第三醫院腦病中心的邱偉教授團隊聯合香港中文大學的劉曉東教授團隊在《Nature Communications》上發表了關于多發性硬化(MS)的新研究。研究揭示了星形膠質細胞在病理狀態下促進CLU(Clusterin)分子表達,CLU通過作用于少突膠質前體細胞(OPC)上的VLDLR受體,抑制Pi3k-Akt通路,最終損傷OPC細胞和阻礙髓鞘再生的關鍵機制。實驗發現,CLU在MS患者及動物模型腦組織中表達,且CLU表達水平與EAE殘疾評分存在顯著相關性。CLU可抑制星形膠質細胞的髓鞘吞噬功能,并對OPC細胞產生毒性作用,導致其增殖和分化過程出現障礙。此外,CLU對OPC的損傷作用由VLDLR介導,且Pi3k-Akt通路是CLU誘導OPC損傷的重要機制。該研究為MS預后判斷提供了新的生物標記物,并為MS治療提供了全新的靶點和方向,有望改善MS患者的治療效果。
靶點:PRMT5
應用:前列腺癌研究
來源:Inhibition of PRMT5 moderately suppresses prostate cancer growth in vivo but enhances its response to immunotherapy. Cancer Letters (2024).

(圖源: 10.1016/j.canlet.2024.217214 [7])
湖南大學生命醫學交叉研究院的張定校教授團隊與東南大學附屬中大醫院泌尿科許斌團隊合作,在《Cancer Letters》上發表了關于前列腺癌(PCa)治療的新研究。研究揭示了PRMT5通過MYC軸調控PCa惡性生物學行為的分子機制,并證實了靶向PRMT5聯合免疫治療是治療去勢抵抗性前列腺癌(CRPC)的新可行方案。研究發現,PRMT5在腫瘤組織中的表達上調,并與患者的不良預后相關。通過降低PRMT5的表達或抑制其酶活性,可以顯著抑制腫瘤細胞的增殖、侵襲和干性等惡性行為。此外,PRMT5對PCa的免疫活性起負調控作用,通過抑制PRMT5活性提升腫瘤整體免疫水平,將其由“冷”腫瘤轉變為“熱”腫瘤,再進行免疫治療,可有效殺傷腫瘤細胞。這項研究為前列腺癌的治療提供了新的分子靶點和治療策略。
靶點:Rubicon
應用:靶向衰老相關疾病研究
來源:The Rubicon-WIPI axis regulates exosome biogenesis during ageing. Nature Cell Biology (2024).

(圖源:10.1038/s41556-024-01481-0 [8])
日本大阪大學的Tamotsu Yoshimori團隊在《Nature Cell Biology》上發表了關于細胞衰老過程中外泌體生物合成調控機制的新研究。研究揭示了Rubicon-WIPI軸在調控外泌體釋放中的關鍵作用,發現這一軸能夠正向調節ESCRT依賴性外泌體分泌,并且對于細胞衰老和衰老相關途徑中的miRNA的外泌體分泌至關重要。通過RNA干擾篩選,研究人員發現Rubicon是外泌體釋放的決定因素,且其調節作用不依賴于自噬,而是一種獨立于自噬的新途徑。進一步的實驗表明,Rubicon通過與WIPI2相互作用,促進外泌體分泌,且這一過程涉及WIPI2與ESCRT組分的相互作用。此外,研究還發現Rubicon在小鼠衰老過程中對外泌體釋放的增加是必需的,且對于調節與衰老相關的miRNA的分泌至關重要。這些發現不僅增進了對外泌體生物合成機制的理解,也為開發針對衰老相關疾病的治療策略提供了新的靶點。
參考文獻
1. Su, Peiran, et al. "In vivo CRISPR screens identify a dual function of MEN1 in regulating tumor–microenvironment interactions." Nature Genetics (2024): 1-13.
2. Han, Yicun, et al. "YTHDF1 regulates GID8-mediated glutamine metabolism to promote colorectal cancer progression in m6A-dependent manner." Cancer Letters 601 (2024): 217186.
3. Chen, Zhuo, et al. "PTPRT loss enhances anti–PD-1 therapy efficacy by regulation of STING pathway in non–small cell lung cancer." Science Translational Medicine 16.763 (2024): eadl3598.
4. Zhang, Sicong, and Robert G. Roeder. "Resistance of estrogen receptor function to BET bromodomain inhibition is mediated by transcriptional coactivator cooperativity." Nature Structural & Molecular Biology (2024): 1-15.
5. Yan, Han, et al. "Ribosomal modification protein rimK-like family member A activates betaine-homocysteine S-methyltransferase 1 to ameliorate hepatic steatosis." Signal Transduction and Targeted Therapy 9.1 (2024): 214.
6. Chen, Chen, et al. "Astrocyte-derived clusterin disrupts glial physiology to obstruct remyelination in mouse models of demyelinating diseases." Nature Communications 15.1 (2024): 7791.
7. He, Qinju, et al. "Inhibition of PRMT5 moderately suppresses prostate cancer growth in vivo but enhances its response to immunotherapy." Cancer Letters (2024): 217214.
8. Yanagawa, Kyosuke, et al. "The Rubicon–WIPI axis regulates exosome biogenesis during ageing." Nature Cell Biology (2024): 1-13.
上一篇: 前沿靶點速遞:每周醫學研究精選(十二)
下一篇: 前沿靶點速遞:每周醫學研究精選(十四)






