前沿靶點速遞:每周醫學研究精選(三)
日期:2024-07-08 09:28:41
靶點:BCL9/BCL9L
應用:有潛力的癌癥治療靶點
來源:Targeting BCL9/BCL9L enhances antigen presentation by promoting conventional type 1 dendritic cell (cDC1)activation and tumor infiltration. Signal Transduct Target Ther. 2024 May 29.
靶點:SOSTDC1
應用:三陰性乳腺癌治療靶點
來源:SOSTDC1 Nuclear Translocation Facilitates BTIC Maintenance and CHD1-Mediated HR Repair to Promote Tumor Progression and Olaparib Resistance in TNBC. Adv Sci (Weinh), 2024 Jun 12.
一項由張立行、許佳慧和柳素玲團隊在《Advanced Science》上發表的研究發現,三陰性乳腺癌細胞中的SOSTDC1蛋白通過核轉運蛋白importin-α的作用進入細胞核,與CHD1蛋白結合,促進DNA同源重組修復,維持腫瘤干細胞特性,增強對PARP抑制劑Olaparib的抵抗性。這一發現為提高三陰性乳腺癌對PARP抑制劑的敏感性提供了新的治療策略,有望改善患者的治療結果。
靶點:TARBP1
應用:HCC治療的潛在新靶點
來源:The tRNA Gm18 methyltransferase TARBP1 promotes hepatocellular carcinoma progression via metabolic reprogramming of glutamine. Cell Death Differ. 2024 Jun 12.
靶點:TRPML1
應用:AKT 高度活化腫瘤治療新靶點
來源:TRPML1 triggers ferroptosis defense and is a potential therapeutic target in AKT-hyperactivated cancer. Sci Transl Med. 2024 Jun 26.
靶點:TRIM28
應用:急性胰腺炎(AP)的治療的潛在新策略
來源:The TRIM28/miR133a/CD47 axis acts as a potential therapeutic target in pancreatic necrosis by impairing efferocytosis. Mol Ther. 2024 Jun 12.
揚州大學附屬醫院和海軍軍醫大學附屬長海醫院的研究人員在《Molecular Therapy》雜志上發表的研究揭示了TRIM28-miR133a-CD47信號軸在急性胰腺炎(AP)中的作用,特別是通過促進胞葬過程減輕胰腺壞死。研究發現,在AP胰腺組織中,損傷的腺泡細胞表面CD47分子表達上調,靶向抑制CD47有助于改善小鼠的胰腺壞死和免疫微環境。進一步研究表明,CD47的表達受到miR133a的負調控,而miR133a本身又受到轉錄因子TRIM28的調控。通過靶向TRIM28或激活miR133a,可以促進胞葬,為AP的治療提供了新的潛在策略。
靶點:P4HA2
應用:抗癌治療的潛在新靶點
來源:P4HA2 hydroxylates SUFU to regulate the paracrine Hedgehog signaling and promote B-cell lymphoma progression. Leukemia. 2024 Jun 22.
靶點:BTLA
應用:CAR T細胞免疫療法中的一個新的免疫檢查點
來源:The BTLA-HVEM axis restricts CAR T cell efficacy in cancer. Nat Immunol. 2024 Jun .
賓夕法尼亞大學的研究團隊在《Nature Immunology》上發表的研究揭示了CAR T細胞免疫療法中的一個新的免疫檢查點:BTLA-HVEM軸。研究發現,在腫瘤微環境中,效應T細胞上的BTLA與其在免疫抑制細胞上的受體HVEM相互作用,限制了CAR T細胞的抗腫瘤能力。通過敲除BTLA或阻斷這一軸,可以顯著提高CAR T細胞在多種腫瘤模型中的細胞毒性潛力。研究還表明,BTLA的缺失在體內可以誘導CAR T細胞的效應子編程,增強其效應子功能,且這種增強是可持續的。此外,研究提出BTLA和PD-1的雙重抑制可能是對抗同時具有HVEM和PD-L1檢查點的腫瘤的有效策略。這些發現為癌癥免疫治療提供了新的視角,尤其是針對那些對現有免疫療法反應不佳的腫瘤。
靶點:MYG1
應用:結直腸癌的新治療靶點
來源:MYG1 drives glycolysis and colorectal cancer development through nuclear-mitochondrial collaboration. Nat Immunol. 2024 Jun 11.
[1] Targeting BCL9/BCL9L enhances antigen presentation by promoting conventional type 1 dendritic cell (cDC1)activation and tumor infiltration. Signal Transduct Target Ther. 2024 May 29. 10.1038/s41392-024-01838-9.
[2] SOSTDC1 Nuclear Translocation Facilitates BTIC Maintenance and CHD1-Mediated HR Repair to Promote Tumor Progression and Olaparib Resistance in TNBC. Adv Sci (Weinh), 2024 Jun 12. 10.1002/advs.202306860.
[3] The tRNA Gm18 methyltransferase TARBP1 promotes hepatocellular carcinoma progression via metabolic reprogramming of glutamine. Cell Death Differ. 2024 Jun 12. 10.1038/s41418-024-01323-4.
[4] TRPML1 triggers ferroptosis defense and is a potential therapeutic target in AKT-hyperactivated cancer. Sci Transl Med. 2024 Jun 26. 10.1126/scitranslmed.adk0330.
[5] The TRIM28/miR133a/CD47 axis acts as a potential therapeutic target in pancreatic necrosis by impairing efferocytosis. Mol Ther. 2024 Jun 12. 10.1016/j.ymthe.2024.06.005.
[6] P4HA2 hydroxylates SUFU to regulate the paracrine Hedgehog signaling and promote B-cell lymphoma progression. Leukemia. 2024 Jun 22. 10.1038/s41375-024-02313-8.
[7] The BTLA-HVEM axis restricts CAR T cell efficacy in cancer. Nat Immunol. 2024 Jun . 10.1038/s41590-024-01847-4.
[8] MYG1 drives glycolysis and colorectal cancer development through nuclear-mitochondrial collaboration. Nat Immunol. 2024 Jun 11. 10.1038/s41467-024-49221-0.
應用:有潛力的癌癥治療靶點
來源:Targeting BCL9/BCL9L enhances antigen presentation by promoting conventional type 1 dendritic cell (cDC1)activation and tumor infiltration. Signal Transduct Target Ther. 2024 May 29.

(圖:靶向BCL9/BCL9L可使腫瘤對免疫檢查點阻斷療法敏感[1])
復旦大學朱棣教授團隊在癌癥免疫治療領域取得顯著成果,連續在《Signal Transduction and Targeted Therapy》和《Journal of Medicinal Chemistry》發表封面文章,揭示了通過靶向β-catenin/BCL9的策略能夠激活抗腫瘤免疫反應,增強樹突狀細胞和CD8+ T細胞的功能,從而抑制腫瘤生長。該團隊開發的新型小分子抑制劑在臨床前模型中顯示出強大的抗腫瘤活性,為克服腫瘤對免疫療法的耐藥性提供了新思路。這些發現表明BCL9/BCL9L是一個有潛力的癌癥治療靶點,有望在未來轉化為有效的腫瘤治療手段。靶點:SOSTDC1
應用:三陰性乳腺癌治療靶點
來源:SOSTDC1 Nuclear Translocation Facilitates BTIC Maintenance and CHD1-Mediated HR Repair to Promote Tumor Progression and Olaparib Resistance in TNBC. Adv Sci (Weinh), 2024 Jun 12.
(圖:SOSTDC1 在 TNBC 中高表達,與惡性程度和奧拉帕尼耐藥性呈正相關[2])
一項由張立行、許佳慧和柳素玲團隊在《Advanced Science》上發表的研究發現,三陰性乳腺癌細胞中的SOSTDC1蛋白通過核轉運蛋白importin-α的作用進入細胞核,與CHD1蛋白結合,促進DNA同源重組修復,維持腫瘤干細胞特性,增強對PARP抑制劑Olaparib的抵抗性。這一發現為提高三陰性乳腺癌對PARP抑制劑的敏感性提供了新的治療策略,有望改善患者的治療結果。
靶點:TARBP1
應用:HCC治療的潛在新靶點
來源:The tRNA Gm18 methyltransferase TARBP1 promotes hepatocellular carcinoma progression via metabolic reprogramming of glutamine. Cell Death Differ. 2024 Jun 12.
(圖源:10.1038/s41418-024-01323-4[3])
南方科技大學醫學院陳浩團隊與合作者在《Cell Death & Differentiation》雜志上發表的研究揭示了tRNA Gm18甲基轉移酶TARBP1通過增強谷氨酰胺的攝取和調控tRNA豐度來促進肝細胞癌(HCC)進展的新機制。研究發現TARBP1是癌細胞谷氨酰胺代謝的關鍵調節因子,其基因在多種癌癥中高頻擴增和過表達。TARBP1通過催化tRNA G18甲基化增強tRNA穩定性,特別是對tRNA Gln-CTG,進而影響蛋白質翻譯和谷氨酰胺轉運體ASCT2的表達,導致谷氨酰胺攝取減弱。TARBP1和ASCT2的聯合上調是HCC不良預后的標志,這項研究為HCC治療提供了潛在的新靶點。靶點:TRPML1
應用:AKT 高度活化腫瘤治療新靶點
來源:TRPML1 triggers ferroptosis defense and is a potential therapeutic target in AKT-hyperactivated cancer. Sci Transl Med. 2024 Jun 26.
(圖源:10.1126/scitranslmed.adk0330.[4])
中山大學腫瘤防治中心的鄧蓉和朱孝峰團隊在《Science Translational Medicine》上發表的研究成果揭示了溶酶體胞吐是一個新的鐵死亡抵抗機制,其中TRPML1-ARL8B介導的溶酶體胞吐作用能夠抵抗鐵死亡,促進AKT驅動的腫瘤發展和治療耐受。研究還發現AKT通過磷酸化TRPML1增強溶酶體胞吐,降低鐵離子水平,減少脂質過氧化。此外,開發的靶向TRPML1的特異性多肽能夠阻斷溶酶體胞吐,促進鐵死亡,抑制腫瘤生長,并增強腫瘤對放療和免疫治療的敏感性,為AKT高度活化腫瘤的治療提供了新的靶點和策略。靶點:TRIM28
應用:急性胰腺炎(AP)的治療的潛在新策略
來源:The TRIM28/miR133a/CD47 axis acts as a potential therapeutic target in pancreatic necrosis by impairing efferocytosis. Mol Ther. 2024 Jun 12.
(圖源:10.1016/j.ymthe.2024.06.005.[5])
揚州大學附屬醫院和海軍軍醫大學附屬長海醫院的研究人員在《Molecular Therapy》雜志上發表的研究揭示了TRIM28-miR133a-CD47信號軸在急性胰腺炎(AP)中的作用,特別是通過促進胞葬過程減輕胰腺壞死。研究發現,在AP胰腺組織中,損傷的腺泡細胞表面CD47分子表達上調,靶向抑制CD47有助于改善小鼠的胰腺壞死和免疫微環境。進一步研究表明,CD47的表達受到miR133a的負調控,而miR133a本身又受到轉錄因子TRIM28的調控。通過靶向TRIM28或激活miR133a,可以促進胞葬,為AP的治療提供了新的潛在策略。
靶點:P4HA2
應用:抗癌治療的潛在新靶點
來源:P4HA2 hydroxylates SUFU to regulate the paracrine Hedgehog signaling and promote B-cell lymphoma progression. Leukemia. 2024 Jun 22.
(圖源:P4HA2 以旁分泌傳導方式通過調節刺猬通路促進 B 細胞淋巴瘤.[6])
復旦大學和重慶醫科大學的聯合研究團隊在《Leukemia》雜志上發表的論文中發現了一種新的淋巴瘤發生機制,為抗癌治療提供了潛在的新靶點。研究揭示了脯氨酰4-羥化酶P4HA2通過羥基化SUFU蛋白調控Hedgehog信號通路,促進B細胞淋巴瘤的進展。通過TAP/MS技術,研究人員鑒定了P4HA2與Hedgehog信號通路中的核心成員KIF7的相互作用,并發現P4HA2的羥基化酶活性對其調控Hedgehog信號至關重要。在小鼠模型中,P4HA2的缺失顯著延緩了腫瘤增長并延長了生存期,表明P4HA2在腫瘤相關成纖維細胞中調控Hedgehog旁分泌信號,促進淋巴瘤發展。此外,臨床樣本分析顯示,高級別腫瘤中P4HA2的表達與Hedgehog信號顯著相關,為P4HA2作為新的抗癌靶點提供了理論依據。研究團隊正在進一步探索P4HA2的新底物和功能,并致力于開發C-P4Hs的新型抑制劑。靶點:BTLA
應用:CAR T細胞免疫療法中的一個新的免疫檢查點
來源:The BTLA-HVEM axis restricts CAR T cell efficacy in cancer. Nat Immunol. 2024 Jun .
(圖源:10.1038/s41590-024-01847-4.[7])
賓夕法尼亞大學的研究團隊在《Nature Immunology》上發表的研究揭示了CAR T細胞免疫療法中的一個新的免疫檢查點:BTLA-HVEM軸。研究發現,在腫瘤微環境中,效應T細胞上的BTLA與其在免疫抑制細胞上的受體HVEM相互作用,限制了CAR T細胞的抗腫瘤能力。通過敲除BTLA或阻斷這一軸,可以顯著提高CAR T細胞在多種腫瘤模型中的細胞毒性潛力。研究還表明,BTLA的缺失在體內可以誘導CAR T細胞的效應子編程,增強其效應子功能,且這種增強是可持續的。此外,研究提出BTLA和PD-1的雙重抑制可能是對抗同時具有HVEM和PD-L1檢查點的腫瘤的有效策略。這些發現為癌癥免疫治療提供了新的視角,尤其是針對那些對現有免疫療法反應不佳的腫瘤。
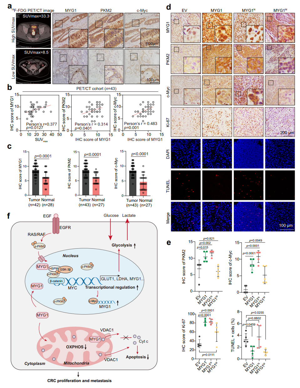
靶點:MYG1
應用:結直腸癌的新治療靶點
來源:MYG1 drives glycolysis and colorectal cancer development through nuclear-mitochondrial collaboration. Nat Immunol. 2024 Jun 11.
(圖:MYG1 與 CRC 患者和腫瘤模型中活躍的糖酵解途徑相關.[8])
南方醫科大學周軍團隊在《Nature Communications》發表的研究揭示了致癌基因MYG1在結直腸癌發展中的新角色。該基因通過胞核和線粒體的協同作用促進糖酵解和腫瘤惡化:在胞核內,MYG1穩定PKM2以激活MYC相關糖酵解基因;在線粒體內,它抑制氧化磷酸化并減少細胞凋亡。這項工作表明MYG1可能是治療結直腸癌的新靶點,為未來的診斷和治療提供了新方向。[1] Targeting BCL9/BCL9L enhances antigen presentation by promoting conventional type 1 dendritic cell (cDC1)activation and tumor infiltration. Signal Transduct Target Ther. 2024 May 29. 10.1038/s41392-024-01838-9.
[2] SOSTDC1 Nuclear Translocation Facilitates BTIC Maintenance and CHD1-Mediated HR Repair to Promote Tumor Progression and Olaparib Resistance in TNBC. Adv Sci (Weinh), 2024 Jun 12. 10.1002/advs.202306860.
[3] The tRNA Gm18 methyltransferase TARBP1 promotes hepatocellular carcinoma progression via metabolic reprogramming of glutamine. Cell Death Differ. 2024 Jun 12. 10.1038/s41418-024-01323-4.
[4] TRPML1 triggers ferroptosis defense and is a potential therapeutic target in AKT-hyperactivated cancer. Sci Transl Med. 2024 Jun 26. 10.1126/scitranslmed.adk0330.
[5] The TRIM28/miR133a/CD47 axis acts as a potential therapeutic target in pancreatic necrosis by impairing efferocytosis. Mol Ther. 2024 Jun 12. 10.1016/j.ymthe.2024.06.005.
[6] P4HA2 hydroxylates SUFU to regulate the paracrine Hedgehog signaling and promote B-cell lymphoma progression. Leukemia. 2024 Jun 22. 10.1038/s41375-024-02313-8.
[7] The BTLA-HVEM axis restricts CAR T cell efficacy in cancer. Nat Immunol. 2024 Jun . 10.1038/s41590-024-01847-4.
[8] MYG1 drives glycolysis and colorectal cancer development through nuclear-mitochondrial collaboration. Nat Immunol. 2024 Jun 11. 10.1038/s41467-024-49221-0.
上一篇: 前沿靶點速遞:每周醫學研究精選
下一篇: 前沿靶點速遞:每周醫學研究精選(二)






