前沿靶點速遞:每周醫學研究精選(十一)
日期:2024-09-04 09:28:18
靶點:PRMT6、STAT1、ACSL1
應用:糖尿病研究
來源:The PRMT6/STAT1/ACSL1 axis promotes ferroptosis in diabetic nephropathy. Cell Death & Differentiation (2024).
朱敏敏教授團隊在《Cell Death Differentiation》雜志上發表的研究表明,PRMT6/STAT1/ACSL1功能軸在糖尿病腎病(DN)的發生發展中扮演著關鍵角色。研究團隊通過構建糖尿病腎病小鼠模型,發現PRMT6表達的下降與腎功能損傷的加劇密切相關。深入的機制研究發現,PRMT6能夠通過轉錄調控ACSL1,進而參與鐵死亡過程,影響糖尿病腎病的發展。此外,PRMT6與轉錄因子STAT1形成復合體,共同調控ACSL1的轉錄,這一發現為糖尿病腎病的治療提供了新的潛在靶點。該研究不僅為理解糖尿病腎病的分子機制提供了重要線索,也為未來的臨床治療策略開發奠定了基礎。
靶點:NEU4
應用:慢性腎病研究
來源:Targeting Neuraminidase 4 Attenuates Kidney Fibrosis in Mice. Advanced Science (2024).
南京中醫藥大學劉鄂湖和陳乾乾課題組聯合中南大學湘雅二醫院腎內科張磊課題組,在《Advanced Science》上發表了關于腎纖維化治療的新研究。該研究團隊發現神經氨酸酶4(NEU4)是促進腎纖維化的關鍵因子,并從柑橘屬植物中篩選出3,5,6,7,8,3',4'-七甲氧基黃酮作為NEU4的新型抑制劑,證實其具有腎臟保護作用。研究揭示了NEU4在腎小管上皮細胞中的表達,并在人類和小鼠的纖維化腎臟組織中顯著升高。通過體內外實驗,研究人員證實NEU4通過其254-388氨基酸區域與Yap蛋白的231-263氨基酸區域相互作用,促使Yap轉移到細胞核中,上調Yap靶基因的表達,從而促進腎纖維化。此項研究不僅闡明了NEU4在腎纖維化中的作用機制,還為開發治療慢性腎病的新策略提供了潛在的分子靶點和藥物候選。
靶點:GSDME
應用:腫瘤免疫治療
來源:Tumor editing suppresses innate and adaptive antitumor immunity and is reversed by inhibiting DNA methylation. Nature Immunology (2024).
北京大學生命科學學院張瑩課題組與哈佛大學醫學院的合作研究在《Nature Immunology》上發表,揭示了早期腫瘤如何通過基因編輯來抑制先天和適應性抗腫瘤免疫反應。研究團隊利用轉基因小鼠模型,通過單細胞轉錄組測序(scRNA-seq)技術,觀察到早期腫瘤對關鍵免疫途徑的優先沉默,特別是對Gsdme和Ripk3等基因的影響,這些基因在調控細胞死亡和免疫反應中起著重要作用。通過使用DNA甲基化抑制劑地西他濱(DAC),研究顯示可以逆轉腫瘤的免疫編輯過程,激活包括GSDME介導的細胞焦亡和RIPK3介導的壞死性凋亡在內的炎性細胞死亡途徑,從而增強腫瘤的免疫原性并促進有效的抗腫瘤免疫反應。這項研究不僅增進了我們對腫瘤免疫逃逸機制的理解,也為開發新的免疫治療策略提供了潛在的靶點和方法。
靶點:DYRK1A
應用:阿爾茨海默病(AD)治療研究
來源:Discovery of ZJCK-6-46: A Potent, Selective, and Orally Available Dual-Specificity Tyrosine Phosphorylation-Regulated Kinase 1A Inhibitor for the Treatment of Alzheimer’s Disease. Journal of Medicinal Chemistry (2024).
沈陽藥科大學趙慶春課題組在《Journal of Medicinal Chemistry》上發表的研究中,成功開發了一種新型的DYRK1A抑制劑ZJCK-6-46,為阿爾茨海默病(AD)治療提供了新的可能性。DYRK1A作為一種關鍵的絲氨酸/蘇氨酸激酶,對Tau蛋白的病理性磷酸化具有調控作用,是治療AD的潛在靶點。然而,先前研究中的DYRK1A抑制劑存在藥代動力學性能不佳和選擇性不足的問題。趙慶春團隊通過理性設計和結構優化,合成了一系列新型抑制劑,并篩選出了具有高選擇性和強效性的化合物ZJCK-6-46。該化合物在體外顯示出對DYRK1A的高抑制活性,并且在體內實驗中能有效穿過血腦屏障,降低Tau蛋白的磷酸化水平。此外,ZJCK-6-46在動物模型中表現出改善認知功能的潛力,同時具有較低的毒性風險。這些發現為未來AD治療藥物的開發提供了重要的先導化合物,并為深入理解DYRK1A在AD中的作用機制奠定了基礎。
靶點:CAV1、ROCK1
應用:胃癌研究
來源:Hypoxia-induced LAMB2-enriched extracellular vesicles promote peritoneal metastasis in gastric cancer via the ROCK1-CAV1-Rab11 axis. Oncogene (2024).
中國醫科大學附屬第一醫院的劉云鵬和車曉芳教授團隊在《Oncogene》雜志上發表了一項突破性研究,揭示了低氧微環境下胃癌細胞分泌富含CAV1和LAMB2的細胞外囊泡(EV)促進胃癌腹膜轉移的新機制。研究團隊利用低氧耐性胃癌細胞系模擬慢性低氧狀態的胃癌細胞,發現在這種狀態下,胃癌細胞分泌的EV數量增多,且這些EV能夠顯著增強常氧胃癌細胞的遷移、侵襲及定植能力。進一步的機制研究表明,ROCK1介導的Y14位點磷酸化型CAV1通過活化Rab11促進LAMB2分選入EV,進而促進胃癌細胞的腹膜轉移。此外,研究還發現血漿EV-CAV1和EV-LAMB2有望成為預測胃癌患者腹膜轉移的生物標志物。這項研究不僅為理解胃癌腹膜轉移的分子機制提供了新的視角,也為開發新的治療策略提供了潛在的靶點和生物標志物。
靶點:MICL
應用:類風濕性關節炎和嚴重COVID-19等炎癥性疾病
來源:Recognition and control of neutrophil extracellular trap formation by MICL. Nature (2024).
《Nature》雜志上發表的一項新研究中,來自阿伯丁大學和埃克塞特大學的科學家們揭示了免疫細胞如何通過一種名為MICL的受體來感知周圍環境,并在預防疾病和感染的同時減少炎癥。MICL受體在調節中性粒細胞胞外陷阱(NETs)的形成中起著關鍵作用,這是一種控制感染的機制,但也可能導致炎癥。研究發現,MICL的功能改變與嚴重的炎癥性疾病有關,為開發新療法提供了可能。在小鼠模型和人類患者中的實驗表明,MICL的抑制活性能夠阻止中性粒細胞過度形成NETs,從而減輕疾病。這項研究不僅增進了我們對免疫系統如何在控制感染和自身免疫疾病之間保持微妙平衡的理解,也為治療如紅斑狼瘡、類風濕性關節炎和嚴重COVID-19等炎癥性疾病提供了新的策略。
靶點:STING
應用:白血病研究
來源:STING is crucial for the survival of RUNX1:: RUNX1T1 leukemia cells. Leukemia (2024).
復旦大學生物醫學研究院的石玉衡副研究員及其合作團隊在《Leukemia》雜志上發表了一項重要研究,揭示了STING通路在RUNX1::RUNX1T1融合基因驅動的急性髓系白血病(AML)中的作用。該研究首次報道了cGAS-STING通路在介導由RUNX1-RUNX1T1(AE)融合基因引起的AML中的具體作用機制,并發現抑制該通路能有效緩解由AE表達誘發的AML。研究人員發現,AE陽性的Kasumi-1細胞表現出更高的DNA損傷信號,激活了cGAS-STING通路,導致炎癥因子水平上調和腫瘤細胞增殖。在小鼠模型中,靶向STING能顯著降低AE陽性細胞的集落形成能力,并延長小鼠的存活時間。此外,研究還發現STING抑制劑通過破壞STING與代謝酶FADS2的相互作用,釋放FADS2酶活,促進脂肪酸過氧化,引起細胞死亡。這些發現為針對AE白血病的治療提供了新的策略,可能通過調節脂肪酸代謝穩態來靶向治療這類白血病細胞。
靶點:IL-21
應用:膠質母細胞瘤(GBM)研究
來源:Interleukin-21 engineering enhances NK cell activity against glioblastoma via CEBPD. Cancer cell 42.8 (2024).
美國德克薩斯大學MD安德森癌癥中心的Katayoun Rezvani實驗室在《Cancer Cell》上發表的研究中,展示了IL-21工程化的自然殺傷(NK)細胞在增強對膠質母細胞瘤(GBM)的活性方面的潛力。研究團隊發現,IL-21 NK細胞相較于IL-15 NK細胞,表現出更持久的抗腫瘤活性,并且具有較低的毒性。通過分析NK細胞的表觀遺傳和轉錄特征,研究人員發現C/EBP轉錄因子家族在IL-21 NK細胞中起到關鍵調節作用,尤其是CEBPD,它在IL-21 NK細胞對GBM的反應中發揮重要作用。此外,CEBPD的缺失會導致IL-21 NK細胞失去對腫瘤細胞的細胞毒性和效應反應,而過表達CEBPD則增強了NK細胞的抗腫瘤功能。這些發現揭示了IL-21 NK細胞在增強抗腫瘤活性和代謝適應性方面的獨特機制,為GBM的免疫治療提供了新的策略和治療方向。
參考文獻
1. Hong, Jia, et al. "The PRMT6/STAT1/ACSL1 axis promotes ferroptosis in diabetic nephropathy." Cell Death & Differentiation (2024): 1-15.
2. Xiao, Ping‐Ting, et al. "Targeting Neuraminidase 4 Attenuates Kidney Fibrosis in Mice." Advanced Science (2024): 2406936.
3. Zhang, Ying, et al. "Tumor editing suppresses innate and adaptive antitumor immunity and is reversed by inhibiting DNA methylation." Nature Immunology (2024): 1-13.
4. Chen, Huanhua, et al. "Discovery of ZJCK-6-46: A Potent, Selective, and Orally Available Dual-Specificity Tyrosine Phosphorylation-Regulated Kinase 1A Inhibitor for the Treatment of Alzheimer’s Disease." Journal of Medicinal Chemistry (2024).
5. Li, Dongyang, et al. "Hypoxia-induced LAMB2-enriched extracellular vesicles promote peritoneal metastasis in gastric cancer via the ROCK1-CAV1-Rab11 axis." Oncogene (2024): 1-13.
6. Malamud, Mariano, et al. "Recognition and control of neutrophil extracellular trap formation by MICL." Nature (2024): 1-9.
7. Sun, Yue, et al. "STING is crucial for the survival of RUNX1:: RUNX1T1 leukemia cells." Leukemia (2024): 1-13.
8. Shanley, Mayra, et al. "Interleukin-21 engineering enhances NK cell activity against glioblastoma via CEBPD." Cancer cell 42.8 (2024): 1450-1466.
應用:糖尿病研究
來源:The PRMT6/STAT1/ACSL1 axis promotes ferroptosis in diabetic nephropathy. Cell Death & Differentiation (2024).

(圖源:DOI: 10.1038/s41418-024-01357-8 [1])
朱敏敏教授團隊在《Cell Death Differentiation》雜志上發表的研究表明,PRMT6/STAT1/ACSL1功能軸在糖尿病腎病(DN)的發生發展中扮演著關鍵角色。研究團隊通過構建糖尿病腎病小鼠模型,發現PRMT6表達的下降與腎功能損傷的加劇密切相關。深入的機制研究發現,PRMT6能夠通過轉錄調控ACSL1,進而參與鐵死亡過程,影響糖尿病腎病的發展。此外,PRMT6與轉錄因子STAT1形成復合體,共同調控ACSL1的轉錄,這一發現為糖尿病腎病的治療提供了新的潛在靶點。該研究不僅為理解糖尿病腎病的分子機制提供了重要線索,也為未來的臨床治療策略開發奠定了基礎。
靶點:NEU4
應用:慢性腎病研究
來源:Targeting Neuraminidase 4 Attenuates Kidney Fibrosis in Mice. Advanced Science (2024).

(圖源:腎纖維化關鍵因子NEU4及其抑制劑調控過程 [2])
南京中醫藥大學劉鄂湖和陳乾乾課題組聯合中南大學湘雅二醫院腎內科張磊課題組,在《Advanced Science》上發表了關于腎纖維化治療的新研究。該研究團隊發現神經氨酸酶4(NEU4)是促進腎纖維化的關鍵因子,并從柑橘屬植物中篩選出3,5,6,7,8,3',4'-七甲氧基黃酮作為NEU4的新型抑制劑,證實其具有腎臟保護作用。研究揭示了NEU4在腎小管上皮細胞中的表達,并在人類和小鼠的纖維化腎臟組織中顯著升高。通過體內外實驗,研究人員證實NEU4通過其254-388氨基酸區域與Yap蛋白的231-263氨基酸區域相互作用,促使Yap轉移到細胞核中,上調Yap靶基因的表達,從而促進腎纖維化。此項研究不僅闡明了NEU4在腎纖維化中的作用機制,還為開發治療慢性腎病的新策略提供了潛在的分子靶點和藥物候選。
靶點:GSDME
應用:腫瘤免疫治療
來源:Tumor editing suppresses innate and adaptive antitumor immunity and is reversed by inhibiting DNA methylation. Nature Immunology (2024).

(圖源:小鼠模型收集極早期及晚期腫瘤進行全面的單細胞轉錄組測序 (scRNA-seq) [3])
北京大學生命科學學院張瑩課題組與哈佛大學醫學院的合作研究在《Nature Immunology》上發表,揭示了早期腫瘤如何通過基因編輯來抑制先天和適應性抗腫瘤免疫反應。研究團隊利用轉基因小鼠模型,通過單細胞轉錄組測序(scRNA-seq)技術,觀察到早期腫瘤對關鍵免疫途徑的優先沉默,特別是對Gsdme和Ripk3等基因的影響,這些基因在調控細胞死亡和免疫反應中起著重要作用。通過使用DNA甲基化抑制劑地西他濱(DAC),研究顯示可以逆轉腫瘤的免疫編輯過程,激活包括GSDME介導的細胞焦亡和RIPK3介導的壞死性凋亡在內的炎性細胞死亡途徑,從而增強腫瘤的免疫原性并促進有效的抗腫瘤免疫反應。這項研究不僅增進了我們對腫瘤免疫逃逸機制的理解,也為開發新的免疫治療策略提供了潛在的靶點和方法。
靶點:DYRK1A
應用:阿爾茨海默病(AD)治療研究
來源:Discovery of ZJCK-6-46: A Potent, Selective, and Orally Available Dual-Specificity Tyrosine Phosphorylation-Regulated Kinase 1A Inhibitor for the Treatment of Alzheimer’s Disease. Journal of Medicinal Chemistry (2024).
(圖源:DYRKs和CLKs家族IC50值得測定 [4])
沈陽藥科大學趙慶春課題組在《Journal of Medicinal Chemistry》上發表的研究中,成功開發了一種新型的DYRK1A抑制劑ZJCK-6-46,為阿爾茨海默病(AD)治療提供了新的可能性。DYRK1A作為一種關鍵的絲氨酸/蘇氨酸激酶,對Tau蛋白的病理性磷酸化具有調控作用,是治療AD的潛在靶點。然而,先前研究中的DYRK1A抑制劑存在藥代動力學性能不佳和選擇性不足的問題。趙慶春團隊通過理性設計和結構優化,合成了一系列新型抑制劑,并篩選出了具有高選擇性和強效性的化合物ZJCK-6-46。該化合物在體外顯示出對DYRK1A的高抑制活性,并且在體內實驗中能有效穿過血腦屏障,降低Tau蛋白的磷酸化水平。此外,ZJCK-6-46在動物模型中表現出改善認知功能的潛力,同時具有較低的毒性風險。這些發現為未來AD治療藥物的開發提供了重要的先導化合物,并為深入理解DYRK1A在AD中的作用機制奠定了基礎。
靶點:CAV1、ROCK1
應用:胃癌研究
來源:Hypoxia-induced LAMB2-enriched extracellular vesicles promote peritoneal metastasis in gastric cancer via the ROCK1-CAV1-Rab11 axis. Oncogene (2024).

(圖源:胃癌低氧微環境中ROCK1通路持續性激活 [5])
中國醫科大學附屬第一醫院的劉云鵬和車曉芳教授團隊在《Oncogene》雜志上發表了一項突破性研究,揭示了低氧微環境下胃癌細胞分泌富含CAV1和LAMB2的細胞外囊泡(EV)促進胃癌腹膜轉移的新機制。研究團隊利用低氧耐性胃癌細胞系模擬慢性低氧狀態的胃癌細胞,發現在這種狀態下,胃癌細胞分泌的EV數量增多,且這些EV能夠顯著增強常氧胃癌細胞的遷移、侵襲及定植能力。進一步的機制研究表明,ROCK1介導的Y14位點磷酸化型CAV1通過活化Rab11促進LAMB2分選入EV,進而促進胃癌細胞的腹膜轉移。此外,研究還發現血漿EV-CAV1和EV-LAMB2有望成為預測胃癌患者腹膜轉移的生物標志物。這項研究不僅為理解胃癌腹膜轉移的分子機制提供了新的視角,也為開發新的治療策略提供了潛在的靶點和生物標志物。
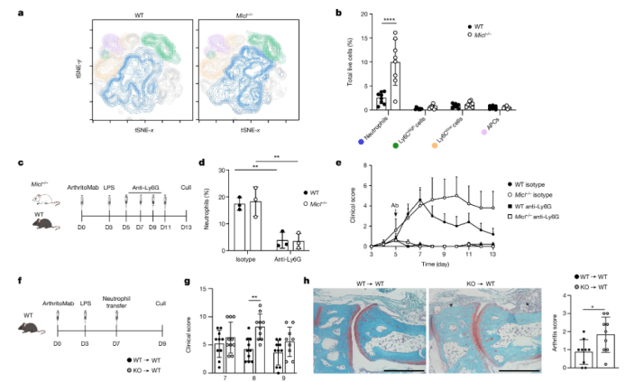
靶點:MICL
應用:類風濕性關節炎和嚴重COVID-19等炎癥性疾病
來源:Recognition and control of neutrophil extracellular trap formation by MICL. Nature (2024).

(圖源:MICL是控制中性粒細胞反應所必需的 [6])
《Nature》雜志上發表的一項新研究中,來自阿伯丁大學和埃克塞特大學的科學家們揭示了免疫細胞如何通過一種名為MICL的受體來感知周圍環境,并在預防疾病和感染的同時減少炎癥。MICL受體在調節中性粒細胞胞外陷阱(NETs)的形成中起著關鍵作用,這是一種控制感染的機制,但也可能導致炎癥。研究發現,MICL的功能改變與嚴重的炎癥性疾病有關,為開發新療法提供了可能。在小鼠模型和人類患者中的實驗表明,MICL的抑制活性能夠阻止中性粒細胞過度形成NETs,從而減輕疾病。這項研究不僅增進了我們對免疫系統如何在控制感染和自身免疫疾病之間保持微妙平衡的理解,也為治療如紅斑狼瘡、類風濕性關節炎和嚴重COVID-19等炎癥性疾病提供了新的策略。
靶點:STING
應用:白血病研究
來源:STING is crucial for the survival of RUNX1:: RUNX1T1 leukemia cells. Leukemia (2024).
(圖源: DOI: 10.1038/s41375-024-02383-8 [7])
復旦大學生物醫學研究院的石玉衡副研究員及其合作團隊在《Leukemia》雜志上發表了一項重要研究,揭示了STING通路在RUNX1::RUNX1T1融合基因驅動的急性髓系白血病(AML)中的作用。該研究首次報道了cGAS-STING通路在介導由RUNX1-RUNX1T1(AE)融合基因引起的AML中的具體作用機制,并發現抑制該通路能有效緩解由AE表達誘發的AML。研究人員發現,AE陽性的Kasumi-1細胞表現出更高的DNA損傷信號,激活了cGAS-STING通路,導致炎癥因子水平上調和腫瘤細胞增殖。在小鼠模型中,靶向STING能顯著降低AE陽性細胞的集落形成能力,并延長小鼠的存活時間。此外,研究還發現STING抑制劑通過破壞STING與代謝酶FADS2的相互作用,釋放FADS2酶活,促進脂肪酸過氧化,引起細胞死亡。這些發現為針對AE白血病的治療提供了新的策略,可能通過調節脂肪酸代謝穩態來靶向治療這類白血病細胞。
靶點:IL-21
應用:膠質母細胞瘤(GBM)研究
來源:Interleukin-21 engineering enhances NK cell activity against glioblastoma via CEBPD. Cancer cell 42.8 (2024).
(圖源:IL-21對膠質母細胞瘤(GBM)的活性影響 [8])
美國德克薩斯大學MD安德森癌癥中心的Katayoun Rezvani實驗室在《Cancer Cell》上發表的研究中,展示了IL-21工程化的自然殺傷(NK)細胞在增強對膠質母細胞瘤(GBM)的活性方面的潛力。研究團隊發現,IL-21 NK細胞相較于IL-15 NK細胞,表現出更持久的抗腫瘤活性,并且具有較低的毒性。通過分析NK細胞的表觀遺傳和轉錄特征,研究人員發現C/EBP轉錄因子家族在IL-21 NK細胞中起到關鍵調節作用,尤其是CEBPD,它在IL-21 NK細胞對GBM的反應中發揮重要作用。此外,CEBPD的缺失會導致IL-21 NK細胞失去對腫瘤細胞的細胞毒性和效應反應,而過表達CEBPD則增強了NK細胞的抗腫瘤功能。這些發現揭示了IL-21 NK細胞在增強抗腫瘤活性和代謝適應性方面的獨特機制,為GBM的免疫治療提供了新的策略和治療方向。
參考文獻
1. Hong, Jia, et al. "The PRMT6/STAT1/ACSL1 axis promotes ferroptosis in diabetic nephropathy." Cell Death & Differentiation (2024): 1-15.
2. Xiao, Ping‐Ting, et al. "Targeting Neuraminidase 4 Attenuates Kidney Fibrosis in Mice." Advanced Science (2024): 2406936.
3. Zhang, Ying, et al. "Tumor editing suppresses innate and adaptive antitumor immunity and is reversed by inhibiting DNA methylation." Nature Immunology (2024): 1-13.
4. Chen, Huanhua, et al. "Discovery of ZJCK-6-46: A Potent, Selective, and Orally Available Dual-Specificity Tyrosine Phosphorylation-Regulated Kinase 1A Inhibitor for the Treatment of Alzheimer’s Disease." Journal of Medicinal Chemistry (2024).
5. Li, Dongyang, et al. "Hypoxia-induced LAMB2-enriched extracellular vesicles promote peritoneal metastasis in gastric cancer via the ROCK1-CAV1-Rab11 axis." Oncogene (2024): 1-13.
6. Malamud, Mariano, et al. "Recognition and control of neutrophil extracellular trap formation by MICL." Nature (2024): 1-9.
7. Sun, Yue, et al. "STING is crucial for the survival of RUNX1:: RUNX1T1 leukemia cells." Leukemia (2024): 1-13.
8. Shanley, Mayra, et al. "Interleukin-21 engineering enhances NK cell activity against glioblastoma via CEBPD." Cancer cell 42.8 (2024): 1450-1466.
上一篇: 前沿靶點速遞:每周醫學研究精選(十)






