前沿靶點速遞:每周醫學研究精選(十五)
日期:2024-10-12 15:52:13
靶點:TET2
應用:白血病研究
來源:Zou, Zhongyu, et al. "RNA m5C oxidation by TET2 regulates chromatin state and leukaemogenesis." Nature (2024): 1-9.
何川教授和徐明江教授的團隊在《Nature》上發表的研究揭示了TET2在調控染色質狀態和白血病發生中的新作用機制。TET2通過氧化染色質相關RNA(caRNA)上的5-甲基胞嘧啶(m5C)來調控染色質的開放狀態。具體來說,caRNA上的m5C能被MBD6蛋白識別,MBD6促進組蛋白H2A的H2AK119ub去泛素化,導致染色質開放。TET2的氧化作用能夠抑制MBD6介導的去泛素化過程。在TET2缺失的情況下,H2AK119ub水平下降,染色質變得更加開放,從而增加了干細胞的轉錄活性。這項研究還發現,TET2突變的白血病細胞依賴于這種基因激活途徑,而MBD6的缺失或抑制能夠選擇性地阻斷這些細胞的增殖,并逆轉TET2缺失引起的造血干細胞分化缺陷。這一發現為針對TET2突變的白血病治療提供了新的分子靶點和治療策略。
靶點:TRPS1
應用:結腸癌研究
來源:Cai, Jianqiang, et al. "Single-cell exome sequencing reveals polyclonal seeding and TRPS1 mutations in colon cancer metastasis." Signal Transduction and Targeted Therapy 9.1 (2024): 247.
中國醫學科學院腫瘤醫院趙宏課題組在《Signal Transduction and Targeted Therapy》雜志上發表的研究揭示了結腸癌肝轉移的新機制。該研究利用單細胞全外顯子測序技術,分析了晚期結腸癌患者的原發腫瘤、肝轉移和淋巴結轉移的單個細胞,發現肝轉移和淋巴結轉移均源自原發腫瘤的同一區域,且肝轉移表現出顯著的基因異質性。研究中特別指出,TRPS1基因的R544Q突變在肝轉移中起到關鍵作用,通過上調ZEB1基因的表達,激活上皮-間質轉化過程,增強癌細胞的侵襲和遷移能力。體外實驗和動物實驗均證實了TRPS1 R544Q突變細胞具有更強的侵襲性和遷移能力,且能形成更廣泛的轉移灶,縮短生存期。此外,TRPS1基因突變與結腸癌患者的晚期病理分期密切相關,可能成為預測結腸癌患者預后和治療效果的重要生物標志物。這一發現為結腸癌肝轉移的精準治療提供了新的潛在靶點,推動了個性化治療策略的發展。
靶點:SUV39H1
應用:神經母細胞瘤研究
來源:Li, Mengzhen, et al. "SUV39H1 epigenetically modulates the MCPIP1-AURKA signaling axis to enhance neuroblastoma tumorigenesis." Oncogene (2024): 1-15.
中山大學腫瘤防治中心張翼鷟課題組在《Oncogene》上發表的研究揭示了SUV39H1及其抑制劑chaetocin在神經母細胞瘤中的重要作用和機制。神經母細胞瘤是兒童中常見的惡性實體腫瘤,目前對高危患者仍缺乏有效的治療手段。該研究發現SUV39H1在神經母細胞瘤中高表達,并與患者的不良預后密切相關。通過高通量篩選,研究團隊發現chaetocin這一SUV39H1的抑制劑能顯著抑制神經母細胞瘤細胞的增殖、遷移,并誘導細胞凋亡。進一步的體內外實驗表明,chaetocin通過阻滯細胞周期于G2期發揮抗腫瘤作用。研究還揭示了SUV39H1通過H3K9me3依賴的表觀遺傳修飾沉默MCPIP1基因,導致AURKA基因累積,促進腫瘤的惡性進展。這些發現為神經母細胞瘤的治療提供了新的分子靶點,即通過靶向SUV39H1及其調控的信號軸來開發新的治療策略。
靶點:XPO1
應用:腫瘤研究
來源:Blunt, Matthew D., et al. "The nuclear export protein XPO1 provides a peptide ligand for natural killer cells." Science Advances 10.34 (2024): eado6566.
南安普敦大學等機構的科學家們在《Science Advances》上發表的研究揭示了自然殺傷細胞(NK細胞)攻擊癌癥背后的新型分子機制。研究發現,NK細胞能夠識別并攻擊促進癌癥生長的XPO1蛋白,這一過程是通過一種由XPO1蛋白衍生的特殊肽鏈介導的,該肽鏈能夠吸引NK細胞,從而引發對癌細胞的免疫反應。XPO1蛋白在許多癌癥中過度活躍,導致癌細胞不受控制地增殖。因此,通過激活NK細胞靶向XPO1蛋白,可以作為一種新的治療癌癥的策略。這項研究還發現,具有活躍NK細胞和高水平XPO1的癌癥患者通常具有更高的生存率。這些發現可能改變免疫治療的進程,并為開發針對實體瘤的個性化NK細胞療法提供了新的機會。研究人員目前正在開發利用NK細胞來對抗癌癥的疫苗,未來NK細胞療法有望用于治療包括肝癌、頭頸癌、子宮內膜癌、膀胱癌和乳腺癌在內的多種癌癥。
靶點:ZNFX1
應用:病毒感知和炎癥反應相關研究
來源:Huang, Jing, et al. "The human disease-associated gene ZNFX1 controls inflammation through inhibition of the NLRP3 inflammasome." The EMBO Journal (2024): 1-25.
中山大學徐安龍教授和萬剛教授團隊在《EMBO Journal》發表的研究揭示了ZNFX1在調控病毒感知和炎癥反應中的重要作用。研究團隊發現,在細胞未激活狀態下,ZNFX1能夠抑制NLRP3炎性小體的激活,從而避免引發過度的炎癥反應。當NLRP3炎性小體的激活發生時,ZNFX1會被caspase-1切割,形成正反饋循環,促進NLRP3的聚集,并加強下游炎癥反應。此外,該研究還發現,野生型ZNFX1能夠修復ZNFX1缺陷細胞中NLRP3炎性小體的過度激活,而攜帶有致病性突變的ZNFX1則無法實現這一修復功能。這項研究結果為開發針對ZNFX1突變導致的遺傳性疾病的治療策略提供了新的理論依據,指出通過抑制NLRP3炎癥小體的激活可能是治療這類疾病的有效途徑。
靶點:TMEM132B
應用:酒精成癮相關研究
來源:Wang, Guohao, et al. "The TMEM132B-GABAA receptor complex controls alcohol actions in the brain." Cell (2024).
美國國立衛生研究院國家神經疾病與中風研究所陸偉課題組在《Cell》雜志上發表了題為“TMEM132B-GABAA受體復合物調控酒精在大腦中的作用”的研究論文,揭示了TMEM132B蛋白與GABAA受體的結合及其在調節酒精行為效應中的關鍵作用。研究發現,TMEM132B能增強酒精對GABAA受體的正向變構效應,從而調節與酒精相關的行為。在長期酗酒患者的大腦海馬中,TMEM132B的表達明顯降低,敲除TMEM132B的小鼠表現出更強的飲酒行為和降低的酒精鎮定與催眠效應。這些發現為理解酒精如何影響大腦提供了新的分子機制,并為治療酒精使用障礙和新藥研發提供了潛在的理論基礎。該研究進一步豐富了我們對GABAA受體功能的理解,并可能對開發針對酒精成癮的治療方法產生重要影響。
靶點:HDAC3
應用:腸道相關疾病研究
來源:Zhang, Jianglin, et al. "HDAC3 integrates TGF-β and microbial cues to program tuft cell biogenesis and diurnal rhythms in mucosal immune surveillance." Science Immunology 9.99 (2024): eadk7387.
卡耐基梅隆大學匡正團隊在《Science Immunology》雜志上發表的研究揭示了腸道簇細胞晝夜節律性分化的新機制。研究團隊發現,腸道簇細胞的豐度表現出晝夜節律,這一節律受到環境因子如腸道菌群和飲食的調控。具體來說,HDAC3通過TGF-β—SAMDs信號通路調控簇細胞的分化,從而調節簇細胞豐度的晝夜節律。這一過程對宿主的腸道免疫監視具有重要意義,如影響對諾如病毒CR6毒株的易感性。此外,研究還發現,腸上皮細胞特異性敲除HDAC3的小鼠在晝夜易感性上無差異,且其2型免疫反應受損,降低了宿主的寄生蟲清除能力。該研究結果不僅增進了我們對腸道免疫節律性調控機制的理解,而且為治療腸道相關疾病提供了新的治療策略,包括選擇合適的治療時間和飲食方式。
靶點:ZNF750、KDM1A
應用:皮膚炎癥性疾病研究
來源:Liu, Ye, et al. "The transcription regulators ZNF750 and LSD1/KDM1A dampen inflammation on the skin’s surface by silencing pattern recognition receptors." Immunity (2024).
加州大學圣地亞哥分校的George Sen團隊在《Immunity》雜志上發表了一篇研究論文,揭示了轉錄因子ZNF750與組蛋白去甲基化酶LSD1/KDM1A協同工作,通過沉默模式識別受體PRRs來抑制皮膚表面炎癥的分子機制。研究中,科學家們首先觀察到未分化的角質形成細胞在免疫刺激下能引發強烈的炎癥反應,而分化的角質細胞則因PRRs表達降低而免疫反應減弱。進一步研究發現,ZNF750在分化的角質細胞中表達,能夠直接調控免疫炎癥反應過程。實驗表明,ZNF750的缺失會導致持續和過度的炎癥反應,呈現類似于銀屑病的皮膚特征。此外,ZNF750通過招募KDM1A來沉默編碼PRRs的基因,從而抑制皮膚炎癥。這一發現不僅增進了我們對皮膚免疫耐受機制的理解,也為治療皮膚炎癥性疾病提供了新的潛在靶點。
參考文獻
1. Zou, Zhongyu, et al. "RNA m5C oxidation by TET2 regulates chromatin state and leukaemogenesis." Nature (2024): 1-9.
2. Cai, Jianqiang, et al. "Single-cell exome sequencing reveals polyclonal seeding and TRPS1 mutations in colon cancer metastasis." Signal Transduction and Targeted Therapy 9.1 (2024): 247.
3. Li, Mengzhen, et al. "SUV39H1 epigenetically modulates the MCPIP1-AURKA signaling axis to enhance neuroblastoma tumorigenesis." Oncogene (2024): 1-15.
4. Blunt, Matthew D., et al. "The nuclear export protein XPO1 provides a peptide ligand for natural killer cells." Science Advances 10.34 (2024): eado6566.
5. Huang, Jing, et al. "The human disease-associated gene ZNFX1 controls inflammation through inhibition of the NLRP3 inflammasome." The EMBO Journal (2024): 1-25.
6. Wang, Guohao, et al. "The TMEM132B-GABAA receptor complex controls alcohol actions in the brain." Cell (2024).
7. Zhang, Jianglin, et al. "HDAC3 integrates TGF-β and microbial cues to program tuft cell biogenesis and diurnal rhythms in mucosal immune surveillance." Science Immunology 9.99 (2024): eadk7387.
8. Liu, Ye, et al. "The transcription regulators ZNF750 and LSD1/KDM1A dampen inflammation on the skin’s surface by silencing pattern recognition receptors." Immunity (2024).
應用:白血病研究
來源:Zou, Zhongyu, et al. "RNA m5C oxidation by TET2 regulates chromatin state and leukaemogenesis." Nature (2024): 1-9.

(圖源:TET2可通過m5C–H2AK119ub軸調節白血病進展 [1])
何川教授和徐明江教授的團隊在《Nature》上發表的研究揭示了TET2在調控染色質狀態和白血病發生中的新作用機制。TET2通過氧化染色質相關RNA(caRNA)上的5-甲基胞嘧啶(m5C)來調控染色質的開放狀態。具體來說,caRNA上的m5C能被MBD6蛋白識別,MBD6促進組蛋白H2A的H2AK119ub去泛素化,導致染色質開放。TET2的氧化作用能夠抑制MBD6介導的去泛素化過程。在TET2缺失的情況下,H2AK119ub水平下降,染色質變得更加開放,從而增加了干細胞的轉錄活性。這項研究還發現,TET2突變的白血病細胞依賴于這種基因激活途徑,而MBD6的缺失或抑制能夠選擇性地阻斷這些細胞的增殖,并逆轉TET2缺失引起的造血干細胞分化缺陷。這一發現為針對TET2突變的白血病治療提供了新的分子靶點和治療策略。
靶點:TRPS1
應用:結腸癌研究
來源:Cai, Jianqiang, et al. "Single-cell exome sequencing reveals polyclonal seeding and TRPS1 mutations in colon cancer metastasis." Signal Transduction and Targeted Therapy 9.1 (2024): 247.

(圖源:TRPS1 R544Q突變促進結直腸癌體外和體內轉移 [2])
中國醫學科學院腫瘤醫院趙宏課題組在《Signal Transduction and Targeted Therapy》雜志上發表的研究揭示了結腸癌肝轉移的新機制。該研究利用單細胞全外顯子測序技術,分析了晚期結腸癌患者的原發腫瘤、肝轉移和淋巴結轉移的單個細胞,發現肝轉移和淋巴結轉移均源自原發腫瘤的同一區域,且肝轉移表現出顯著的基因異質性。研究中特別指出,TRPS1基因的R544Q突變在肝轉移中起到關鍵作用,通過上調ZEB1基因的表達,激活上皮-間質轉化過程,增強癌細胞的侵襲和遷移能力。體外實驗和動物實驗均證實了TRPS1 R544Q突變細胞具有更強的侵襲性和遷移能力,且能形成更廣泛的轉移灶,縮短生存期。此外,TRPS1基因突變與結腸癌患者的晚期病理分期密切相關,可能成為預測結腸癌患者預后和治療效果的重要生物標志物。這一發現為結腸癌肝轉移的精準治療提供了新的潛在靶點,推動了個性化治療策略的發展。
靶點:SUV39H1
應用:神經母細胞瘤研究
來源:Li, Mengzhen, et al. "SUV39H1 epigenetically modulates the MCPIP1-AURKA signaling axis to enhance neuroblastoma tumorigenesis." Oncogene (2024): 1-15.

(圖源:SUV39H1促進神經母細胞瘤腫瘤發展 [3])
中山大學腫瘤防治中心張翼鷟課題組在《Oncogene》上發表的研究揭示了SUV39H1及其抑制劑chaetocin在神經母細胞瘤中的重要作用和機制。神經母細胞瘤是兒童中常見的惡性實體腫瘤,目前對高危患者仍缺乏有效的治療手段。該研究發現SUV39H1在神經母細胞瘤中高表達,并與患者的不良預后密切相關。通過高通量篩選,研究團隊發現chaetocin這一SUV39H1的抑制劑能顯著抑制神經母細胞瘤細胞的增殖、遷移,并誘導細胞凋亡。進一步的體內外實驗表明,chaetocin通過阻滯細胞周期于G2期發揮抗腫瘤作用。研究還揭示了SUV39H1通過H3K9me3依賴的表觀遺傳修飾沉默MCPIP1基因,導致AURKA基因累積,促進腫瘤的惡性進展。這些發現為神經母細胞瘤的治療提供了新的分子靶點,即通過靶向SUV39H1及其調控的信號軸來開發新的治療策略。
靶點:XPO1
應用:腫瘤研究
來源:Blunt, Matthew D., et al. "The nuclear export protein XPO1 provides a peptide ligand for natural killer cells." Science Advances 10.34 (2024): eado6566.

(圖源:XPO1衍生的肽是KIR2DS2的配體 [4])
南安普敦大學等機構的科學家們在《Science Advances》上發表的研究揭示了自然殺傷細胞(NK細胞)攻擊癌癥背后的新型分子機制。研究發現,NK細胞能夠識別并攻擊促進癌癥生長的XPO1蛋白,這一過程是通過一種由XPO1蛋白衍生的特殊肽鏈介導的,該肽鏈能夠吸引NK細胞,從而引發對癌細胞的免疫反應。XPO1蛋白在許多癌癥中過度活躍,導致癌細胞不受控制地增殖。因此,通過激活NK細胞靶向XPO1蛋白,可以作為一種新的治療癌癥的策略。這項研究還發現,具有活躍NK細胞和高水平XPO1的癌癥患者通常具有更高的生存率。這些發現可能改變免疫治療的進程,并為開發針對實體瘤的個性化NK細胞療法提供了新的機會。研究人員目前正在開發利用NK細胞來對抗癌癥的疫苗,未來NK細胞療法有望用于治療包括肝癌、頭頸癌、子宮內膜癌、膀胱癌和乳腺癌在內的多種癌癥。
靶點:ZNFX1
應用:病毒感知和炎癥反應相關研究
來源:Huang, Jing, et al. "The human disease-associated gene ZNFX1 controls inflammation through inhibition of the NLRP3 inflammasome." The EMBO Journal (2024): 1-25.

(圖源:ZNFX1在體外抑制NLRP3炎性小體的激活中起特異性作用 [5])
中山大學徐安龍教授和萬剛教授團隊在《EMBO Journal》發表的研究揭示了ZNFX1在調控病毒感知和炎癥反應中的重要作用。研究團隊發現,在細胞未激活狀態下,ZNFX1能夠抑制NLRP3炎性小體的激活,從而避免引發過度的炎癥反應。當NLRP3炎性小體的激活發生時,ZNFX1會被caspase-1切割,形成正反饋循環,促進NLRP3的聚集,并加強下游炎癥反應。此外,該研究還發現,野生型ZNFX1能夠修復ZNFX1缺陷細胞中NLRP3炎性小體的過度激活,而攜帶有致病性突變的ZNFX1則無法實現這一修復功能。這項研究結果為開發針對ZNFX1突變導致的遺傳性疾病的治療策略提供了新的理論依據,指出通過抑制NLRP3炎癥小體的激活可能是治療這類疾病的有效途徑。
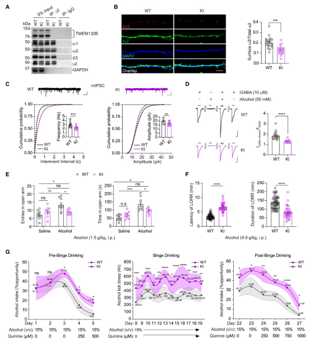
靶點:TMEM132B
應用:酒精成癮相關研究
來源:Wang, Guohao, et al. "The TMEM132B-GABAA receptor complex controls alcohol actions in the brain." Cell (2024).

(圖源:TMEM132B-GABAAR相互作用與酒精行為相關 [6])
美國國立衛生研究院國家神經疾病與中風研究所陸偉課題組在《Cell》雜志上發表了題為“TMEM132B-GABAA受體復合物調控酒精在大腦中的作用”的研究論文,揭示了TMEM132B蛋白與GABAA受體的結合及其在調節酒精行為效應中的關鍵作用。研究發現,TMEM132B能增強酒精對GABAA受體的正向變構效應,從而調節與酒精相關的行為。在長期酗酒患者的大腦海馬中,TMEM132B的表達明顯降低,敲除TMEM132B的小鼠表現出更強的飲酒行為和降低的酒精鎮定與催眠效應。這些發現為理解酒精如何影響大腦提供了新的分子機制,并為治療酒精使用障礙和新藥研發提供了潛在的理論基礎。該研究進一步豐富了我們對GABAA受體功能的理解,并可能對開發針對酒精成癮的治療方法產生重要影響。
靶點:HDAC3
應用:腸道相關疾病研究
來源:Zhang, Jianglin, et al. "HDAC3 integrates TGF-β and microbial cues to program tuft cell biogenesis and diurnal rhythms in mucosal immune surveillance." Science Immunology 9.99 (2024): eadk7387.

(圖源:DOI: 10.1126/sciimmunol.adk7387 [7])
卡耐基梅隆大學匡正團隊在《Science Immunology》雜志上發表的研究揭示了腸道簇細胞晝夜節律性分化的新機制。研究團隊發現,腸道簇細胞的豐度表現出晝夜節律,這一節律受到環境因子如腸道菌群和飲食的調控。具體來說,HDAC3通過TGF-β—SAMDs信號通路調控簇細胞的分化,從而調節簇細胞豐度的晝夜節律。這一過程對宿主的腸道免疫監視具有重要意義,如影響對諾如病毒CR6毒株的易感性。此外,研究還發現,腸上皮細胞特異性敲除HDAC3的小鼠在晝夜易感性上無差異,且其2型免疫反應受損,降低了宿主的寄生蟲清除能力。該研究結果不僅增進了我們對腸道免疫節律性調控機制的理解,而且為治療腸道相關疾病提供了新的治療策略,包括選擇合適的治療時間和飲食方式。
靶點:ZNF750、KDM1A
應用:皮膚炎癥性疾病研究
來源:Liu, Ye, et al. "The transcription regulators ZNF750 and LSD1/KDM1A dampen inflammation on the skin’s surface by silencing pattern recognition receptors." Immunity (2024).

(圖源:ZNF750和KDM1A抑制皮膚炎癥的作用機制 [8])
加州大學圣地亞哥分校的George Sen團隊在《Immunity》雜志上發表了一篇研究論文,揭示了轉錄因子ZNF750與組蛋白去甲基化酶LSD1/KDM1A協同工作,通過沉默模式識別受體PRRs來抑制皮膚表面炎癥的分子機制。研究中,科學家們首先觀察到未分化的角質形成細胞在免疫刺激下能引發強烈的炎癥反應,而分化的角質細胞則因PRRs表達降低而免疫反應減弱。進一步研究發現,ZNF750在分化的角質細胞中表達,能夠直接調控免疫炎癥反應過程。實驗表明,ZNF750的缺失會導致持續和過度的炎癥反應,呈現類似于銀屑病的皮膚特征。此外,ZNF750通過招募KDM1A來沉默編碼PRRs的基因,從而抑制皮膚炎癥。這一發現不僅增進了我們對皮膚免疫耐受機制的理解,也為治療皮膚炎癥性疾病提供了新的潛在靶點。
參考文獻
1. Zou, Zhongyu, et al. "RNA m5C oxidation by TET2 regulates chromatin state and leukaemogenesis." Nature (2024): 1-9.
2. Cai, Jianqiang, et al. "Single-cell exome sequencing reveals polyclonal seeding and TRPS1 mutations in colon cancer metastasis." Signal Transduction and Targeted Therapy 9.1 (2024): 247.
3. Li, Mengzhen, et al. "SUV39H1 epigenetically modulates the MCPIP1-AURKA signaling axis to enhance neuroblastoma tumorigenesis." Oncogene (2024): 1-15.
4. Blunt, Matthew D., et al. "The nuclear export protein XPO1 provides a peptide ligand for natural killer cells." Science Advances 10.34 (2024): eado6566.
5. Huang, Jing, et al. "The human disease-associated gene ZNFX1 controls inflammation through inhibition of the NLRP3 inflammasome." The EMBO Journal (2024): 1-25.
6. Wang, Guohao, et al. "The TMEM132B-GABAA receptor complex controls alcohol actions in the brain." Cell (2024).
7. Zhang, Jianglin, et al. "HDAC3 integrates TGF-β and microbial cues to program tuft cell biogenesis and diurnal rhythms in mucosal immune surveillance." Science Immunology 9.99 (2024): eadk7387.
8. Liu, Ye, et al. "The transcription regulators ZNF750 and LSD1/KDM1A dampen inflammation on the skin’s surface by silencing pattern recognition receptors." Immunity (2024).
上一篇: 前沿靶點速遞:每周醫學研究精選(十四)
下一篇: AI人工智能在藥物研發中的應用






