前沿靶點速遞:每周醫學研究精選
日期:2024-06-12 17:14:06
靶點:XPO1、ALOX5
應用:肝癌的潛在干預靶點
來源:Integrative multiomics analysis identifies molecular subtypes and potential targets of hepatocellular carcinoma. Clin Transl Med, 2024 May 28.
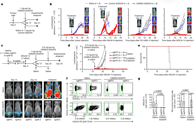
靶點:CD45
應用:選擇性根除白血病細胞并保留造血功能
來源:Selective haematological cancer eradication with preserved haematopoiesis. Nature 2024 May 22.
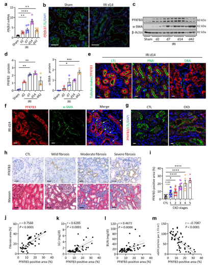
靶點:PFKFB3
應用:治療慢性腎病
來源:The glycolytic enzyme PFKFB3 drives kidney fibrosis through promoting histone lactylation-mediated NF-κB family activation. Kidney Int, 2024 May 22.
中山一院腎內科毛海萍、劉慶華、陳崴教授團隊研究發現,腎臟中持續增加的糖酵解活性,特別是關鍵酶PFKFB3的上調,與慢性腎病的發展密切相關。通過減少PFKFB3活性,可以降低腎臟乳酸水平,減輕炎癥和纖維化,從而保護腎臟功能。此外,PFKFB3通過促進乳酸化增強了NF-κB信號通路,這在調節炎癥反應中起著關鍵作用。因此,靶向PFKFB3及其介導的信號通路可能為治療慢性腎病提供了一種新的治療策略。
靶點:LILRB4
應用:高風險 多發性骨髓瘤(MM)的免疫治療靶點
來源:LILRB4 represents a promising target for immunotherapy by dual targeting tumor cells and myeloid-derived suppressive cells in multiple myeloma. Haematologica, 2024 May 30.
靶點:AURKA
應用:攜帶CREBBP失活突變的高風險B細胞惡性腫瘤的治療靶點
來源:Targeting AURKA to induce synthetic lethality in CREBBP-deficient B-cell malignancies via attenuation of MYC expression. Oncogene, 2024 May 23.
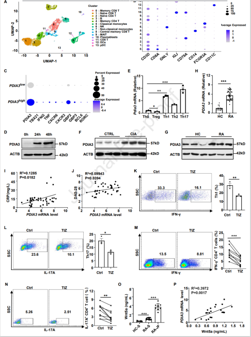
靶點:PDIA3
應用:RA 等自身免疫性疾病的潛在治療靶點
來源:PDIA3 orchestrates effector T cell program by serving as a chaperone to facilitate the non-canonical nuclear import of STAT1 and PKM2. Mol Ther, 2024 May 30.
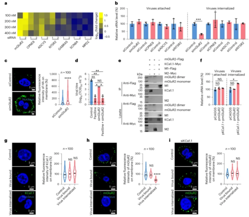
靶點:mGluR2
應用:介導流感病毒進入宿主細胞的關鍵受體
來源:Influenza virus uses mGluR2 as an endocytic receptor to enter cells. Nat Microbiol, 2024 Jun 07.
靶點:VAMP2
應用:表皮分化和皮膚癌發生
來源:VAMP2 controls murine epidermal differentiation and carcinogenesis by regulation of nucleophagy. Dev Cell, 2024 May 22.
[1] Shuai Yang, Lu Zheng, Lingling Li, et al. Integrative multiomics analysis identifies molecular subtypes and potential targets of hepatocellular carcinoma [J]. Clin Transl Med, 2024, 10.1002/ctm2.1727.
[2] Selective haematological cancer eradication with preserved haematopoiesis [J]. Nature. 2024 May 22. doi: 10.1038/s41586-024-07456-3.
[3] The glycolytic enzyme PFKFB3 drives kidney fibrosis through promoting histone lactylation-mediated NF-κB family activation [J]. Kidney Int, 2024 May 22 , 10.1016/j.kint.2024.04.016.
[4] LILRB4 represents a promising target for immunotherapy by dual targeting tumor cells and myeloid-derived suppressive cells in multiple myeloma [J]. Haematologica, 2024 May 30, 10.3324/haematol.2024.285099.
[5] Targeting AURKA to induce synthetic lethality in CREBBP-deficient B-cell malignancies via attenuation of MYC expression [J]. Mol Ther, 2024 May 23, 10.1038/s41388-024-03065-6.
[6] PDIA3 orchestrates effector T cell program by serving as a chaperone to facilitate the non-canonical nuclear import of STAT1 and PKM2 [J]. Nat Microbiol, 2024 May 30, 10.1016/j.ymthe.2024.05.038.
[7] Influenza virus uses mGluR2 as an endocytic receptor to enter cells. 2024 Jun 07.
[8] VAMP2 controls murine epidermal differentiation and carcinogenesis by regulation of nucleophagy [J]. Dev Cell, 2024 May 22. 10.1016/j.devcel.2024.05.004
應用:肝癌的潛在干預靶點
來源:Integrative multiomics analysis identifies molecular subtypes and potential targets of hepatocellular carcinoma. Clin Transl Med, 2024 May 28.

(早期肝癌樣本的多組學特征[1])
重慶大學附屬腫瘤醫院的李詠生教授團隊通過對8536 種高置信度蛋白質、1029種極性代謝物和 3381 種非冗余脂質進行了多組學分析,從蛋白質組、代謝組和脂質組等多個維度,描繪了肝細胞癌的多組學圖譜特征,并鑒定了3種肝癌亞型及2個潛在干預靶點。C1 亞型顯示核糖體生物合成富集,C2 亞型表現出中間表型,而 C3 亞型與中性粒細胞脫顆粒密切相關。此外,使用 PDO 檢測,輸出蛋白 1 (XPO1) 和 5-脂氧合酶 (ALOX5) 分別被確定為 C1 和 C3 亞型的潛在靶點。靶點:CD45
應用:選擇性根除白血病細胞并保留造血功能
來源:Selective haematological cancer eradication with preserved haematopoiesis. Nature 2024 May 22.

(體內CIM053–SG3376介導的選擇性腫瘤根除,同時保留了編輯細胞中的造血功能[2])
造血干細胞移植(HSCT)是治療多種血液惡性腫瘤的唯一根治性療法,但標準治療依賴于無針對性的化療,并且在HSCT后治療惡性細胞的能力有限,不影響移植的健康細胞。作者展示了一種針對泛造血標志物CD45的抗體藥物偶聯物(ADC),它能夠實現整個造血系統的抗原特異性耗竭,包括造血干細胞。將這種ADC與移植經過改造以抵御CD45靶向ADC的人類造血干細胞相結合,可以實現選擇性根除白血病細胞并保留造血功能。CD45靶向ADC與工程化造血干細胞的結合,創造了一種幾乎通用的策略,用以替代病變的造血系統。靶點:PFKFB3
應用:治療慢性腎病
來源:The glycolytic enzyme PFKFB3 drives kidney fibrosis through promoting histone lactylation-mediated NF-κB family activation. Kidney Int, 2024 May 22.

(缺血-Q18Q19再灌注損傷(IRI)小鼠模型和慢性腎臟病(CKD)患者的腎小管細胞中6-磷酸果糖-2-激酶/果糖-2,6-二磷酸酶3(PFKFB3)上調[3])
中山一院腎內科毛海萍、劉慶華、陳崴教授團隊研究發現,腎臟中持續增加的糖酵解活性,特別是關鍵酶PFKFB3的上調,與慢性腎病的發展密切相關。通過減少PFKFB3活性,可以降低腎臟乳酸水平,減輕炎癥和纖維化,從而保護腎臟功能。此外,PFKFB3通過促進乳酸化增強了NF-κB信號通路,這在調節炎癥反應中起著關鍵作用。因此,靶向PFKFB3及其介導的信號通路可能為治療慢性腎病提供了一種新的治療策略。
靶點:LILRB4
應用:高風險 多發性骨髓瘤(MM)的免疫治療靶點
來源:LILRB4 represents a promising target for immunotherapy by dual targeting tumor cells and myeloid-derived suppressive cells in multiple myeloma. Haematologica, 2024 May 30.

(LILRB4 是一種很有前景的 MM 免疫療法靶標[4])
多發性骨髓瘤 (MM) 仍然是一種無法治愈的血液系統惡性腫瘤。盡管治療取得了巨大進展,但約 10% 的患者仍然預后不佳,中位總生存期不到 24 個月。中國醫學科學院血液病醫院郝牧/邱錄貴團隊創新地生成了基于 TCR 的嵌合抗原受體 (CAR) T 細胞 LILRB4-STAR-T。細胞毒性實驗表明 LILRB4-STAR-T 細胞有效消除腫瘤細胞并阻礙 MDSC 功能。該項研究闡明了 LILRB4 是高風險 MM 的理想生物標志物和有希望的免疫治療靶點。LILRB4-STAR-T 細胞免疫療法有望對抗 MM 中的腫瘤細胞和免疫抑制腫瘤微環境。靶點:AURKA
應用:攜帶CREBBP失活突變的高風險B細胞惡性腫瘤的治療靶點
來源:Targeting AURKA to induce synthetic lethality in CREBBP-deficient B-cell malignancies via attenuation of MYC expression. Oncogene, 2024 May 23.

(B 細胞惡性腫瘤中 CREBBP 和 AURKA 之間合成致死相互作用的示意模型[5])
中山大學腫瘤防治中心譚靜教授團隊的研究顯示,在B細胞惡性腫瘤中,CREBBP基因失能突變常見,使其成為治療的新靶點。缺乏CREBBP的細胞對AURKA抑制特別敏感,且這種聯合靶向策略能通過降低MYC水平來引發復制應激和細胞凋亡。AURKA抑制劑在體內能有效延緩腫瘤進展,與CREBBP抑制劑聯合使用時,在CREBBP正常的細胞中具有協同效果。這些發現為攜帶CREBBP失活突變的高風險B細胞惡性腫瘤提供了一種新的治療策略,即靶向AURKA。靶點:PDIA3
應用:RA 等自身免疫性疾病的潛在治療靶點
來源:PDIA3 orchestrates effector T cell program by serving as a chaperone to facilitate the non-canonical nuclear import of STAT1 and PKM2. Mol Ther, 2024 May 30.

(PDIA3在致病性CD4 T細胞中上調,并與類風濕性關節炎(RA)的嚴重程度呈正相關[6])
失調的 T 細胞活化是類風濕性關節炎 (RA) 免疫病理學的基礎,但協調 T 細胞效應程序的機制仍未完全了解。華中科技大學同濟醫學院附屬同濟醫院王從義教授團隊與董凌莉教授課題組就蛋白質二硫鍵異構酶 A3 (PDIA3)對CD4 T細胞的功能調控及其在以類風濕性關節炎為代表的自身免疫性疾病中的作用進行了深入研究,其研究數據支持以 PDIA3 為靶點是臨床環境中緩解 RA 等自身免疫性疾病的重要策略。靶點:mGluR2
應用:介導流感病毒進入宿主細胞的關鍵受體
來源:Influenza virus uses mGluR2 as an endocytic receptor to enter cells. Nat Microbiol, 2024 Jun 07.
(mGluR2 在流感病毒內化過程中發揮著重要作用[7])
中國農業科學院哈爾濱獸醫研究所步志高研究員、陳化蘭院士團隊研究發現代謝型谷氨酸受體亞型 2 (mGluR2) 和鉀鈣激活通道亞家族 M alpha 1 (KCa1.1) 參與了流感病毒 CME 的啟動和完成,使用 siRNA 篩選方法。流感病毒 HA 直接與 mGluR2 相互作用并將其用作內吞受體來啟動 CME。mGluR2 相互作用并激活 KCa1.1,導致 F-肌動蛋白聚合、網格蛋白小窩成熟并完成流感病毒的 CME。重要的是,mGluR2 基因敲除小鼠對不同流感亞型的抵抗力明顯高于野生型小鼠。因此,阻斷 HA 和 mGluR2 相互作用可能是一種有前途的宿主導向抗病毒策略。靶點:VAMP2
應用:表皮分化和皮膚癌發生
來源:VAMP2 controls murine epidermal differentiation and carcinogenesis by regulation of nucleophagy. Dev Cell, 2024 May 22.

(表皮分化和皮膚腫瘤發生的重要分子機制[8])
美國芝加哥大學的吳小陽課題組利用條件基因敲除小鼠模型,結合定量蛋白組分析和體內外功能實驗,揭示了一種SNARE蛋白——突觸小泡相關膜蛋白2(vesicle associated membrane protein 2, VAMP2)可以與自噬起始復合體的重要成員FIP200(FAK family kinase-interacting protein of 200 kDa)結合,并且在小鼠表皮分化和皮膚癌的發生中發揮重要作用。[1] Shuai Yang, Lu Zheng, Lingling Li, et al. Integrative multiomics analysis identifies molecular subtypes and potential targets of hepatocellular carcinoma [J]. Clin Transl Med, 2024, 10.1002/ctm2.1727.
[2] Selective haematological cancer eradication with preserved haematopoiesis [J]. Nature. 2024 May 22. doi: 10.1038/s41586-024-07456-3.
[3] The glycolytic enzyme PFKFB3 drives kidney fibrosis through promoting histone lactylation-mediated NF-κB family activation [J]. Kidney Int, 2024 May 22 , 10.1016/j.kint.2024.04.016.
[4] LILRB4 represents a promising target for immunotherapy by dual targeting tumor cells and myeloid-derived suppressive cells in multiple myeloma [J]. Haematologica, 2024 May 30, 10.3324/haematol.2024.285099.
[5] Targeting AURKA to induce synthetic lethality in CREBBP-deficient B-cell malignancies via attenuation of MYC expression [J]. Mol Ther, 2024 May 23, 10.1038/s41388-024-03065-6.
[6] PDIA3 orchestrates effector T cell program by serving as a chaperone to facilitate the non-canonical nuclear import of STAT1 and PKM2 [J]. Nat Microbiol, 2024 May 30, 10.1016/j.ymthe.2024.05.038.
[7] Influenza virus uses mGluR2 as an endocytic receptor to enter cells. 2024 Jun 07.
[8] VAMP2 controls murine epidermal differentiation and carcinogenesis by regulation of nucleophagy [J]. Dev Cell, 2024 May 22. 10.1016/j.devcel.2024.05.004
上一篇: 探索神經退行性變:研究者全面指南
下一篇: 前沿靶點速遞:每周醫學研究精選(三)






