前沿靶點速遞:每周醫學研究精選(六)
日期:2024-08-01 09:00:50
靶點:NLRC5
應用:炎癥性疾病靶點
來源:NLRC5 senses NAD+ depletion, forming a PANoptosome and driving PANoptosis and inflammation. Cell (2024).
美國圣裘德兒童研究醫院的Thirumala-Devi Kanneganti團隊在《Cell》雜志上發表了一項重要研究成果,揭示了NLRC5在先天免疫細胞死亡途徑中的新作用。研究發現NLRC5能在特定配體如病原體相關分子模式(PAMP)和損傷相關分子模式(DAMP)的刺激下,驅動一種稱為泛凋亡的獨特細胞死亡途徑。NLRC5通過與NLRP12等分子相互作用,形成泛凋亡小體復合物,激活caspase和RIPK等分子,進而誘導炎癥性細胞死亡。研究還揭示了血紅素+PAMP組合能激活TLR2/4信號通路,導致ROS產生和NLRC5表達上調,而NAD+水平是這一過程的關鍵調節因子。這項研究不僅闡明了NLRC5在多種疾病中的作用機制,還提出了NLRC5作為潛在治療靶點的可能性,這對于開發針對溶血性疾病、急性結腸炎和HLH等炎癥性疾病的治療策略具有重要意義。
靶點:KMT2C和KMT2D
應用:三陰性乳腺癌(TNBC)腦轉移治療靶點
來源:Loss of Kmt2c or Kmt2d drives brain metastasis via KDM6A-dependent upregulation of MMP3. Nature Cell Biology (2024): 1-11.
美國丹娜-法伯癌癥研究所的Kornelia Polyak團隊在《Nature Cell Biology》雜志上發表了一篇關于三陰性乳腺癌(TNBC)腦轉移的新機制的研究。研究指出,KMT2C和KMT2D這兩種表觀遺傳因子在TNBC中頻繁突變,它們編碼組蛋白H3賴氨酸4(H3K4)的甲基轉移酶,對基因表達調控至關重要。研究團隊發現,KMT2C和KMT2D在遠端轉移中的表達顯著下降,提示它們的功能喪失與轉移相關。通過構建非轉移性TNBC小鼠模型,研究發現Kmt2c或Kmt2d的缺失會導致轉移,特別是腦轉移。進一步的研究揭示了KMT2C或KMT2D缺失通過KDM6A依賴的方式促進基質金屬蛋白酶3(MMP3)的表達,從而驅動TNBC的腦轉移。研究還發現,通過抑制KDM6A可以減少MMP3的表達,阻止KMT2C或KMT2D突變腫瘤的腦轉移。這項研究不僅增進了對TNBC轉移機制的理解,也為開發新的治療策略提供了有價值的線索。
靶點:CSB
應用:衰老和癌癥研究
來源:Cockayne Syndrome Linked to Elevated R-Loops Induced by Stalled RNA Polymerase II during Transcription Elongation. Nature Communications 15.1 (2024): 6031.

(圖源:依賴CSB的R-loop形成機制與衰老進程和癌癥發展相關 [3])
西湖大學付向東教授團隊聯合美國加州大學圣地亞哥分校王棟教授團隊在《Nature Communications》雜志上發表了一篇重要研究論文。該研究揭示了柯凱因綜合征B蛋白(CSB)在調控衰老與癌癥中的共同機制。研究團隊發現CSB蛋白通過幫助RNA聚合酶II克服轉錄障礙來維持基因組穩定性。當CSB缺失時,RNA聚合酶II在轉錄過程中會在特定序列處暫停,導致R-loop結構形成,進而引發基因組不穩定。這一機制解釋了為什么CSB缺陷在人類中主要影響神經系統,而在小鼠中則主要導致癌癥。這項研究為理解衰老和癌癥之間的內在聯系提供了新視角,并為探索基因組不穩定性相關的衰老和癌癥的防治提供了新思路。
靶點:IL22RA1
應用:非酒精性脂肪肝研究
來源:Hepatic IL22RA1 deficiency promotes hepatic steatosis by modulating oxysterol in the liver. Hepatology: 10-1097.

(圖源:IL22RA1缺失通過調節肝臟羥固醇促進肝臟脂肪變性的分子機制 [4])
上海交通大學醫學院附屬第六人民醫院的胡承、陸炎與杭州醫學院附屬浙江省人民醫院的葉瀟等人在《Hepatology》雜志上發表的研究揭示了肝實質細胞中IL22RA1缺失通過調節肝臟羥固醇促進肝臟脂肪變性的分子機制。研究顯示,IL22RA1在非酒精性脂肪肝患者和肥胖小鼠模型中的表達顯著下調;構建的肝實質細胞特異性IL22RA1敲除小鼠表現出飲食誘導的肝臟脂肪變性加劇等多種代謝紊亂癥狀;而通過腺相關病毒介導的IL-22過表達能緩解這些癥狀。此外,研究還發現3β-羥基-5-膽甾烯酸(3β HCA)在促進脂肪生成方面發揮作用,而IL-22能夠有效抑制這一過程,這為治療非酒精性脂肪性肝病提供了新的潛在靶點。
靶點:TBC1D4
應用:肝臟穩態及2型糖尿病研究
來源:TBC1D4 antagonizes RAB2A-mediated autophagic and endocytic pathways. Autophagy (2024): 1-18.

(圖源:TBC1D4能抑制RAB2A介導的自噬和胞內吞途徑 [5])
浙江大學孫啟明課題組在《Autophagy》雜志上發表的研究揭示了TBC1D4通過RAB2A來負調控自噬和胞內吞途徑,并進一步發現TBC1D4在肝臟穩態中的重要作用。研究發現TBC1D4能抑制RAB2A介導的自噬和胞內吞途徑。TBC1D4通過其N末端PTB2結構域與RAB2A結合,在自噬早期破壞RAB2A介導的ULK1復合物活化而抑制自噬起始。TBC1D4的過表達還會引起異常結構的形成,這些結構是由眾多小囊泡聚集而成,這表明TBC1D4能限制囊泡的流動性,影響自噬等生物學過程的進展。在自噬后期,TBC1D4通過其N末端PTB1結構域與Pacer直接相互作用,阻礙自噬體上Pacer、RAB2A與STX17的結合,導致自噬體-溶酶體的融合失敗。研究者還制備了TBC1D4肝或脂肪組織敲除的小鼠模型,并通過在體實驗證實了TBC1D4對于維持肝臟穩態的重要性。免疫組化實驗結果顯示,TBC1D4肝臟條件性敲除小鼠的肝臟組織中出現細胞壞死和免疫細胞浸潤增加,這些結果表明TBC1D4的敲除造成了肝損傷,表明TBC1D4是維持肝臟穩態所必需的。該研究確立了TBC1D4為自噬和胞內吞途徑的關鍵抑制分子,將為TBC1D4參與2型糖尿病的發生和發展提供新視角。
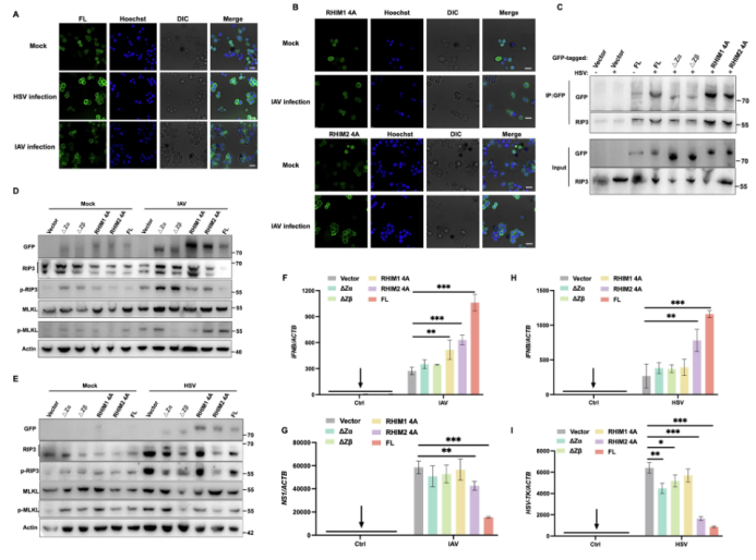
靶點:ZBP1
應用:抗病毒研究
來源:ZBP1 condensate formation synergizes Z-NAs recognition and signal transduction. Cell Death & Disease 15.7 (2024): 487.

(圖源:ZBP1與抗病毒免疫力密切相關 [6])
復旦大學李繼喜教授團隊在《Cell Death & Disease》雜志上發表的研究揭示了ZBP1(Z-DNA結合蛋白1或DAI)在抗病毒免疫中的作用機制。ZBP1的不同結構域可以形成凝聚體或淀粉樣結構,并通過二者的協同作用實現Z型核酸(Z-NAs)的識別和下游信號轉導,在應對病毒感染的免疫應答過程中發揮關鍵作用。ZBP1能夠通過Zαβ結構域響應體內異常Z-NAs刺激后,形成一個液滴狀凝聚體平臺,使ZBP1易于通過RHIM結構域進行自身聚集并與下游蛋白(如RIPK1、RIPK3)結合,揭示了ZBP1在應對病原體感染的免疫反應中的具體調控機制。ZBP1的RHIM結構域能夠形成典型的淀粉樣凝聚體,其核心基序206IQIG209的突變會抑制淀粉樣纖維的形成,并阻礙細胞程序性壞死的發生和抗病毒免疫的應答信號。ZBP1在抗病毒免疫中的關鍵作用,這為理解細胞如何通過ZBP1識別病毒入侵并啟動免疫應答提供了新依據。
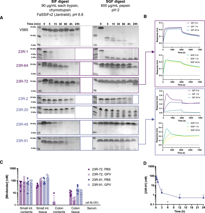
靶點:IL-23R和IL-17
應用:自身免疫性疾病研究靶點
來源:Preclinical proof of principle for orally delivered Th17 antagonist miniproteins. Cell (2024).

(圖源:IL-23R迷你結合蛋白的體外和體內穩定性 [7])
David Baker教授團隊在《Cell》雜志上發表了題為“Preclinical proof of principle for orally delivered Th17 antagonist miniproteins”的研究論文。研究通過計算設計生成了拮抗IL-23R和IL-17的迷你蛋白,這些蛋白具有亞皮摩爾級別的親和力和高穩定性(耐熱、耐酸、耐蛋白水解),可以口服遞送。在體外實驗和人源化小鼠結腸炎模型中,這些迷你蛋白表現出良好的治療效果,展示了極大的臨床轉化潛力。研究團隊設計了上萬個迷你蛋白,經過優化和篩選,得到幾個高效且穩定的候選物。為提高腸道蛋白酶耐受性,團隊優化了蛋白的親和力和穩定性,獲得突變體23R-72和23R-91,并通過連接多肽提升了迷你蛋白與IL-17A的結合親和力。體外實驗顯示,這些迷你蛋白能有效阻斷原代細胞和類器官中的炎癥反應;體內實驗表明,口服給藥后在大鼠胃腸道和血清中達到治療濃度,并在人源化結腸炎小鼠模型中與臨床單抗效果相當。這項研究展示了從頭設計的迷你蛋白作為口服治療藥物阻斷Th17介導炎癥的潛力,是開發口服生物制劑的有吸引力候選者。
靶點:IL-1β
應用:缺血性卒中研究
來源:Innate immune memory after brain injury drives inflammatory cardiac dysfunction. Cell (2024).

(圖源:doi.org/10.1016/j.cell.2024.06.028 [8])
慕尼黑大學Arthur Liesz實驗室在《Cell》雜志上發表了一篇研究,揭示缺血性卒中后的固有免疫記憶如何驅動炎癥性心功能障礙。通過單細胞轉錄基因組和ATAC測序,研究發現卒中后骨髓造血干細胞的“固有免疫記憶”導致促炎單核細胞不斷產生并浸潤心臟等器官,改變免疫微環境。在缺血性卒中小鼠模型中,急性腦損傷后心臟發生不可逆病變,包括舒張性心功能不全、心臟傳導障礙和纖維化。研究還發現,IL-1β是導致這種免疫記憶的關鍵,通過抗IL-1β抗體或可預防心功能障礙。這為卒中后心血管并發癥的發病機制提供了新見解,并為開發針對性治療策略提供了理論基礎。
參考文獻
1. Sundaram, Balamurugan, et al. "NLRC5 senses NAD+ depletion, forming a PANoptosome and driving PANoptosis and inflammation." Cell (2024).
2. Seehawer, Marco, et al. "Loss of Kmt2c or Kmt2d drives brain metastasis via KDM6A-dependent upregulation of MMP3." Nature Cell Biology (2024): 1-11.
3. Zhang, Xuan, et al. "Cockayne Syndrome Linked to Elevated R-Loops Induced by Stalled RNA Polymerase II during Transcription Elongation." Nature Communications 15.1 (2024): 6031.
4. Huang, Yeping, et al. "Hepatic IL22RA1 deficiency promotes hepatic steatosis by modulating oxysterol in the liver." Hepatology: 10-1097.
5. Tian, Rui, et al. "TBC1D4 antagonizes RAB2A-mediated autophagic and endocytic pathways." Autophagy (2024): 1-18.
6. Xie, Feiyan, et al. "ZBP1 condensate formation synergizes Z-NAs recognition and signal transduction." Cell Death & Disease 15.7 (2024): 487.
7. Berger, Stephanie, et al. "Preclinical proof of principle for orally delivered Th17 antagonist miniproteins." Cell (2024).
8. Simats, Alba, et al. "Innate immune memory after brain injury drives inflammatory cardiac dysfunction." Cell (2024).
應用:炎癥性疾病靶點
來源:NLRC5 senses NAD+ depletion, forming a PANoptosome and driving PANoptosis and inflammation. Cell (2024).

(圖源:NLRC5形成泛凋亡小體復合物,激活caspase和RIPK等分子,誘導炎癥性細胞死亡 [1])
美國圣裘德兒童研究醫院的Thirumala-Devi Kanneganti團隊在《Cell》雜志上發表了一項重要研究成果,揭示了NLRC5在先天免疫細胞死亡途徑中的新作用。研究發現NLRC5能在特定配體如病原體相關分子模式(PAMP)和損傷相關分子模式(DAMP)的刺激下,驅動一種稱為泛凋亡的獨特細胞死亡途徑。NLRC5通過與NLRP12等分子相互作用,形成泛凋亡小體復合物,激活caspase和RIPK等分子,進而誘導炎癥性細胞死亡。研究還揭示了血紅素+PAMP組合能激活TLR2/4信號通路,導致ROS產生和NLRC5表達上調,而NAD+水平是這一過程的關鍵調節因子。這項研究不僅闡明了NLRC5在多種疾病中的作用機制,還提出了NLRC5作為潛在治療靶點的可能性,這對于開發針對溶血性疾病、急性結腸炎和HLH等炎癥性疾病的治療策略具有重要意義。
靶點:KMT2C和KMT2D
應用:三陰性乳腺癌(TNBC)腦轉移治療靶點
來源:Loss of Kmt2c or Kmt2d drives brain metastasis via KDM6A-dependent upregulation of MMP3. Nature Cell Biology (2024): 1-11.

(圖源:損失的KMT2C和KMT2D誘導三陰性乳腺癌(TNBC)腦轉移 [2])
美國丹娜-法伯癌癥研究所的Kornelia Polyak團隊在《Nature Cell Biology》雜志上發表了一篇關于三陰性乳腺癌(TNBC)腦轉移的新機制的研究。研究指出,KMT2C和KMT2D這兩種表觀遺傳因子在TNBC中頻繁突變,它們編碼組蛋白H3賴氨酸4(H3K4)的甲基轉移酶,對基因表達調控至關重要。研究團隊發現,KMT2C和KMT2D在遠端轉移中的表達顯著下降,提示它們的功能喪失與轉移相關。通過構建非轉移性TNBC小鼠模型,研究發現Kmt2c或Kmt2d的缺失會導致轉移,特別是腦轉移。進一步的研究揭示了KMT2C或KMT2D缺失通過KDM6A依賴的方式促進基質金屬蛋白酶3(MMP3)的表達,從而驅動TNBC的腦轉移。研究還發現,通過抑制KDM6A可以減少MMP3的表達,阻止KMT2C或KMT2D突變腫瘤的腦轉移。這項研究不僅增進了對TNBC轉移機制的理解,也為開發新的治療策略提供了有價值的線索。
靶點:CSB
應用:衰老和癌癥研究
來源:Cockayne Syndrome Linked to Elevated R-Loops Induced by Stalled RNA Polymerase II during Transcription Elongation. Nature Communications 15.1 (2024): 6031.

(圖源:依賴CSB的R-loop形成機制與衰老進程和癌癥發展相關 [3])
西湖大學付向東教授團隊聯合美國加州大學圣地亞哥分校王棟教授團隊在《Nature Communications》雜志上發表了一篇重要研究論文。該研究揭示了柯凱因綜合征B蛋白(CSB)在調控衰老與癌癥中的共同機制。研究團隊發現CSB蛋白通過幫助RNA聚合酶II克服轉錄障礙來維持基因組穩定性。當CSB缺失時,RNA聚合酶II在轉錄過程中會在特定序列處暫停,導致R-loop結構形成,進而引發基因組不穩定。這一機制解釋了為什么CSB缺陷在人類中主要影響神經系統,而在小鼠中則主要導致癌癥。這項研究為理解衰老和癌癥之間的內在聯系提供了新視角,并為探索基因組不穩定性相關的衰老和癌癥的防治提供了新思路。
靶點:IL22RA1
應用:非酒精性脂肪肝研究
來源:Hepatic IL22RA1 deficiency promotes hepatic steatosis by modulating oxysterol in the liver. Hepatology: 10-1097.

(圖源:IL22RA1缺失通過調節肝臟羥固醇促進肝臟脂肪變性的分子機制 [4])
上海交通大學醫學院附屬第六人民醫院的胡承、陸炎與杭州醫學院附屬浙江省人民醫院的葉瀟等人在《Hepatology》雜志上發表的研究揭示了肝實質細胞中IL22RA1缺失通過調節肝臟羥固醇促進肝臟脂肪變性的分子機制。研究顯示,IL22RA1在非酒精性脂肪肝患者和肥胖小鼠模型中的表達顯著下調;構建的肝實質細胞特異性IL22RA1敲除小鼠表現出飲食誘導的肝臟脂肪變性加劇等多種代謝紊亂癥狀;而通過腺相關病毒介導的IL-22過表達能緩解這些癥狀。此外,研究還發現3β-羥基-5-膽甾烯酸(3β HCA)在促進脂肪生成方面發揮作用,而IL-22能夠有效抑制這一過程,這為治療非酒精性脂肪性肝病提供了新的潛在靶點。
靶點:TBC1D4
應用:肝臟穩態及2型糖尿病研究
來源:TBC1D4 antagonizes RAB2A-mediated autophagic and endocytic pathways. Autophagy (2024): 1-18.

(圖源:TBC1D4能抑制RAB2A介導的自噬和胞內吞途徑 [5])
浙江大學孫啟明課題組在《Autophagy》雜志上發表的研究揭示了TBC1D4通過RAB2A來負調控自噬和胞內吞途徑,并進一步發現TBC1D4在肝臟穩態中的重要作用。研究發現TBC1D4能抑制RAB2A介導的自噬和胞內吞途徑。TBC1D4通過其N末端PTB2結構域與RAB2A結合,在自噬早期破壞RAB2A介導的ULK1復合物活化而抑制自噬起始。TBC1D4的過表達還會引起異常結構的形成,這些結構是由眾多小囊泡聚集而成,這表明TBC1D4能限制囊泡的流動性,影響自噬等生物學過程的進展。在自噬后期,TBC1D4通過其N末端PTB1結構域與Pacer直接相互作用,阻礙自噬體上Pacer、RAB2A與STX17的結合,導致自噬體-溶酶體的融合失敗。研究者還制備了TBC1D4肝或脂肪組織敲除的小鼠模型,并通過在體實驗證實了TBC1D4對于維持肝臟穩態的重要性。免疫組化實驗結果顯示,TBC1D4肝臟條件性敲除小鼠的肝臟組織中出現細胞壞死和免疫細胞浸潤增加,這些結果表明TBC1D4的敲除造成了肝損傷,表明TBC1D4是維持肝臟穩態所必需的。該研究確立了TBC1D4為自噬和胞內吞途徑的關鍵抑制分子,將為TBC1D4參與2型糖尿病的發生和發展提供新視角。
靶點:ZBP1
應用:抗病毒研究
來源:ZBP1 condensate formation synergizes Z-NAs recognition and signal transduction. Cell Death & Disease 15.7 (2024): 487.

(圖源:ZBP1與抗病毒免疫力密切相關 [6])
復旦大學李繼喜教授團隊在《Cell Death & Disease》雜志上發表的研究揭示了ZBP1(Z-DNA結合蛋白1或DAI)在抗病毒免疫中的作用機制。ZBP1的不同結構域可以形成凝聚體或淀粉樣結構,并通過二者的協同作用實現Z型核酸(Z-NAs)的識別和下游信號轉導,在應對病毒感染的免疫應答過程中發揮關鍵作用。ZBP1能夠通過Zαβ結構域響應體內異常Z-NAs刺激后,形成一個液滴狀凝聚體平臺,使ZBP1易于通過RHIM結構域進行自身聚集并與下游蛋白(如RIPK1、RIPK3)結合,揭示了ZBP1在應對病原體感染的免疫反應中的具體調控機制。ZBP1的RHIM結構域能夠形成典型的淀粉樣凝聚體,其核心基序206IQIG209的突變會抑制淀粉樣纖維的形成,并阻礙細胞程序性壞死的發生和抗病毒免疫的應答信號。ZBP1在抗病毒免疫中的關鍵作用,這為理解細胞如何通過ZBP1識別病毒入侵并啟動免疫應答提供了新依據。
靶點:IL-23R和IL-17
應用:自身免疫性疾病研究靶點
來源:Preclinical proof of principle for orally delivered Th17 antagonist miniproteins. Cell (2024).

(圖源:IL-23R迷你結合蛋白的體外和體內穩定性 [7])
David Baker教授團隊在《Cell》雜志上發表了題為“Preclinical proof of principle for orally delivered Th17 antagonist miniproteins”的研究論文。研究通過計算設計生成了拮抗IL-23R和IL-17的迷你蛋白,這些蛋白具有亞皮摩爾級別的親和力和高穩定性(耐熱、耐酸、耐蛋白水解),可以口服遞送。在體外實驗和人源化小鼠結腸炎模型中,這些迷你蛋白表現出良好的治療效果,展示了極大的臨床轉化潛力。研究團隊設計了上萬個迷你蛋白,經過優化和篩選,得到幾個高效且穩定的候選物。為提高腸道蛋白酶耐受性,團隊優化了蛋白的親和力和穩定性,獲得突變體23R-72和23R-91,并通過連接多肽提升了迷你蛋白與IL-17A的結合親和力。體外實驗顯示,這些迷你蛋白能有效阻斷原代細胞和類器官中的炎癥反應;體內實驗表明,口服給藥后在大鼠胃腸道和血清中達到治療濃度,并在人源化結腸炎小鼠模型中與臨床單抗效果相當。這項研究展示了從頭設計的迷你蛋白作為口服治療藥物阻斷Th17介導炎癥的潛力,是開發口服生物制劑的有吸引力候選者。
靶點:IL-1β
應用:缺血性卒中研究
來源:Innate immune memory after brain injury drives inflammatory cardiac dysfunction. Cell (2024).

(圖源:doi.org/10.1016/j.cell.2024.06.028 [8])
慕尼黑大學Arthur Liesz實驗室在《Cell》雜志上發表了一篇研究,揭示缺血性卒中后的固有免疫記憶如何驅動炎癥性心功能障礙。通過單細胞轉錄基因組和ATAC測序,研究發現卒中后骨髓造血干細胞的“固有免疫記憶”導致促炎單核細胞不斷產生并浸潤心臟等器官,改變免疫微環境。在缺血性卒中小鼠模型中,急性腦損傷后心臟發生不可逆病變,包括舒張性心功能不全、心臟傳導障礙和纖維化。研究還發現,IL-1β是導致這種免疫記憶的關鍵,通過抗IL-1β抗體或可預防心功能障礙。這為卒中后心血管并發癥的發病機制提供了新見解,并為開發針對性治療策略提供了理論基礎。
參考文獻
1. Sundaram, Balamurugan, et al. "NLRC5 senses NAD+ depletion, forming a PANoptosome and driving PANoptosis and inflammation." Cell (2024).
2. Seehawer, Marco, et al. "Loss of Kmt2c or Kmt2d drives brain metastasis via KDM6A-dependent upregulation of MMP3." Nature Cell Biology (2024): 1-11.
3. Zhang, Xuan, et al. "Cockayne Syndrome Linked to Elevated R-Loops Induced by Stalled RNA Polymerase II during Transcription Elongation." Nature Communications 15.1 (2024): 6031.
4. Huang, Yeping, et al. "Hepatic IL22RA1 deficiency promotes hepatic steatosis by modulating oxysterol in the liver." Hepatology: 10-1097.
5. Tian, Rui, et al. "TBC1D4 antagonizes RAB2A-mediated autophagic and endocytic pathways." Autophagy (2024): 1-18.
6. Xie, Feiyan, et al. "ZBP1 condensate formation synergizes Z-NAs recognition and signal transduction." Cell Death & Disease 15.7 (2024): 487.
7. Berger, Stephanie, et al. "Preclinical proof of principle for orally delivered Th17 antagonist miniproteins." Cell (2024).
8. Simats, Alba, et al. "Innate immune memory after brain injury drives inflammatory cardiac dysfunction." Cell (2024).






