【第80期】前沿靶點速遞:每周醫學研究精選
日期:2026-03-31 13:04:46
01、靶點:TRPV3
應用:系統性紅斑狼瘡的治療
來源:A metabolic alarmin from keratinocytes potentiates systemic humoral immunity.Nature,2026 Mar 04
近期在《自然》發表的一篇研究,由清華大學劉萬里團隊聯合多家單位完成,揭示皮膚細胞中膽固醇合成中間物法尼基焦磷酸(FPP)可作為內源性"警報素",通過結合并激活膜蛋白TRPV3,觸發鈣離子信號通路,誘導角質形成細胞分泌IL-6和CCL20等因子,進而增強引流淋巴結的生發中心反應和系統性IgG抗體應答。研究同時發現植物來源的芳香類TRPV3激動劑(如香芹酚、樟腦酮)可通過相同機制放大抗體應答,形成"內源-外源"雙模式激活信號。該研究為系統性紅斑狼瘡等自身免疫病的防治及新型疫苗佐劑研發提供了重要靶點和思路。
02、靶點:EIF4H、YBX1
應用:戊型肝炎的治療
來源:EIF4H and YBX1 are essential host factors for hepatitis E virus replication and pathogenesis.Proc Natl Acad Sci U S A,2026 Mar 10
近期在PNAS發表的一篇研究,由清華大學丁強課題組聯合北京大學王麟團隊等完成,系統鑒定了宿主蛋白EIF4H和YBX1是戊型肝炎病毒(HEV)復制和致病的關鍵因子。研究團隊通過建立穩定復制的HEV復制子體系,結合全基因組CRISPR篩選,發現EIF4H參與病毒復制復合物組裝以維持RNA合成,而YBX1調控病毒復制蛋白ORF1的加工成熟。在多種細胞模型及基因敲除大鼠中驗證表明,敲除這兩個因子可顯著降低病毒復制、糞便排毒水平并減輕肝臟病理損傷。該研究為理解HEV生命周期提供了新視角,并為開發靶向宿主因子的抗病毒藥物提供了重要理論基礎和潛在靶點。
03、靶點:GRIA2
應用:單倍劑量不足型神經發育疾病的治療
來源:Alternative splicing-triggered mRNA decay informs splice-switching targets for neurodevelopmental disorders.J Clin Invest,2026 Feb 12
近期在JCI發表的一篇研究,由芝加哥大學張曉昌團隊完成,揭示了可變剪切介導的mRNA降解(AS-NMD)在神經發育中的關鍵調控作用。研究團隊通過分析小鼠大腦發育轉錄組數據,鑒定出上千個受發育調控的AS-NMD事件,發現許多突觸蛋白基因在發育早期通過"毒"外顯子觸發mRNA降解充當分子剎車,隨發育進程這些外顯子被跳過以促進功能蛋白表達。該機制在人類大腦發育中同樣保守,且廣泛存在于神經發育疾病致病基因中。研究以谷氨酸受體GRIA2為例,利用反義寡核苷酸(ASO)成功抑制其降解并上調功能性mRNA水平,為治療單倍劑量不足型神經發育疾病提供了概念驗證和新靶點。
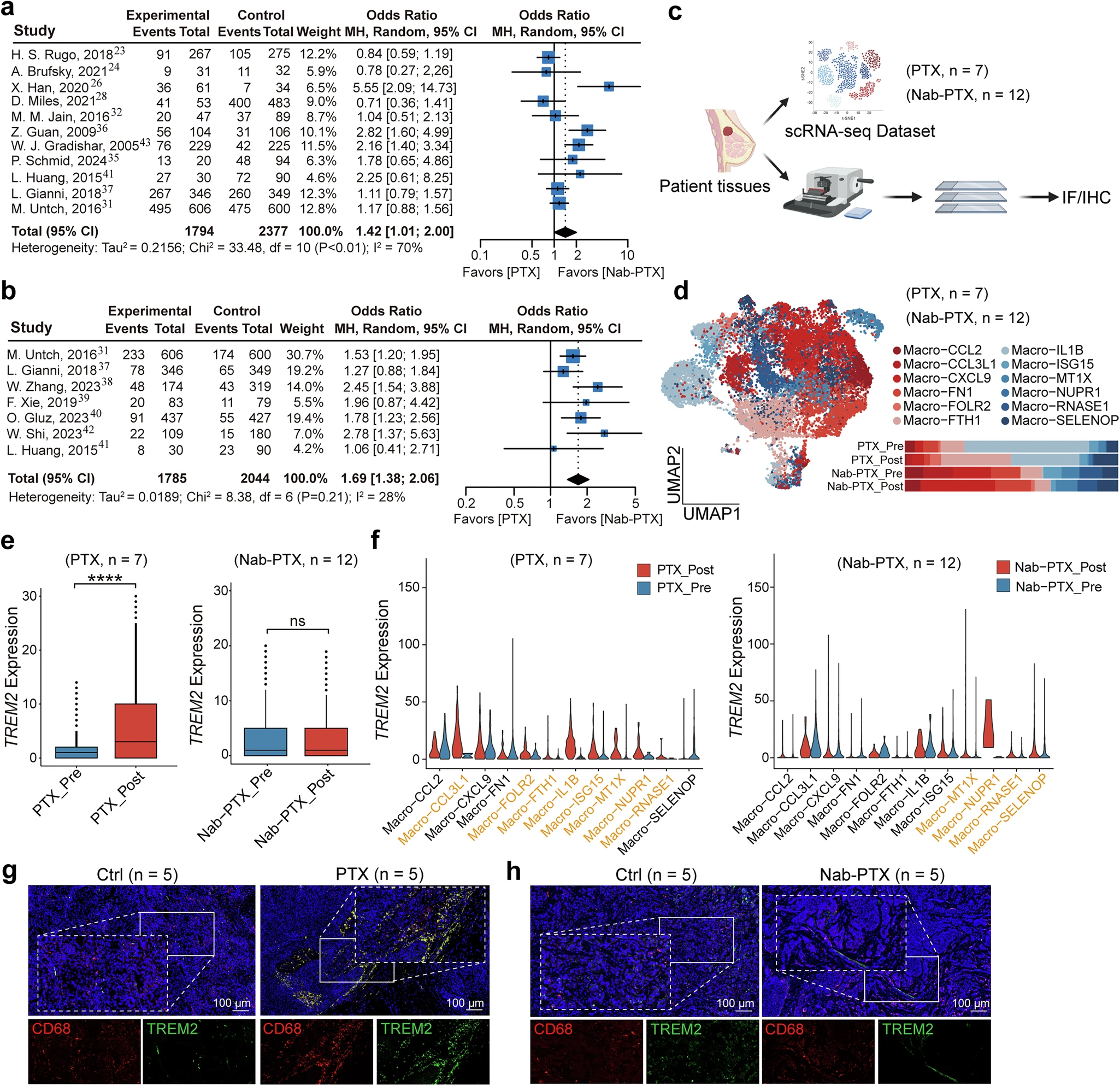
04、靶點: TREM2
應用:乳腺癌的治療
來源:Paclitaxel drives TREM2+ macrophage expansion underlying its inferior therapeutic efficacy compared to Nab-paclitaxel.Nat Commun,2026 02 03
近期在Nature Communications發表的一篇研究,由北京大學戰軍/張宏權團隊聯合多家單位完成,揭示了TREM2陽性巨噬細胞是導致紫杉醇與白蛋白紫杉醇在乳腺癌治療中療效差異的關鍵機制。研究發現,紫杉醇(而非白蛋白紫杉醇)通過激活乳腺癌細胞ATF3-FGF2信號軸,招募并激活TREM2陽性巨噬細胞,進而通過EGR1-TREM2-EMT通路促進腫瘤轉移,而白蛋白紫杉醇無此效應。臨床數據顯示,紫杉醇治療顯著升高患者腫瘤TREM2表達,且TREM2水平與轉移風險相關。研究證實,基因敲除TREM2或使用ASO靶向抑制均可有效阻斷紫杉醇誘導的肺轉移。該研究為優化乳腺癌化療方案、實現"增效減毒"提供了新靶點和聯合治療策略。
05、靶點:ANKRD1
應用:認知衰老的潛在治療靶點
來源:ANKRD1 sustains a neurogenic BMSC niche and counters cognitive aging.Int J Oral Sci,2026 Mar 01
近期在相關期刊發表的一篇研究,由安徽醫科大學完成,揭示了ANKRD1在維持顱頜骨骨髓間充質干細胞(BMSC)神經發生潛能及對抗認知衰老中的關鍵作用。研究團隊篩選出具有高神經發生能力的神經嵴樣祖細胞群,發現ANKRD1是維持神經發生儲備庫的關鍵標志分子,其表達隨衰老和分化而下降,并伴隨核內重定位。機制上,ANKRD1通過直接結合SOX2、NESTIN等神經標志基因的超級增強子,維持開放的染色質架構以保持神經發生能力。研究證實,靶向神經元遞送ANKRD1可挽救衰老小鼠的空間記憶缺陷,為通過表觀遺傳調控對抗認知衰老提供了新的治療靶點和策略。
06、靶點:APOBEC3B
應用:腫瘤的治療
來源:R-loop editing by DNA cytosine deaminase APOBEC3B modulates the activity of oestrogen receptor enhancers.Nat Commun,2026 Feb 18
近期在Nature Communications發表的一篇研究,由中國生物上海生物制品研究所張弛課題組聯合英國倫敦癌癥研究院完成,首次系統闡明APOBEC3B核酸編輯酶在雌激素受體通路中的關鍵作用,揭示腫瘤細胞"主動制造可控突變"加速進化并產生耐藥性的新機制。研究發現,APOBEC3B在靶向治療壓力下于關鍵基因區域制造DNA突變,既能激活促生存通路,又能累積遺傳多樣性誘導耐藥亞克隆,導致治療失敗與腫瘤復發。這種"主動突變"同時產生特異性腫瘤新生抗原,可被免疫系統識別。研究團隊借助AI賦能的聯合新生抗原預測平臺,實現從測序數據中自動識別動態變異、高效篩選強免疫原性新抗原并快速輸出mRNA疫苗候選序列,為個體化腫瘤疫苗開發提供了新思路和技術支撐。
推薦產品
參考文獻
[1]A metabolic alarmin from keratinocytes potentiates systemic humoral immunity.Nature,2026 Mar 04
應用:系統性紅斑狼瘡的治療
來源:A metabolic alarmin from keratinocytes potentiates systemic humoral immunity.Nature,2026 Mar 04
圖源:10.1038/s41586-026-10167-6[1]
近期在《自然》發表的一篇研究,由清華大學劉萬里團隊聯合多家單位完成,揭示皮膚細胞中膽固醇合成中間物法尼基焦磷酸(FPP)可作為內源性"警報素",通過結合并激活膜蛋白TRPV3,觸發鈣離子信號通路,誘導角質形成細胞分泌IL-6和CCL20等因子,進而增強引流淋巴結的生發中心反應和系統性IgG抗體應答。研究同時發現植物來源的芳香類TRPV3激動劑(如香芹酚、樟腦酮)可通過相同機制放大抗體應答,形成"內源-外源"雙模式激活信號。該研究為系統性紅斑狼瘡等自身免疫病的防治及新型疫苗佐劑研發提供了重要靶點和思路。
02、靶點:EIF4H、YBX1
應用:戊型肝炎的治療
來源:EIF4H and YBX1 are essential host factors for hepatitis E virus replication and pathogenesis.Proc Natl Acad Sci U S A,2026 Mar 10
圖源:10.1073/pnas.2529289123[2]
近期在PNAS發表的一篇研究,由清華大學丁強課題組聯合北京大學王麟團隊等完成,系統鑒定了宿主蛋白EIF4H和YBX1是戊型肝炎病毒(HEV)復制和致病的關鍵因子。研究團隊通過建立穩定復制的HEV復制子體系,結合全基因組CRISPR篩選,發現EIF4H參與病毒復制復合物組裝以維持RNA合成,而YBX1調控病毒復制蛋白ORF1的加工成熟。在多種細胞模型及基因敲除大鼠中驗證表明,敲除這兩個因子可顯著降低病毒復制、糞便排毒水平并減輕肝臟病理損傷。該研究為理解HEV生命周期提供了新視角,并為開發靶向宿主因子的抗病毒藥物提供了重要理論基礎和潛在靶點。
03、靶點:GRIA2
應用:單倍劑量不足型神經發育疾病的治療
來源:Alternative splicing-triggered mRNA decay informs splice-switching targets for neurodevelopmental disorders.J Clin Invest,2026 Feb 12
圖源:10.1172/JCI197271[3]
近期在JCI發表的一篇研究,由芝加哥大學張曉昌團隊完成,揭示了可變剪切介導的mRNA降解(AS-NMD)在神經發育中的關鍵調控作用。研究團隊通過分析小鼠大腦發育轉錄組數據,鑒定出上千個受發育調控的AS-NMD事件,發現許多突觸蛋白基因在發育早期通過"毒"外顯子觸發mRNA降解充當分子剎車,隨發育進程這些外顯子被跳過以促進功能蛋白表達。該機制在人類大腦發育中同樣保守,且廣泛存在于神經發育疾病致病基因中。研究以谷氨酸受體GRIA2為例,利用反義寡核苷酸(ASO)成功抑制其降解并上調功能性mRNA水平,為治療單倍劑量不足型神經發育疾病提供了概念驗證和新靶點。
04、靶點: TREM2
應用:乳腺癌的治療
來源:Paclitaxel drives TREM2+ macrophage expansion underlying its inferior therapeutic efficacy compared to Nab-paclitaxel.Nat Commun,2026 02 03
圖源:10.1038/s41467-026-69060-5 [4]
近期在Nature Communications發表的一篇研究,由北京大學戰軍/張宏權團隊聯合多家單位完成,揭示了TREM2陽性巨噬細胞是導致紫杉醇與白蛋白紫杉醇在乳腺癌治療中療效差異的關鍵機制。研究發現,紫杉醇(而非白蛋白紫杉醇)通過激活乳腺癌細胞ATF3-FGF2信號軸,招募并激活TREM2陽性巨噬細胞,進而通過EGR1-TREM2-EMT通路促進腫瘤轉移,而白蛋白紫杉醇無此效應。臨床數據顯示,紫杉醇治療顯著升高患者腫瘤TREM2表達,且TREM2水平與轉移風險相關。研究證實,基因敲除TREM2或使用ASO靶向抑制均可有效阻斷紫杉醇誘導的肺轉移。該研究為優化乳腺癌化療方案、實現"增效減毒"提供了新靶點和聯合治療策略。
05、靶點:ANKRD1
應用:認知衰老的潛在治療靶點
來源:ANKRD1 sustains a neurogenic BMSC niche and counters cognitive aging.Int J Oral Sci,2026 Mar 01
圖源:10.1038/s41368-026-00428-5[5]
近期在相關期刊發表的一篇研究,由安徽醫科大學完成,揭示了ANKRD1在維持顱頜骨骨髓間充質干細胞(BMSC)神經發生潛能及對抗認知衰老中的關鍵作用。研究團隊篩選出具有高神經發生能力的神經嵴樣祖細胞群,發現ANKRD1是維持神經發生儲備庫的關鍵標志分子,其表達隨衰老和分化而下降,并伴隨核內重定位。機制上,ANKRD1通過直接結合SOX2、NESTIN等神經標志基因的超級增強子,維持開放的染色質架構以保持神經發生能力。研究證實,靶向神經元遞送ANKRD1可挽救衰老小鼠的空間記憶缺陷,為通過表觀遺傳調控對抗認知衰老提供了新的治療靶點和策略。
06、靶點:APOBEC3B
應用:腫瘤的治療
來源:R-loop editing by DNA cytosine deaminase APOBEC3B modulates the activity of oestrogen receptor enhancers.Nat Commun,2026 Feb 18
圖源:10.1038/s41467-026-69679-4[6]
近期在Nature Communications發表的一篇研究,由中國生物上海生物制品研究所張弛課題組聯合英國倫敦癌癥研究院完成,首次系統闡明APOBEC3B核酸編輯酶在雌激素受體通路中的關鍵作用,揭示腫瘤細胞"主動制造可控突變"加速進化并產生耐藥性的新機制。研究發現,APOBEC3B在靶向治療壓力下于關鍵基因區域制造DNA突變,既能激活促生存通路,又能累積遺傳多樣性誘導耐藥亞克隆,導致治療失敗與腫瘤復發。這種"主動突變"同時產生特異性腫瘤新生抗原,可被免疫系統識別。研究團隊借助AI賦能的聯合新生抗原預測平臺,實現從測序數據中自動識別動態變異、高效篩選強免疫原性新抗原并快速輸出mRNA疫苗候選序列,為個體化腫瘤疫苗開發提供了新思路和技術支撐。
推薦產品
| 靶點 | 重組蛋白 | 貨號 |
| ANKRD1 | Recombinant Human Ankyrin repeat domain-containing protein 1 (ANKRD1) | CSB-MP618002HU |
| APOBEC3B | Recombinant Human Probable DNA dC->dU-editing enzyme APOBEC-3B (APOBEC3B) | CSB-MP887025HU |
| EIF4H | Recombinant Human Eukaryotic translation initiation factor 4H (EIF4H) | CSB-MP007571HU |
| GRIA2 | Recombinant Human Glutamate receptor 2 (GRIA2), partial | CSB-EP009899HU |
| TREM2 | Recombinant Human Triggering receptor expressed on myeloid cells 2 (TREM2), partial | CSB-EP024405HU |
| TRPV3 | Recombinant Human Transient receptor potential cation channel subfamily V member 3 (TRPV3) | CSB-CF854113HU |
| YBX1 | Recombinant Human Y-box-binding protein 1 (YBX1) | CSB-EP026247HUc7 |
參考文獻
[1]A metabolic alarmin from keratinocytes potentiates systemic humoral immunity.Nature,2026 Mar 04
[2]EIF4H and YBX1 are essential host factors for hepatitis E virus replication and pathogenesis.Proc Natl Acad Sci U S A,2026 Mar 10
[3]Alternative splicing-triggered mRNA decay informs splice-switching targets for neurodevelopmental disorders.J Clin Invest,2026 Feb 12
[4]Paclitaxel drives TREM2+ macrophage expansion underlying its inferior therapeutic efficacy compared to Nab-paclitaxel.Nat Commun,2026 02 03
[5]ANKRD1 sustains a neurogenic BMSC niche and counters cognitive aging.Int J Oral Sci,2026 Mar 01
[6]R-loop editing by DNA cytosine deaminase APOBEC3B modulates the activity of oestrogen receptor enhancers.Nat Commun,2026 Feb 18
*免責聲明:華美生物內容團隊僅是分享和解讀公開研究論文及其發現,本文僅作信息交流,文中觀點不代表華美生物立場,請理解。






