前沿靶點速遞:每周醫學研究精選(二十一)
日期:2024-12-04 10:03:01
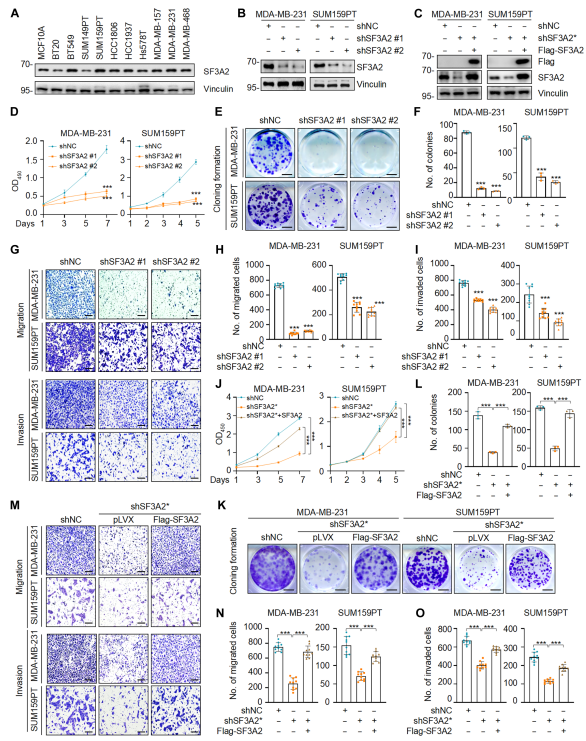
靶點:SF3A2
應用:三陰性乳腺癌(TNBC)研究
來源:Deng, Ling, et al. "SF3A2 promotes progression and cisplatin resistance in triple-negative breast cancer via alternative splicing of MKRN1." Science Advances 10.14 (2024): eadj4009.
一項發表在《Cancer》雜志上的研究發現,剪接因子SF3A2在三陰性乳腺癌(TNBC)組織中異常上調,并與患者的不良預后相關。SF3A2通過與E3泛素蛋白連接酶UBR5相互作用,形成反饋回路,調節彼此的表達,促進TNBC進展。研究還發現SF3A2至少部分地通過特異性調節MKRN1的可變剪接,促進致癌異構體MKRN1-T1的表達,從而推動TNBC的發展。此外,SF3A2參與外源性和內源性細胞凋亡的調控,導致TNBC細胞對順鉑產生耐藥性。這些發現揭示了SF3A2在TNBC進展和順鉑耐藥中的未知作用,為TNBC治療提供了新的潛在治療靶點。研究進一步表明,SF3A2缺失可通過MKRN1介導的FADD蛋白酶體降解途徑促進細胞凋亡,并增加TNBC細胞對順鉑的敏感性,為開發新的治療策略提供了重要信息。
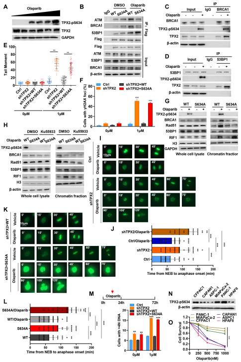
靶點:TPX2
應用:胰腺癌研究
來源:Xiao, Mingming, et al. "TPX2 serves as a novel target for expanding the utility of PARPi in pancreatic cancer through conferring synthetic lethality." Gut (2024).
復旦大學附屬腫瘤醫院虞先濬和施思團隊在《GUT》雜志上發表的研究揭示了胰腺癌治療中PARP抑制劑的新靶點TPX2。研究發現,TPX2是一個能夠調控DNA損傷修復應答和有絲分裂進展的合成致死靶點。通過對比奧拉帕利敏感和抵抗的胰腺癌患者來源異種移植物(PDX)模型,團隊發現TPX2在奧拉帕利敏感模型中表達下調,且抑制TPX2能增強胰腺癌對奧拉帕利的敏感性。靶向TPX2可誘導“BRCAness”表型,破壞有絲分裂進程,使癌細胞對奧拉帕利更敏感。此外,研究還表明,在TPX2表達被抑制的情況下,PARP抑制劑和吉西他濱聯合使用能產生較好的治療效果,為TPX2低表達的胰腺癌患者提供了新的治療策略。該研究不僅闡明了TPX2在DNA雙鏈斷裂修復途徑選擇和有絲分裂進程中的作用,而且為開發新的治療策略提供了重要依據,有望幫助擴展PARP抑制劑在胰腺癌治療中的適用范圍。
靶點:PTER
應用:抗肥胖藥物研究
來源:Wei, Wei, et al. "PTER is a N-acetyltaurine hydrolase that regulates feeding and obesity." Nature 633.8028 (2024): 182-188.
斯坦福大學醫學院的研究團隊在《Nature》雜志上發表的研究表明,PTER(phosphotriesterase-related酶)在體重調節和能量平衡中扮演著關鍵角色,為減肥治療提供了新的方向。PTER是N-乙酰牛磺酸(N-acetyltaurine)的水解酶,負責將N-乙酰牛磺酸分解為牛磺酸和acetate。研究發現,在小鼠中敲除Pter基因會導致組織中N-乙酰牛磺酸水解活性完全喪失,進而使得血液中N-乙酰牛磺酸水平系統性升高。這些Pter基因敲除小鼠表現出吃得更少、體重更輕的代謝表型,且體重差異主要是由于脂肪量的減少。此外,通過直接給肥胖小鼠喂食N-乙酰牛磺酸,也能以一種依賴于功能性GFRAL受體的方式減少食物攝入量和體重,這一效果獨立于目前市場上GLP-1受體激動劑的作用機制。這些發現揭示了PTER和N-乙酰牛磺酸在體重控制中的作用,并為開發新型抗肥胖藥物提供了新的靶點。
靶點:ACSS2
應用:靶向腫瘤乳酸化修飾的抗癌藥物研究
來源:Zhu, Rongxuan, et al. "ACSS2 acts as a lactyl-CoA synthetase and couples KAT2A to function as a lactyltransferase for histone lactylation and tumor immune evasion." Cell Metabolism (2024).
浙江大學呂志民教授團隊與Rice University陶一之團隊合作,在《細胞-代謝》期刊上發表了一項新研究,揭示了乳酸代謝在腫瘤免疫逃逸中的作用,并發現了一種新的乳酰輔酶A合成酶——ACSS2。這項研究發現,ACSS2能夠將乳酸直接轉化為乳酰輔酶A,參與蛋白質乳酸化過程。在表皮生長因子(EGF)激活EGFR通路時,ERK磷酸化介導的ACSS2核轉位促進了LDHA/ACSS2/KAT2A復合物的形成,這一復合物促進了組蛋白乳酸化、基因表達、腫瘤生長和免疫逃逸。研究還發現,ACSS2在S267位點被ERK磷酸化后轉移到細胞核內,與KAT2A形成復合物,ACSS2作為乳酰輔酶A合成酶,結合乳酸并將其與輔酶A轉化為乳酰輔酶A。這一發現不僅深化了對腫瘤細胞糖代謝機制的理解,還為開發新的抗癌治療策略提供了潛在的代謝標記物和分子靶點,對靶向腫瘤乳酸化修飾的抗癌藥物研發具有重要的指導意義。
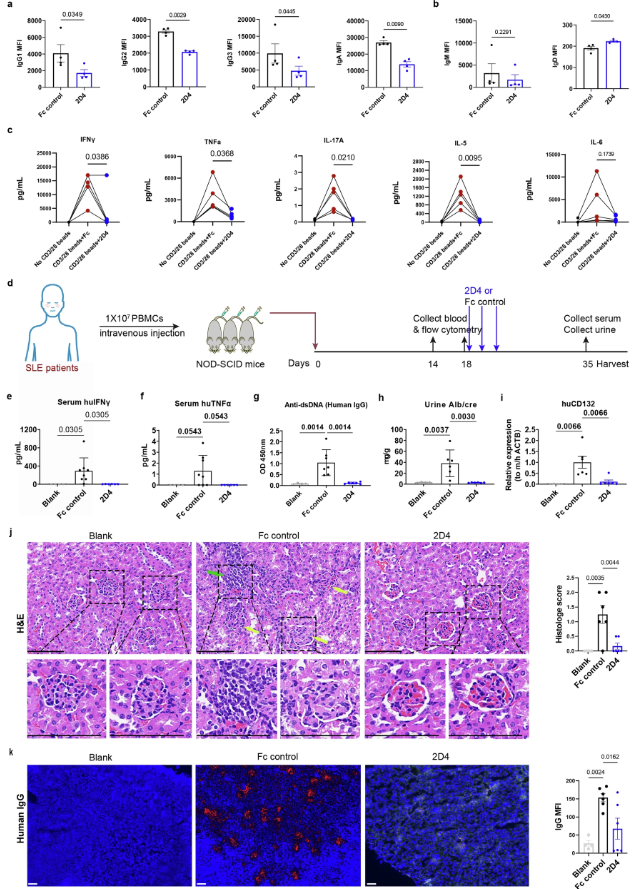
靶點:CD132
應用:系統性紅斑狼瘡(SLE)研究
來源:Yin, Huiqi, et al. "2D4, a humanized monoclonal antibody targeting CD132, is a promising treatment for systemic lupus erythematosus." Signal Transduction and Targeted Therapy 9.1 (2024): 323.
中國醫學科學院北京協和醫學院/中國醫學科學院皮膚病醫院陸前進教授、趙明教授團隊在《Signal Transduction and Targeted Therapy》期刊上發表的研究論文中,開發了一種新型人源化抗CD132單克隆抗體2D4,為系統性紅斑狼瘡(SLE)治療提供了潛在新療法。研究發現,SLE患者淋巴細胞中CD132表達增強,促進了促炎細胞因子和免疫球蛋白的產生。2D4能有效阻斷IL-21和IL-15,對IL-2作用有限,從而在不破壞免疫耐受的情況下抑制T細胞和B細胞。在SLE和狼瘡性腎炎小鼠模型中,2D4顯示出良好的治療效果,減輕炎癥,減少蛋白尿和腎小球腎炎,其療效優于現有療法貝利尤單抗。此外,2D4還能抑制SLE患者外周血單個核細胞中促炎因子和自身抗體的產生,展現了對SLE患者的治療潛力,為未來SLE臨床試驗提供了一個有希望的候選分子。
靶點:SPTLC3
應用:心血管相關疾病研究
來源:Gengatharan, Jivani M., et al. "Altered sphingolipid biosynthetic flux and lipoprotein trafficking contribute to trans-fat-induced atherosclerosis." Cell Metabolism (2024).
索爾克生物學研究所的研究團隊在《Cell Metabolism》雜志上發表的研究表明,反式脂肪酸通過激活絲氨酸棕櫚酰轉移酶(SPT)促進鞘脂合成,從而加劇動脈粥樣硬化性心血管疾病(ASCVD)。特別地,SPTLC3亞基在這一過程中起到了關鍵作用,它與肝臟中極低密度脂蛋白(VLDL)分泌基因之間存在強烈的正相關性,可能作為減少肝臟VLDL分泌和循環脂蛋白的直接靶點。在小鼠模型中,反式脂肪酸的攝入導致SPTLC3介導的鞘脂生成增加,進而促進VLDL分泌至血液中,形成更多的動脈粥樣硬化斑塊。而使用SPT抑制劑多球殼菌素能夠顯著減少反式脂肪酸誘導的動脈粥樣硬化,這表明SPTLC3可能是未來治療ASCVD的一個關鍵治療靶點。這項研究不僅揭示了反式脂肪酸對心血管健康的負面影響,也為開發新的治療策略提供了重要的分子機制和潛在靶點。
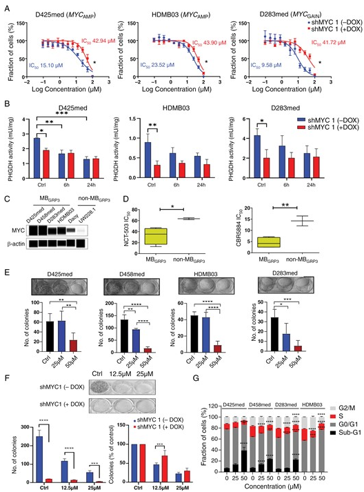
靶點:PHGDH
應用:3型髓母細胞瘤(MBGRP3)研究
來源:Adiamah, Magretta, et al. "MYC-dependent upregulation of the de novo serine and glycine synthesis pathway is a targetable metabolic vulnerability in group 3 medulloblastoma." Neuro-Oncology (2024): noae179.

(圖源:NCT-503 對 PHGDH 抑制的敏感性取決于 PHGDH 的高基礎 MYC 依賴性活性 [7])
英國研究組在《Neuro Oncology》發表的研究揭示了3型髓母細胞瘤(MBGRP3)的可靶向代謝節點。研究發現,MYC高表達的MBGRP3細胞依賴于從頭絲氨酸和甘氨酸合成途徑來促進增殖,這一途徑易受到遺傳和藥理學干擾。特別是,磷酸甘油酸脫氫酶(PHGDH)在MYC擴增的原發性MBGRP3腫瘤中高表達,并與低生存率相關。研究建立了MYC依賴性MBGRP3細胞模型,發現MYC的敲低顯著減慢了細胞增殖,且MYC對PHGDH的轉錄和蛋白表達具有顯著影響。通過13C-葡萄糖示蹤技術,研究人員發現MYC表達細胞中SGP途徑中葡萄糖衍生中間體的糖酵解轉換速率更快,分配也更多。PHGDH的變構抑制劑NCT-503在體外和體內模型中均顯示出對MYC依賴性細胞的抑制效果,顯著提高了小鼠的存活率。這些結果支持PHGDH作為髓母細胞瘤治療靶點的臨床相關性,尤其是在MYC擴增的MBGRP3中,為這一預后較差的疾病群提供了新的治療策略。
靶點:TAGLN2、FABP5
應用:實體瘤研究
來源:Hwang, Sung-Min, et al. "Transgelin 2 guards T cell lipid metabolism and antitumour function." Nature (2024): 1-9.
美國威爾康奈爾醫學院Juan R. Cubillos-Ruiz研究團隊在《Nature》雜志上發表的研究揭示了TAGLN2在T細胞脂質代謝和抗腫瘤功能中的重要作用。研究發現,TAGLN2的降低導致FABP5膜定位缺陷,這是T細胞功能失調的原因之一。TAGLN2與FABP5共定位在細胞膜,敲除TAGLN2后FABP5主要定位在細胞核,導致T細胞脂質攝入降低。研究還發現,腫瘤微環境引起的內質網應激通過IRE1α-XBP1s通路抑制TAGLN2表達,降低T細胞脂質攝取,進而影響線粒體代謝導致功能受損。在T細胞中過表達TAGLN2可以增強抗腫瘤能力,表現為腫瘤減少和存活期顯著延長。這項研究不僅揭示了免疫微環境誘導T細胞耐受的新機制,也為改善實體瘤的免疫治療提供了新的靶點。
參考文獻
1. Deng, Ling, et al. "SF3A2 promotes progression and cisplatin resistance in triple-negative breast cancer via alternative splicing of MKRN1." Science Advances 10.14 (2024): eadj4009.
2. Xiao, Mingming, et al. "TPX2 serves as a novel target for expanding the utility of PARPi in pancreatic cancer through conferring synthetic lethality." Gut (2024).
3. Wei, Wei, et al. "PTER is a N-acetyltaurine hydrolase that regulates feeding and obesity." Nature 633.8028 (2024): 182-188.
4. Zhu, Rongxuan, et al. "ACSS2 acts as a lactyl-CoA synthetase and couples KAT2A to function as a lactyltransferase for histone lactylation and tumor immune evasion." Cell Metabolism (2024).
5. Yin, Huiqi, et al. "2D4, a humanized monoclonal antibody targeting CD132, is a promising treatment for systemic lupus erythematosus." Signal Transduction and Targeted Therapy 9.1 (2024): 323.
6. Gengatharan, Jivani M., et al. "Altered sphingolipid biosynthetic flux and lipoprotein trafficking contribute to trans-fat-induced atherosclerosis." Cell Metabolism (2024).
7. Adiamah, Magretta, et al. "MYC-dependent upregulation of the de novo serine and glycine synthesis pathway is a targetable metabolic vulnerability in group 3 medulloblastoma." Neuro-Oncology (2024): noae179.
8. Hwang, Sung-Min, et al. "Transgelin 2 guards T cell lipid metabolism and antitumour function." Nature (2024): 1-9.
應用:三陰性乳腺癌(TNBC)研究
來源:Deng, Ling, et al. "SF3A2 promotes progression and cisplatin resistance in triple-negative breast cancer via alternative splicing of MKRN1." Science Advances 10.14 (2024): eadj4009.

(圖源:SF3A2 增加 TNBC 細胞的致癌潛力 [1])
一項發表在《Cancer》雜志上的研究發現,剪接因子SF3A2在三陰性乳腺癌(TNBC)組織中異常上調,并與患者的不良預后相關。SF3A2通過與E3泛素蛋白連接酶UBR5相互作用,形成反饋回路,調節彼此的表達,促進TNBC進展。研究還發現SF3A2至少部分地通過特異性調節MKRN1的可變剪接,促進致癌異構體MKRN1-T1的表達,從而推動TNBC的發展。此外,SF3A2參與外源性和內源性細胞凋亡的調控,導致TNBC細胞對順鉑產生耐藥性。這些發現揭示了SF3A2在TNBC進展和順鉑耐藥中的未知作用,為TNBC治療提供了新的潛在治療靶點。研究進一步表明,SF3A2缺失可通過MKRN1介導的FADD蛋白酶體降解途徑促進細胞凋亡,并增加TNBC細胞對順鉑的敏感性,為開發新的治療策略提供了重要信息。
靶點:TPX2
應用:胰腺癌研究
來源:Xiao, Mingming, et al. "TPX2 serves as a novel target for expanding the utility of PARPi in pancreatic cancer through conferring synthetic lethality." Gut (2024).

(圖源:TPX2 敲低或 TPX2 S634A 突變與奧拉帕利具有協同作用 [2])
復旦大學附屬腫瘤醫院虞先濬和施思團隊在《GUT》雜志上發表的研究揭示了胰腺癌治療中PARP抑制劑的新靶點TPX2。研究發現,TPX2是一個能夠調控DNA損傷修復應答和有絲分裂進展的合成致死靶點。通過對比奧拉帕利敏感和抵抗的胰腺癌患者來源異種移植物(PDX)模型,團隊發現TPX2在奧拉帕利敏感模型中表達下調,且抑制TPX2能增強胰腺癌對奧拉帕利的敏感性。靶向TPX2可誘導“BRCAness”表型,破壞有絲分裂進程,使癌細胞對奧拉帕利更敏感。此外,研究還表明,在TPX2表達被抑制的情況下,PARP抑制劑和吉西他濱聯合使用能產生較好的治療效果,為TPX2低表達的胰腺癌患者提供了新的治療策略。該研究不僅闡明了TPX2在DNA雙鏈斷裂修復途徑選擇和有絲分裂進程中的作用,而且為開發新的治療策略提供了重要依據,有望幫助擴展PARP抑制劑在胰腺癌治療中的適用范圍。
靶點:PTER
應用:抗肥胖藥物研究
來源:Wei, Wei, et al. "PTER is a N-acetyltaurine hydrolase that regulates feeding and obesity." Nature 633.8028 (2024): 182-188.

(圖源:PTER KO小鼠的代謝表型 [3])
斯坦福大學醫學院的研究團隊在《Nature》雜志上發表的研究表明,PTER(phosphotriesterase-related酶)在體重調節和能量平衡中扮演著關鍵角色,為減肥治療提供了新的方向。PTER是N-乙酰牛磺酸(N-acetyltaurine)的水解酶,負責將N-乙酰牛磺酸分解為牛磺酸和acetate。研究發現,在小鼠中敲除Pter基因會導致組織中N-乙酰牛磺酸水解活性完全喪失,進而使得血液中N-乙酰牛磺酸水平系統性升高。這些Pter基因敲除小鼠表現出吃得更少、體重更輕的代謝表型,且體重差異主要是由于脂肪量的減少。此外,通過直接給肥胖小鼠喂食N-乙酰牛磺酸,也能以一種依賴于功能性GFRAL受體的方式減少食物攝入量和體重,這一效果獨立于目前市場上GLP-1受體激動劑的作用機制。這些發現揭示了PTER和N-乙酰牛磺酸在體重控制中的作用,并為開發新型抗肥胖藥物提供了新的靶點。
靶點:ACSS2
應用:靶向腫瘤乳酸化修飾的抗癌藥物研究
來源:Zhu, Rongxuan, et al. "ACSS2 acts as a lactyl-CoA synthetase and couples KAT2A to function as a lactyltransferase for histone lactylation and tumor immune evasion." Cell Metabolism (2024).

(圖源:一種新的乳酰輔酶A合成酶——ACSS2 [4])
浙江大學呂志民教授團隊與Rice University陶一之團隊合作,在《細胞-代謝》期刊上發表了一項新研究,揭示了乳酸代謝在腫瘤免疫逃逸中的作用,并發現了一種新的乳酰輔酶A合成酶——ACSS2。這項研究發現,ACSS2能夠將乳酸直接轉化為乳酰輔酶A,參與蛋白質乳酸化過程。在表皮生長因子(EGF)激活EGFR通路時,ERK磷酸化介導的ACSS2核轉位促進了LDHA/ACSS2/KAT2A復合物的形成,這一復合物促進了組蛋白乳酸化、基因表達、腫瘤生長和免疫逃逸。研究還發現,ACSS2在S267位點被ERK磷酸化后轉移到細胞核內,與KAT2A形成復合物,ACSS2作為乳酰輔酶A合成酶,結合乳酸并將其與輔酶A轉化為乳酰輔酶A。這一發現不僅深化了對腫瘤細胞糖代謝機制的理解,還為開發新的抗癌治療策略提供了潛在的代謝標記物和分子靶點,對靶向腫瘤乳酸化修飾的抗癌藥物研發具有重要的指導意義。
靶點:CD132
應用:系統性紅斑狼瘡(SLE)研究
來源:Yin, Huiqi, et al. "2D4, a humanized monoclonal antibody targeting CD132, is a promising treatment for systemic lupus erythematosus." Signal Transduction and Targeted Therapy 9.1 (2024): 323.

(圖源:2D4是一種靶向CD132的人源化單克隆抗體,是治療系統性紅斑狼瘡的一種有前景的藥物 [5])
中國醫學科學院北京協和醫學院/中國醫學科學院皮膚病醫院陸前進教授、趙明教授團隊在《Signal Transduction and Targeted Therapy》期刊上發表的研究論文中,開發了一種新型人源化抗CD132單克隆抗體2D4,為系統性紅斑狼瘡(SLE)治療提供了潛在新療法。研究發現,SLE患者淋巴細胞中CD132表達增強,促進了促炎細胞因子和免疫球蛋白的產生。2D4能有效阻斷IL-21和IL-15,對IL-2作用有限,從而在不破壞免疫耐受的情況下抑制T細胞和B細胞。在SLE和狼瘡性腎炎小鼠模型中,2D4顯示出良好的治療效果,減輕炎癥,減少蛋白尿和腎小球腎炎,其療效優于現有療法貝利尤單抗。此外,2D4還能抑制SLE患者外周血單個核細胞中促炎因子和自身抗體的產生,展現了對SLE患者的治療潛力,為未來SLE臨床試驗提供了一個有希望的候選分子。
靶點:SPTLC3
應用:心血管相關疾病研究
來源:Gengatharan, Jivani M., et al. "Altered sphingolipid biosynthetic flux and lipoprotein trafficking contribute to trans-fat-induced atherosclerosis." Cell Metabolism (2024).

(圖源:SPTLC3可能成為減少肝臟VLDL分泌和循環脂蛋白的直接靶點 [6])
索爾克生物學研究所的研究團隊在《Cell Metabolism》雜志上發表的研究表明,反式脂肪酸通過激活絲氨酸棕櫚酰轉移酶(SPT)促進鞘脂合成,從而加劇動脈粥樣硬化性心血管疾病(ASCVD)。特別地,SPTLC3亞基在這一過程中起到了關鍵作用,它與肝臟中極低密度脂蛋白(VLDL)分泌基因之間存在強烈的正相關性,可能作為減少肝臟VLDL分泌和循環脂蛋白的直接靶點。在小鼠模型中,反式脂肪酸的攝入導致SPTLC3介導的鞘脂生成增加,進而促進VLDL分泌至血液中,形成更多的動脈粥樣硬化斑塊。而使用SPT抑制劑多球殼菌素能夠顯著減少反式脂肪酸誘導的動脈粥樣硬化,這表明SPTLC3可能是未來治療ASCVD的一個關鍵治療靶點。這項研究不僅揭示了反式脂肪酸對心血管健康的負面影響,也為開發新的治療策略提供了重要的分子機制和潛在靶點。
靶點:PHGDH
應用:3型髓母細胞瘤(MBGRP3)研究
來源:Adiamah, Magretta, et al. "MYC-dependent upregulation of the de novo serine and glycine synthesis pathway is a targetable metabolic vulnerability in group 3 medulloblastoma." Neuro-Oncology (2024): noae179.

(圖源:NCT-503 對 PHGDH 抑制的敏感性取決于 PHGDH 的高基礎 MYC 依賴性活性 [7])
英國研究組在《Neuro Oncology》發表的研究揭示了3型髓母細胞瘤(MBGRP3)的可靶向代謝節點。研究發現,MYC高表達的MBGRP3細胞依賴于從頭絲氨酸和甘氨酸合成途徑來促進增殖,這一途徑易受到遺傳和藥理學干擾。特別是,磷酸甘油酸脫氫酶(PHGDH)在MYC擴增的原發性MBGRP3腫瘤中高表達,并與低生存率相關。研究建立了MYC依賴性MBGRP3細胞模型,發現MYC的敲低顯著減慢了細胞增殖,且MYC對PHGDH的轉錄和蛋白表達具有顯著影響。通過13C-葡萄糖示蹤技術,研究人員發現MYC表達細胞中SGP途徑中葡萄糖衍生中間體的糖酵解轉換速率更快,分配也更多。PHGDH的變構抑制劑NCT-503在體外和體內模型中均顯示出對MYC依賴性細胞的抑制效果,顯著提高了小鼠的存活率。這些結果支持PHGDH作為髓母細胞瘤治療靶點的臨床相關性,尤其是在MYC擴增的MBGRP3中,為這一預后較差的疾病群提供了新的治療策略。
靶點:TAGLN2、FABP5
應用:實體瘤研究
來源:Hwang, Sung-Min, et al. "Transgelin 2 guards T cell lipid metabolism and antitumour function." Nature (2024): 1-9.

(圖源:TAGLN2顯著改善T細胞抗腫瘤能力 [8])
美國威爾康奈爾醫學院Juan R. Cubillos-Ruiz研究團隊在《Nature》雜志上發表的研究揭示了TAGLN2在T細胞脂質代謝和抗腫瘤功能中的重要作用。研究發現,TAGLN2的降低導致FABP5膜定位缺陷,這是T細胞功能失調的原因之一。TAGLN2與FABP5共定位在細胞膜,敲除TAGLN2后FABP5主要定位在細胞核,導致T細胞脂質攝入降低。研究還發現,腫瘤微環境引起的內質網應激通過IRE1α-XBP1s通路抑制TAGLN2表達,降低T細胞脂質攝取,進而影響線粒體代謝導致功能受損。在T細胞中過表達TAGLN2可以增強抗腫瘤能力,表現為腫瘤減少和存活期顯著延長。這項研究不僅揭示了免疫微環境誘導T細胞耐受的新機制,也為改善實體瘤的免疫治療提供了新的靶點。
參考文獻
1. Deng, Ling, et al. "SF3A2 promotes progression and cisplatin resistance in triple-negative breast cancer via alternative splicing of MKRN1." Science Advances 10.14 (2024): eadj4009.
2. Xiao, Mingming, et al. "TPX2 serves as a novel target for expanding the utility of PARPi in pancreatic cancer through conferring synthetic lethality." Gut (2024).
3. Wei, Wei, et al. "PTER is a N-acetyltaurine hydrolase that regulates feeding and obesity." Nature 633.8028 (2024): 182-188.
4. Zhu, Rongxuan, et al. "ACSS2 acts as a lactyl-CoA synthetase and couples KAT2A to function as a lactyltransferase for histone lactylation and tumor immune evasion." Cell Metabolism (2024).
5. Yin, Huiqi, et al. "2D4, a humanized monoclonal antibody targeting CD132, is a promising treatment for systemic lupus erythematosus." Signal Transduction and Targeted Therapy 9.1 (2024): 323.
6. Gengatharan, Jivani M., et al. "Altered sphingolipid biosynthetic flux and lipoprotein trafficking contribute to trans-fat-induced atherosclerosis." Cell Metabolism (2024).
7. Adiamah, Magretta, et al. "MYC-dependent upregulation of the de novo serine and glycine synthesis pathway is a targetable metabolic vulnerability in group 3 medulloblastoma." Neuro-Oncology (2024): noae179.
8. Hwang, Sung-Min, et al. "Transgelin 2 guards T cell lipid metabolism and antitumour function." Nature (2024): 1-9.
上一篇: 前沿靶點速遞:每周醫學研究精選(二十)
下一篇: 前沿靶點速遞:每周醫學研究精選(二十二)






