前沿靶點速遞:每周醫學研究精選(二十)
日期:2024-11-27 10:32:16
靶點:NK2R
應用:糖尿病及肥胖研究
來源:Sass, Frederike, et al. "NK2R control of energy expenditure and feeding to treat metabolic diseases." Nature (2024): 1-14.
丹麥哥本哈根大學的科學家們在《Nature》雜志上發表了一項突破性研究成果,發現了一種新的減肥藥物靶點——NK2R。他們開發的選擇性長效NK2R激動劑不僅能有效地降低食欲,避免肌肉質量減少,而且不會引起惡心、嘔吐等常見副作用。更重要的是,這種藥物還能促進身體熱量的消耗,實現減少能量攝入和增加能量消耗的雙重效果。這項研究為肥胖癥和2型糖尿病患者提供了新的治療希望,特別是在對現有治療方案反應不佳的患者中。通過基因篩選技術,研究人員確定了NK2R受體在調節能量平衡和血糖控制中的關鍵作用,并在非人靈長類動物模型中證實了激活NK2R受體能夠提升胰島素敏感性、降低血糖水平以及減少甘油三酯和膽固醇含量,有效減輕體重并逆轉糖尿病癥狀。這一發現預示著一種全新的治療策略的誕生,有望為數百萬患者帶來更加耐受、更為有效的治療方法。
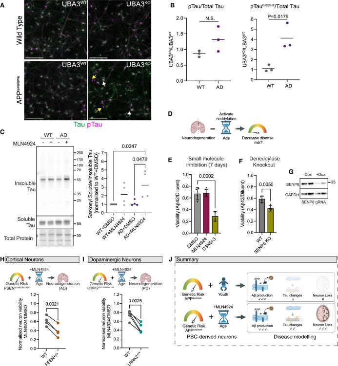
靶點:UBA3
應用:阿爾茨海默病(AD)相關神經變性研究
來源:Saurat, Nathalie, et al. "Genome-wide CRISPR screen identifies neddylation as a regulator of neuronal aging and AD neurodegeneration." Cell Stem Cell 31.8 (2024): 1162-1174.

(圖源:缺乏 UBA3 的 AD 皮層神經元中,總體 pTau (S235) 相對于總 Tau 水平沒有顯著增加 [2])
斯隆-凱特琳癌癥研究所的Lorenz Studer團隊在《Cell Stem Cell》雜志上發表的研究強調了UBA3基因在神經元衰老和阿爾茨海默病(AD)相關神經變性中的關鍵作用。UBA3是neddylation途徑中E1激活酶的催化亞基,該研究發現UBA3的表達在衰老大腦中降低,且其抑制會導致DNA損傷和細胞衰老,特別是在攜帶APPswe/swe突變的神經元中,tau蛋白的聚集和磷酸化增加。通過全基因組CRISPR篩選,研究團隊揭示了neddylation抑制后神經元衰老標志物的增加,以及其他AD表型如p-Tau (S235)的增加。這些發現表明UBA3和neddylation途徑可能與神經元衰老存在因果關系,為開發針對AD等神經退行性疾病的新療法提供了潛在的分子靶點。
靶點:SPOP
應用:結直腸癌和肺癌研究
來源:Tian, Saisai, et al. "Network Medicine‐Based Strategy Identifies Maprotiline as a Repurposable Drug by Inhibiting PD‐L1 Expression via Targeting SPOP in Cancer." Advanced Science (2024): 2410285.
海軍軍醫大學張衛東教授、上海中醫藥大學劉三宏研究員和王群副研究員合作在《Advanced Science》期刊上發表了一項研究成果,開發了一種名為Mnet-DRI的新算法用于藥物重定位。該算法通過整合PageRank算法、網絡鄰近度、功能相似性以及基于隨機漫步重啟的網絡擴散算法,構建了一個計算框架,能有效篩選已上市藥物,精準識別和發現針對免疫治療靶點的抑制藥物。研究團隊利用Mnet-DRI算法揭示了抗抑郁藥物馬普替林(Maprotiline,MAP)能夠通過靶向E3泛素連接酶SPOP抑制腫瘤細胞中PD-L1的表達,從而促進抗腫瘤免疫反應。體內外實驗驗證了MAP在結直腸癌和肺癌治療中的顯著效果,顯示出其抗腫瘤廣譜活性,并且其抗腫瘤活性與現有的PD-L1和CTLA-4抗體療法相當,展現了作為免疫治療候選藥物的潛力。這項研究不僅為結直腸癌和肺癌等惡性腫瘤的免疫治療提供了新策略和分子靶點,也為“老藥新用”在臨床的應用提供了新思路。
靶點:MCT11
應用:腫瘤研究
來源:Peralta, Ronal M., et al. "Dysfunction of exhausted T cells is enforced by MCT11-mediated lactate metabolism." Nature Immunology (2024): 1-11.
匹茲堡大學的研究團隊在《nature immunology》上發表的研究揭示了乳酸在促進癌癥發展中的作用。研究發現,在酸性的腫瘤微環境中,T細胞被迫吸收乳酸,這一過程損傷了細胞的能量代謝并降低了細胞內營養水平,導致T細胞加速衰竭和死亡。特別是終末分化耗竭狀態的T細胞,更有可能吸收更多的乳酸。研究者通過阻斷耗竭T細胞的乳酸吸收過程,發現這些細胞開始恢復活性并重新控制腫瘤生長。進一步的分析顯示,單羧酸轉運體11(MCT11)在衰竭T細胞中高表達,促進了乳酸的吸收。通過敲除MCT11基因或使用MCT11抗體阻斷其功能,可以抑制腫瘤內衰竭T細胞的乳酸轉運過程,有效控制腫瘤進展。特別是在與PD-1抑制劑聯用時,能更有效地清除腫瘤。這一發現表明,MCT11抑制劑可能成為具有高度靶向性的癌癥治療新策略。
靶點:Ku70
應用:肺腺癌研究
來源:Huang, Qianru, et al. "Non-classical action of Ku70 promotes Treg suppressive function through a FOXP3-dependent mechanism in lung adenocarcinoma." The Journal of Clinical Investigation (2024).
上海交通大學醫學院上海市免疫學研究所李斌課題組及其合作團隊在《Journal of Clinical Investigation》上發表的研究揭示了Ku70在肺腺癌中的新功能。研究發現,肺腺癌患者腫瘤浸潤Treg細胞中Ku70水平上升,且高表達Ku70與不良預后相關。實驗顯示,Treg細胞中Ku70的缺失導致免疫抑制功能受損,肺部抗腫瘤反應增強,減緩腫瘤生長。進一步研究表明,Ku70通過直接與Treg核心轉錄因子FOXP3結合,影響FOXP3靶基因的轉錄調控,維持Treg細胞的免疫抑制功能。這一發現不僅揭示了Ku70在免疫調節中的關鍵作用,也為腫瘤免疫治療提供了新思路,即抑制Ku70可能實現對腫瘤的雙重控制,既抑制腫瘤細胞增殖,又增強抗腫瘤免疫反應。
靶點:TM6SF2
應用:乙型、丙型和丁型肝炎病毒研究
來源:Tu, Thomas, et al. "Inhibition of Cellular Factor TM6SF2 Suppresses Secretion Pathways of Hepatitis B, Hepatitis C, and Hepatitis D Viruses." The Journal of Infectious Diseases (2024): jiae098.
澳大利亞悉尼大學等機構的科學家們在《The Journal of Infectious Diseases》上發表的研究表明,靶向TM6SF2基因可能對治療乙型、丙型和丁型肝炎病毒具有潛力。TM6SF2基因在脂肪從肝臟轉運到血液中的過程中起關鍵作用,新研究發現,當TM6SF2基因功能減弱時,乙型肝炎病毒蛋白(HBsAg)水平下降,且敲除TM6SF2基因后,乙型、丙型和丁型肝炎病毒離開肝臟的數量顯著減少。這表明TM6SF2基因在這些病毒的分泌過程中發揮重要作用。研究負責人Tu教授表示,他們將繼續研究敲除TM6SF2基因的新方法,并開發安全有效的治療方法。這項研究為全球數百萬慢性肝炎患者提供了治療的新希望,可能通過靶向TM6SF2基因來抑制病毒傳播。
靶點:CNDP2
應用:肥胖及其相關慢性疾病研究
來源:Moya-Garzon, Maria Dolores, et al. "A β-hydroxybutyrate shunt pathway generates anti-obesity ketone metabolites." Cell (2024).
美國斯坦福大學Jonathan Z. Long教授和貝勒醫學院徐勇教授的合作研究在《Cell》雜志上發表,揭示了β-羥基丁酸(BHB)旁路途徑能夠產生酮代謝物,進而抑制進食、對抗肥胖。研究團隊發現,胞質非特異性二肽酶2(CNDP2)可以催化氨基酸的BHB酰化反應,這是一種新的BHB代謝通路。通過體外和體內實驗,研究人員證實了CNDP2調控BHB-Phe(β-羥基丁酰-苯丙氨酸)的合成,并且這種合成活動在生酮飲食、禁食或口服酮酯飲料后顯著增加。BHB-Phe顯示出與N-乳酰-苯丙氨酸(Lac-Phe)相似的抑制食物攝入和體重的作用,且其作用機制涉及激活與進食相關的下丘腦與腦干的神經核團。這項研究不僅擴展了我們對BHB代謝通路的認識,還為防治肥胖及其相關慢性疾病提供了新的潛在治療靶點。
靶點:KCND2
應用:膠質瘤引發癲癇相關研究
來源:Zhang, Ye, et al. "Potassium ion channel modulation at cancer-neural interface enhances neuronal excitability in epileptogenic glioblastoma multiforme." Neuron (2024).
復旦大學腦科學轉化研究院的遲喻丹研究員、舒友生教授,華山醫院的秦智勇教授,以及華東師范大學的田陽教授合作在《Neuron》雜志上發表的研究,揭示了膠質瘤引發癲癇的關鍵分子機制,特別強調了鉀離子通道KCND2的重要性。研究發現,在致癇性膠質瘤患者中,KCND2的異常高表達及其在腫瘤邊緣區域的空間分布變化,顯著增強了腫瘤周圍神經元的興奮性,從而促進了癲癇發作。這一發現不僅揭示了KCND2在膠質瘤與癲癇發生之間的重要角色,而且為開發針對膠質瘤(GBM)及其伴隨癲癇癥狀的新療法提供了潛在的分子靶點。這項研究為理解膠質瘤與癲癇之間的復雜關系提供了新的視角,并在癌癥基礎轉化研究領域邁出了重要一步,為未來的藥物研發和臨床干預開辟了新的方向。
參考文獻
1. Sass, Frederike, et al. "NK2R control of energy expenditure and feeding to treat metabolic diseases." Nature (2024): 1-14.
2. Saurat, Nathalie, et al. "Genome-wide CRISPR screen identifies neddylation as a regulator of neuronal aging and AD neurodegeneration." Cell Stem Cell 31.8 (2024): 1162-1174.
3. Tian, Saisai, et al. "Network Medicine‐Based Strategy Identifies Maprotiline as a Repurposable Drug by Inhibiting PD‐L1 Expression via Targeting SPOP in Cancer." Advanced Science (2024): 2410285.
4. Peralta, Ronal M., et al. "Dysfunction of exhausted T cells is enforced by MCT11-mediated lactate metabolism." Nature Immunology (2024): 1-11.
5. Huang, Qianru, et al. "Non-classical action of Ku70 promotes Treg suppressive function through a FOXP3-dependent mechanism in lung adenocarcinoma." The Journal of Clinical Investigation (2024).
6. Tu, Thomas, et al. "Inhibition of Cellular Factor TM6SF2 Suppresses Secretion Pathways of Hepatitis B, Hepatitis C, and Hepatitis D Viruses." The Journal of Infectious Diseases (2024): jiae098.
7. Moya-Garzon, Maria Dolores, et al. "A β-hydroxybutyrate shunt pathway generates anti-obesity ketone metabolites." Cell (2024).
8. Zhang, Ye, et al. "Potassium ion channel modulation at cancer-neural interface enhances neuronal excitability in epileptogenic glioblastoma multiforme." Neuron (2024).
應用:糖尿病及肥胖研究
來源:Sass, Frederike, et al. "NK2R control of energy expenditure and feeding to treat metabolic diseases." Nature (2024): 1-14.

(圖源:NK2R 激動劑可以安全地對抗糖尿病、肥胖獼猴的心臟代謝疾病 [1])
丹麥哥本哈根大學的科學家們在《Nature》雜志上發表了一項突破性研究成果,發現了一種新的減肥藥物靶點——NK2R。他們開發的選擇性長效NK2R激動劑不僅能有效地降低食欲,避免肌肉質量減少,而且不會引起惡心、嘔吐等常見副作用。更重要的是,這種藥物還能促進身體熱量的消耗,實現減少能量攝入和增加能量消耗的雙重效果。這項研究為肥胖癥和2型糖尿病患者提供了新的治療希望,特別是在對現有治療方案反應不佳的患者中。通過基因篩選技術,研究人員確定了NK2R受體在調節能量平衡和血糖控制中的關鍵作用,并在非人靈長類動物模型中證實了激活NK2R受體能夠提升胰島素敏感性、降低血糖水平以及減少甘油三酯和膽固醇含量,有效減輕體重并逆轉糖尿病癥狀。這一發現預示著一種全新的治療策略的誕生,有望為數百萬患者帶來更加耐受、更為有效的治療方法。
靶點:UBA3
應用:阿爾茨海默病(AD)相關神經變性研究
來源:Saurat, Nathalie, et al. "Genome-wide CRISPR screen identifies neddylation as a regulator of neuronal aging and AD neurodegeneration." Cell Stem Cell 31.8 (2024): 1162-1174.

(圖源:缺乏 UBA3 的 AD 皮層神經元中,總體 pTau (S235) 相對于總 Tau 水平沒有顯著增加 [2])
斯隆-凱特琳癌癥研究所的Lorenz Studer團隊在《Cell Stem Cell》雜志上發表的研究強調了UBA3基因在神經元衰老和阿爾茨海默病(AD)相關神經變性中的關鍵作用。UBA3是neddylation途徑中E1激活酶的催化亞基,該研究發現UBA3的表達在衰老大腦中降低,且其抑制會導致DNA損傷和細胞衰老,特別是在攜帶APPswe/swe突變的神經元中,tau蛋白的聚集和磷酸化增加。通過全基因組CRISPR篩選,研究團隊揭示了neddylation抑制后神經元衰老標志物的增加,以及其他AD表型如p-Tau (S235)的增加。這些發現表明UBA3和neddylation途徑可能與神經元衰老存在因果關系,為開發針對AD等神經退行性疾病的新療法提供了潛在的分子靶點。
靶點:SPOP
應用:結直腸癌和肺癌研究
來源:Tian, Saisai, et al. "Network Medicine‐Based Strategy Identifies Maprotiline as a Repurposable Drug by Inhibiting PD‐L1 Expression via Targeting SPOP in Cancer." Advanced Science (2024): 2410285.

(圖源:抑郁藥物馬普替林MAP通過靶向E3泛素連接酶(SPOP)抑制PD-L1表達 [3])
海軍軍醫大學張衛東教授、上海中醫藥大學劉三宏研究員和王群副研究員合作在《Advanced Science》期刊上發表了一項研究成果,開發了一種名為Mnet-DRI的新算法用于藥物重定位。該算法通過整合PageRank算法、網絡鄰近度、功能相似性以及基于隨機漫步重啟的網絡擴散算法,構建了一個計算框架,能有效篩選已上市藥物,精準識別和發現針對免疫治療靶點的抑制藥物。研究團隊利用Mnet-DRI算法揭示了抗抑郁藥物馬普替林(Maprotiline,MAP)能夠通過靶向E3泛素連接酶SPOP抑制腫瘤細胞中PD-L1的表達,從而促進抗腫瘤免疫反應。體內外實驗驗證了MAP在結直腸癌和肺癌治療中的顯著效果,顯示出其抗腫瘤廣譜活性,并且其抗腫瘤活性與現有的PD-L1和CTLA-4抗體療法相當,展現了作為免疫治療候選藥物的潛力。這項研究不僅為結直腸癌和肺癌等惡性腫瘤的免疫治療提供了新策略和分子靶點,也為“老藥新用”在臨床的應用提供了新思路。
靶點:MCT11
應用:腫瘤研究
來源:Peralta, Ronal M., et al. "Dysfunction of exhausted T cells is enforced by MCT11-mediated lactate metabolism." Nature Immunology (2024): 1-11.

(圖源:MCT11療法選擇性增強Exhausted T (Tex)細胞的多功能性 [4])
匹茲堡大學的研究團隊在《nature immunology》上發表的研究揭示了乳酸在促進癌癥發展中的作用。研究發現,在酸性的腫瘤微環境中,T細胞被迫吸收乳酸,這一過程損傷了細胞的能量代謝并降低了細胞內營養水平,導致T細胞加速衰竭和死亡。特別是終末分化耗竭狀態的T細胞,更有可能吸收更多的乳酸。研究者通過阻斷耗竭T細胞的乳酸吸收過程,發現這些細胞開始恢復活性并重新控制腫瘤生長。進一步的分析顯示,單羧酸轉運體11(MCT11)在衰竭T細胞中高表達,促進了乳酸的吸收。通過敲除MCT11基因或使用MCT11抗體阻斷其功能,可以抑制腫瘤內衰竭T細胞的乳酸轉運過程,有效控制腫瘤進展。特別是在與PD-1抑制劑聯用時,能更有效地清除腫瘤。這一發現表明,MCT11抑制劑可能成為具有高度靶向性的癌癥治療新策略。
靶點:Ku70
應用:肺腺癌研究
來源:Huang, Qianru, et al. "Non-classical action of Ku70 promotes Treg suppressive function through a FOXP3-dependent mechanism in lung adenocarcinoma." The Journal of Clinical Investigation (2024).

(圖源:Ku70 耗盡的 Treg 會觸發強大的免疫反應來抑制轉移性肺黑色素瘤 [5])
上海交通大學醫學院上海市免疫學研究所李斌課題組及其合作團隊在《Journal of Clinical Investigation》上發表的研究揭示了Ku70在肺腺癌中的新功能。研究發現,肺腺癌患者腫瘤浸潤Treg細胞中Ku70水平上升,且高表達Ku70與不良預后相關。實驗顯示,Treg細胞中Ku70的缺失導致免疫抑制功能受損,肺部抗腫瘤反應增強,減緩腫瘤生長。進一步研究表明,Ku70通過直接與Treg核心轉錄因子FOXP3結合,影響FOXP3靶基因的轉錄調控,維持Treg細胞的免疫抑制功能。這一發現不僅揭示了Ku70在免疫調節中的關鍵作用,也為腫瘤免疫治療提供了新思路,即抑制Ku70可能實現對腫瘤的雙重控制,既抑制腫瘤細胞增殖,又增強抗腫瘤免疫反應。
靶點:TM6SF2
應用:乙型、丙型和丁型肝炎病毒研究
來源:Tu, Thomas, et al. "Inhibition of Cellular Factor TM6SF2 Suppresses Secretion Pathways of Hepatitis B, Hepatitis C, and Hepatitis D Viruses." The Journal of Infectious Diseases (2024): jiae098.

(圖源:靶向TM6SF2基因可能對治療乙型、丙型和丁型肝炎病毒具有潛力 [6])
澳大利亞悉尼大學等機構的科學家們在《The Journal of Infectious Diseases》上發表的研究表明,靶向TM6SF2基因可能對治療乙型、丙型和丁型肝炎病毒具有潛力。TM6SF2基因在脂肪從肝臟轉運到血液中的過程中起關鍵作用,新研究發現,當TM6SF2基因功能減弱時,乙型肝炎病毒蛋白(HBsAg)水平下降,且敲除TM6SF2基因后,乙型、丙型和丁型肝炎病毒離開肝臟的數量顯著減少。這表明TM6SF2基因在這些病毒的分泌過程中發揮重要作用。研究負責人Tu教授表示,他們將繼續研究敲除TM6SF2基因的新方法,并開發安全有效的治療方法。這項研究為全球數百萬慢性肝炎患者提供了治療的新希望,可能通過靶向TM6SF2基因來抑制病毒傳播。
靶點:CNDP2
應用:肥胖及其相關慢性疾病研究
來源:Moya-Garzon, Maria Dolores, et al. "A β-hydroxybutyrate shunt pathway generates anti-obesity ketone metabolites." Cell (2024).

(圖源:CNDP2介導的氨基酸BHB-ylation及其代謝產物在人體內的保守性 [7])
美國斯坦福大學Jonathan Z. Long教授和貝勒醫學院徐勇教授的合作研究在《Cell》雜志上發表,揭示了β-羥基丁酸(BHB)旁路途徑能夠產生酮代謝物,進而抑制進食、對抗肥胖。研究團隊發現,胞質非特異性二肽酶2(CNDP2)可以催化氨基酸的BHB酰化反應,這是一種新的BHB代謝通路。通過體外和體內實驗,研究人員證實了CNDP2調控BHB-Phe(β-羥基丁酰-苯丙氨酸)的合成,并且這種合成活動在生酮飲食、禁食或口服酮酯飲料后顯著增加。BHB-Phe顯示出與N-乳酰-苯丙氨酸(Lac-Phe)相似的抑制食物攝入和體重的作用,且其作用機制涉及激活與進食相關的下丘腦與腦干的神經核團。這項研究不僅擴展了我們對BHB代謝通路的認識,還為防治肥胖及其相關慢性疾病提供了新的潛在治療靶點。
靶點:KCND2
應用:膠質瘤引發癲癇相關研究
來源:Zhang, Ye, et al. "Potassium ion channel modulation at cancer-neural interface enhances neuronal excitability in epileptogenic glioblastoma multiforme." Neuron (2024).

(圖源:在致癇性GBM患者中,KCND2的異常高表達增強腫瘤邊緣神經元的興奮性 [8])
復旦大學腦科學轉化研究院的遲喻丹研究員、舒友生教授,華山醫院的秦智勇教授,以及華東師范大學的田陽教授合作在《Neuron》雜志上發表的研究,揭示了膠質瘤引發癲癇的關鍵分子機制,特別強調了鉀離子通道KCND2的重要性。研究發現,在致癇性膠質瘤患者中,KCND2的異常高表達及其在腫瘤邊緣區域的空間分布變化,顯著增強了腫瘤周圍神經元的興奮性,從而促進了癲癇發作。這一發現不僅揭示了KCND2在膠質瘤與癲癇發生之間的重要角色,而且為開發針對膠質瘤(GBM)及其伴隨癲癇癥狀的新療法提供了潛在的分子靶點。這項研究為理解膠質瘤與癲癇之間的復雜關系提供了新的視角,并在癌癥基礎轉化研究領域邁出了重要一步,為未來的藥物研發和臨床干預開辟了新的方向。
參考文獻
1. Sass, Frederike, et al. "NK2R control of energy expenditure and feeding to treat metabolic diseases." Nature (2024): 1-14.
2. Saurat, Nathalie, et al. "Genome-wide CRISPR screen identifies neddylation as a regulator of neuronal aging and AD neurodegeneration." Cell Stem Cell 31.8 (2024): 1162-1174.
3. Tian, Saisai, et al. "Network Medicine‐Based Strategy Identifies Maprotiline as a Repurposable Drug by Inhibiting PD‐L1 Expression via Targeting SPOP in Cancer." Advanced Science (2024): 2410285.
4. Peralta, Ronal M., et al. "Dysfunction of exhausted T cells is enforced by MCT11-mediated lactate metabolism." Nature Immunology (2024): 1-11.
5. Huang, Qianru, et al. "Non-classical action of Ku70 promotes Treg suppressive function through a FOXP3-dependent mechanism in lung adenocarcinoma." The Journal of Clinical Investigation (2024).
6. Tu, Thomas, et al. "Inhibition of Cellular Factor TM6SF2 Suppresses Secretion Pathways of Hepatitis B, Hepatitis C, and Hepatitis D Viruses." The Journal of Infectious Diseases (2024): jiae098.
7. Moya-Garzon, Maria Dolores, et al. "A β-hydroxybutyrate shunt pathway generates anti-obesity ketone metabolites." Cell (2024).
8. Zhang, Ye, et al. "Potassium ion channel modulation at cancer-neural interface enhances neuronal excitability in epileptogenic glioblastoma multiforme." Neuron (2024).






