【第73期】前沿靶點速遞:每周醫學研究精選
日期:2026-01-26 14:16:22
01、靶點:NRX(NXN)
應用:機械性痛覺過敏的潛在治療靶點
來源:Neurexin regulates mechanical nociceptive sensitization by central inhibition in Drosophila.Sci Adv,2025 Dec 19
2025年12月17日《Sci Adv》報道,東南大學謝維與浙大顧鵬宇團隊以果蠅幼蟲為模型,發現突觸黏附分子Neurexin缺失導致機械痛敏化。研究首次鑒定下食管區一對膽堿能神經元TENCS,NRX通過錨定突觸前GABAB受體維持其抑制張力;nrx敲減削弱GABA抑制,TENCS過度興奮,放大C4da→TENCS→Goro傷害通路信號,增強翻滾逃避行為。該工作闡明NRX–GABAB中樞負調環路維持痛覺穩態的分子機制,為慢性疼痛干預提供新靶點。
02、靶點:HOXB9、ODC1
應用:肥胖/代謝綜合征相關子宮內膜癌的潛在治療靶點
來源:Metabolic syndrome promotes endometrial cancer by Oleicacid-mediated polyamineaccumulation.Nat Commun,2025 Dec 16
03、靶點:PRDX6
應用:腫瘤(尤其對鐵死亡誘導劑耐藥者)的潛在聯合治療靶點
來源:Targeting PRDX6-dependent localization and function of GPX4 enhances ferroptosis-mediated tumor suppression.Mol Cell,2025 Dec 18
2025年12月18日Mol Cell發表中山大學李雋、廣州醫科大學劉金保與UT西南唐道林合作成果:首次揭示PRDX6以C47二硫鍵結合GPX4并依賴H26磷脂結合位點將其攜帶至質膜,形成“還原-水解”雙酶復合體,把過氧化PC/PE徹底轉為溶血磷脂與脂肪酸,完成膜修復;敲除PRDX6阻斷GPX4膜定位,脂質過氧化累積、鐵死亡增強,CDX/PDX模型中顯著放大鐵死亡誘導劑的抑瘤效果,為克服腫瘤鐵死亡耐藥提供可靶向的關鍵節點。
04、靶點:VIM
應用:腦卒中后神經修復的潛在治療靶點
來源:Butylphthalide Enhances Neurorestoration following Ischemic Stroke by Restructuring Microvasculature through Vimentin Modulation.J Adv Res,2025 Dec 07
孫桂波團隊在J Adv Res發表研究,首次明確丁苯酞(NBP)通過直接結合血管波形蛋白VIM(Arg304口袋)激活Notch信號,重塑缺血區微血管網絡,進而促進卒中后神經修復。化學蛋白組學、光親和探針及SPR等多技術驗證VIM為NBP核心靶點;內皮特異性敲除VIM阻斷新生血管與突觸重建,顯著削弱NBP療效,而神經元敲除僅影響神經電活動,凸顯內皮VIM在神經血管耦合中的樞紐地位。該發現填補NBP靶點空白,為卒中精準干預提供新策略。
05、靶點:FBLN7
應用:肥胖及相關代謝性疾病的潛在治療靶點
來源:Fibulin-7 in progenitor cells promotes adipose tissue fibrosis and disrupts metabolic homeostasis in obesity.Protein Cell,2025 Oct 23
Protein & Cell 2025 研究首次鎖定分泌糖蛋白 FBLN7 為脂肪纖維化“開關”。單細胞測序發現 PDGFRα? 前體細胞亞群 ASPC2 高表達 FBLN7,肥胖小鼠及人內臟脂肪中其水平與 BMI、血糖呈正相關,且高脂喂養 6 周即顯著升高。ASPC 特異性敲除 FBLN7 可阻斷 TSP1-TGF-β-Smad3 正反饋環,抑制膠原沉積,維持脂肪柔軟與增生性擴張,改善糖耐量、胰島素敏感性并減少脂肪肝;過表達或人 V99E 變異則呈相反表型。團隊開發的抗 FBLN7 中和抗體可復制基因敲除的代謝獲益,為靶向“脂肪變硬”的精準減重與代謝病干預提供新策略。
06、靶點:MCT1(SLC16A1)、MCT4(SLC16A3)
應用:細菌感染(尤其是耐藥菌感染)的潛在宿主導向治療靶點
來源:Itaconate transport across the plasmamembrane and Salmonella-containingvacuole via MCT1/4 modulates macrophageantibacterial activity.Nat Commun,2025 Nov 26
深圳灣實驗室陳美欣組在Nat Commun報道,首次確認MCT1與MCT4為衣康酸跨膜雙向轉運蛋白:在線粒體合成后,二者介導衣康酸外排降低胞內濃度;感染時受RAB32招募至含菌液泡,反向輸入衣康酸發揮抗菌作用。抑制MCT1/4可阻斷外排、顯著提升胞內衣康酸水平并增強巨噬細胞殺菌效力,為以宿主轉運體為靶點的新型抗菌策略提供理論依據。
07、靶點:METTL3、METTL14
應用:神經發育障礙疾病(如自閉癥譜系障礙、智力障礙等)的潛在治療靶點
來源:METTL3 and METTL14 determine human neural fate specifications.Nucleic Acids Res,2025 Nov 26
廣州健康院潘光錦團隊在Nucleic Acids Research發文,系統闡明m6A甲基轉移酶METTL3/METTL14對人神經發生的決定作用。可誘導敲除任一酶均使hESC喪失自我更新并阻斷向神經祖細胞(NPC)及神經元分化。機制上,METTL3通過m6A修飾結合神經基因與BAF染色質重塑復合物位點,增強染色質開放和轉錄;過表達BAF亞基BRM可完全挽救METTL3缺失導致的神經源性缺陷,首次建立METTL3/METTL14-BAF軸調控人類神經細胞命運特化的直接聯系,為神經發育障礙與再生研究提供新表觀遺傳視角。
08、靶點:GSDME
應用:萎縮型年齡相關性黃斑變性(干性AMD)和斯塔加特病(STGD1)的潛在治療靶點
來源:Activation of GSDME by all-trans-retinal increases sensitivity to photoreceptor ferroptosis.Int J Biol Sci,2025
廈大吳亞林團隊2025年連發三篇論文,系統揭示萎縮型黃斑變性核心機制與干預:①IJBS發現全反式視黃醛激活GSDME介導光感受器鐵死亡;②JTM證實Ferrostatin-1抑制鐵死亡可保護RPE并阻止繼發變性;③Life Sci證明JNK基因編輯緩解碘酸鈉誘導的視網膜退化。三研究共同鎖定鐵死亡-JNK通路為干性AMD和STGD1的可干預靶點,為尚無療法的萎縮型黃斑變性提供潛在新策略。
09、靶點:CARD9
應用:CARD9缺陷相關頑固性真菌感染的輔助免疫治療靶點
來源:CARD9-dependent macrophage plasticity regulates effective fungal clearance.J Clin Invest,2025 Dec 02
北大王曉雯、白凡與清華王文彥團隊在JCI發表研究,利用單細胞測序解析CARD9缺陷暗色真菌感染模型發現:缺失CARD9使NF-κB受限、PI3K-AKT-CREB-C/EBPβ軸增強,驅動TREM2高表達巨噬細胞分化;該群細胞ROS及促炎因子減少、殺真菌力下降,并通過互作誘導Th1耗竭,削弱適應性免疫。給予抗TREM中和抗體或siRNA可逆轉免疫抑制、減輕真菌負荷與病理損傷,為CARD9缺陷相關頑固真菌感染提供靶向TREM2的輔助免疫治療新策略。
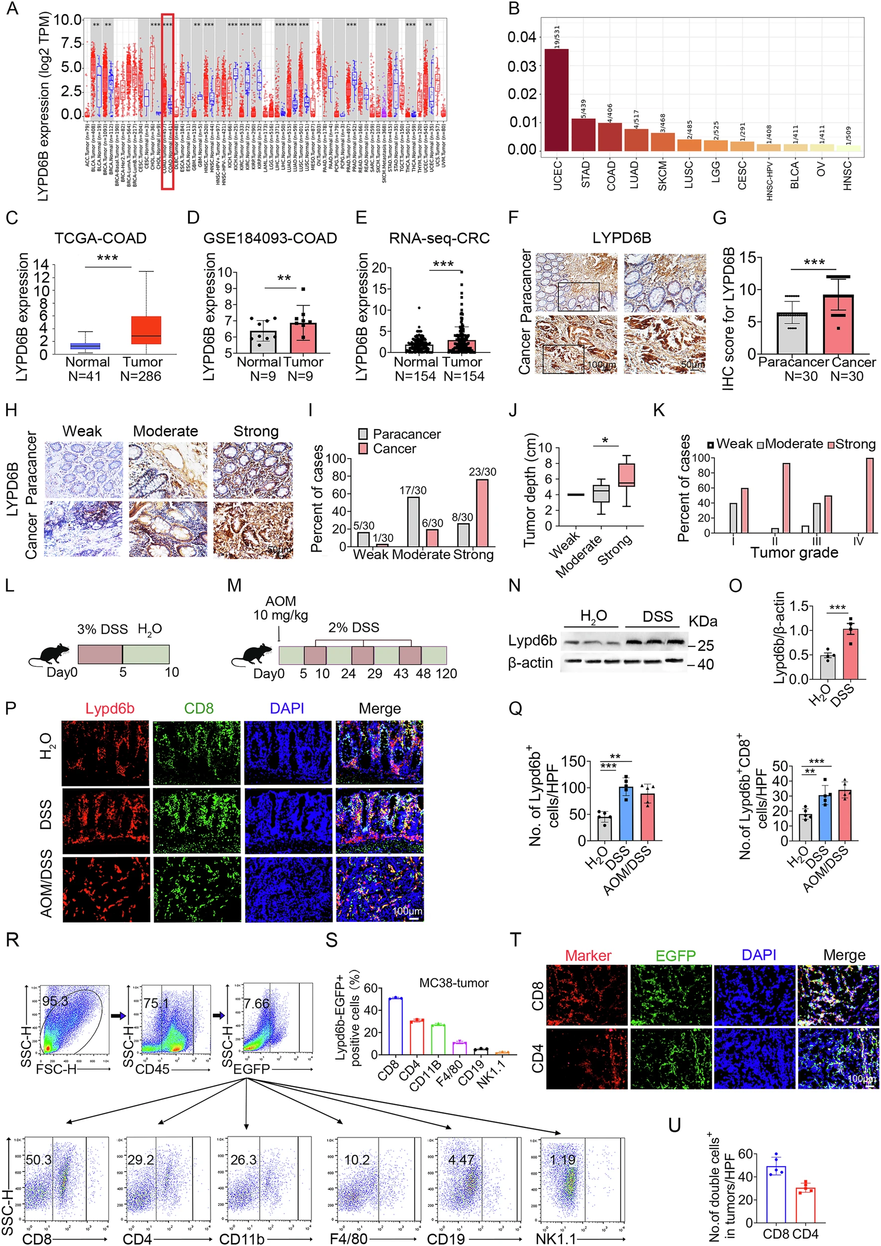
10、靶點:Lypd6b
應用:結直腸癌的潛在免疫代謝治療靶點
來源:Lypd6b depletion promotes CD8+ T cell-mediated anti-tumor immunity via metabolic reprogramming in colorectal cancerNat Commun,2025 Dec 11
Nat Commun 2025.12.11 北京交大張金華團隊首次鑒定 Lypd6b 為結直腸癌新型免疫抑制分子:癌組織高表達并與進展相關,主要駐留于 CD8?T 細胞。構建全身及 CD8 特異性 Lypd6b 敲除小鼠,AOM/DSS 和移植瘤模型顯示敲除通過阻斷 PI3K-mTOR-LDHA 軸增強 CD8?T 細胞糖酵解與活化,顯著抑制腫瘤生長;聯合奧沙利鉑或 PD-1 抗體療效進一步提升,臨床數據庫亦證實 Lypd6b 低表達患者對免疫治療響應更佳,為 CRC 提供可協同化療/免疫的全新代謝-免疫靶點。
推薦產品
參考文獻
[1] Neurexin regulates mechanical nociceptive sensitization by central inhibition in Drosophila.Sci Adv,2025 Dec 19
應用:機械性痛覺過敏的潛在治療靶點
來源:Neurexin regulates mechanical nociceptive sensitization by central inhibition in Drosophila.Sci Adv,2025 Dec 19
圖源:10.1126/sciadv.adz9682[1]
2025年12月17日《Sci Adv》報道,東南大學謝維與浙大顧鵬宇團隊以果蠅幼蟲為模型,發現突觸黏附分子Neurexin缺失導致機械痛敏化。研究首次鑒定下食管區一對膽堿能神經元TENCS,NRX通過錨定突觸前GABAB受體維持其抑制張力;nrx敲減削弱GABA抑制,TENCS過度興奮,放大C4da→TENCS→Goro傷害通路信號,增強翻滾逃避行為。該工作闡明NRX–GABAB中樞負調環路維持痛覺穩態的分子機制,為慢性疼痛干預提供新靶點。
02、靶點:HOXB9、ODC1
應用:肥胖/代謝綜合征相關子宮內膜癌的潛在治療靶點
來源:Metabolic syndrome promotes endometrial cancer by Oleicacid-mediated polyamineaccumulation.Nat Commun,2025 Dec 16
圖源:10.1038/s41467-025-67083-y[2]
北大人民醫院王建六與北大戰軍團隊于Nat Commun首次揭示代謝綜合征通過油酸-HOXB9-ODC1-多胺軸促子宮內膜癌機制:油酸穩定HOXB9→激活多胺合成酶ODC1→腐胺堆積并正反饋維持HOXB9,形成惡性循環,增強侵襲。62+156例隊列證實血清多胺為無創預后標志;老藥DFMO抑制ODC1或HOXB9敲除可抑制高脂小鼠腫瘤生長、轉移,并逆轉化療耐藥。研究打通脂代謝與多胺代謝交叉通路,為肥胖相關內膜癌及同類腫瘤提供可立即轉化的飲食-靶向聯合干預策略。03、靶點:PRDX6
應用:腫瘤(尤其對鐵死亡誘導劑耐藥者)的潛在聯合治療靶點
來源:Targeting PRDX6-dependent localization and function of GPX4 enhances ferroptosis-mediated tumor suppression.Mol Cell,2025 Dec 18
圖源:10.1016/j.molcel.2025.11.023[3]
2025年12月18日Mol Cell發表中山大學李雋、廣州醫科大學劉金保與UT西南唐道林合作成果:首次揭示PRDX6以C47二硫鍵結合GPX4并依賴H26磷脂結合位點將其攜帶至質膜,形成“還原-水解”雙酶復合體,把過氧化PC/PE徹底轉為溶血磷脂與脂肪酸,完成膜修復;敲除PRDX6阻斷GPX4膜定位,脂質過氧化累積、鐵死亡增強,CDX/PDX模型中顯著放大鐵死亡誘導劑的抑瘤效果,為克服腫瘤鐵死亡耐藥提供可靶向的關鍵節點。
04、靶點:VIM
應用:腦卒中后神經修復的潛在治療靶點
來源:Butylphthalide Enhances Neurorestoration following Ischemic Stroke by Restructuring Microvasculature through Vimentin Modulation.J Adv Res,2025 Dec 07
圖源:10.1016/j.jare.2025.11.068[4]
孫桂波團隊在J Adv Res發表研究,首次明確丁苯酞(NBP)通過直接結合血管波形蛋白VIM(Arg304口袋)激活Notch信號,重塑缺血區微血管網絡,進而促進卒中后神經修復。化學蛋白組學、光親和探針及SPR等多技術驗證VIM為NBP核心靶點;內皮特異性敲除VIM阻斷新生血管與突觸重建,顯著削弱NBP療效,而神經元敲除僅影響神經電活動,凸顯內皮VIM在神經血管耦合中的樞紐地位。該發現填補NBP靶點空白,為卒中精準干預提供新策略。
05、靶點:FBLN7
應用:肥胖及相關代謝性疾病的潛在治療靶點
來源:Fibulin-7 in progenitor cells promotes adipose tissue fibrosis and disrupts metabolic homeostasis in obesity.Protein Cell,2025 Oct 23
圖源:10.1093/procel/pwaf084[5]
Protein & Cell 2025 研究首次鎖定分泌糖蛋白 FBLN7 為脂肪纖維化“開關”。單細胞測序發現 PDGFRα? 前體細胞亞群 ASPC2 高表達 FBLN7,肥胖小鼠及人內臟脂肪中其水平與 BMI、血糖呈正相關,且高脂喂養 6 周即顯著升高。ASPC 特異性敲除 FBLN7 可阻斷 TSP1-TGF-β-Smad3 正反饋環,抑制膠原沉積,維持脂肪柔軟與增生性擴張,改善糖耐量、胰島素敏感性并減少脂肪肝;過表達或人 V99E 變異則呈相反表型。團隊開發的抗 FBLN7 中和抗體可復制基因敲除的代謝獲益,為靶向“脂肪變硬”的精準減重與代謝病干預提供新策略。
06、靶點:MCT1(SLC16A1)、MCT4(SLC16A3)
應用:細菌感染(尤其是耐藥菌感染)的潛在宿主導向治療靶點
來源:Itaconate transport across the plasmamembrane and Salmonella-containingvacuole via MCT1/4 modulates macrophageantibacterial activity.Nat Commun,2025 Nov 26
圖源:10.1038/s41467-025-65582-6[6]
深圳灣實驗室陳美欣組在Nat Commun報道,首次確認MCT1與MCT4為衣康酸跨膜雙向轉運蛋白:在線粒體合成后,二者介導衣康酸外排降低胞內濃度;感染時受RAB32招募至含菌液泡,反向輸入衣康酸發揮抗菌作用。抑制MCT1/4可阻斷外排、顯著提升胞內衣康酸水平并增強巨噬細胞殺菌效力,為以宿主轉運體為靶點的新型抗菌策略提供理論依據。
07、靶點:METTL3、METTL14
應用:神經發育障礙疾病(如自閉癥譜系障礙、智力障礙等)的潛在治療靶點
來源:METTL3 and METTL14 determine human neural fate specifications.Nucleic Acids Res,2025 Nov 26
圖源:10.1093/nar/gkaf1397[7]
廣州健康院潘光錦團隊在Nucleic Acids Research發文,系統闡明m6A甲基轉移酶METTL3/METTL14對人神經發生的決定作用。可誘導敲除任一酶均使hESC喪失自我更新并阻斷向神經祖細胞(NPC)及神經元分化。機制上,METTL3通過m6A修飾結合神經基因與BAF染色質重塑復合物位點,增強染色質開放和轉錄;過表達BAF亞基BRM可完全挽救METTL3缺失導致的神經源性缺陷,首次建立METTL3/METTL14-BAF軸調控人類神經細胞命運特化的直接聯系,為神經發育障礙與再生研究提供新表觀遺傳視角。
08、靶點:GSDME
應用:萎縮型年齡相關性黃斑變性(干性AMD)和斯塔加特病(STGD1)的潛在治療靶點
來源:Activation of GSDME by all-trans-retinal increases sensitivity to photoreceptor ferroptosis.Int J Biol Sci,2025
圖源:10.7150/ijbs.114187[8]
廈大吳亞林團隊2025年連發三篇論文,系統揭示萎縮型黃斑變性核心機制與干預:①IJBS發現全反式視黃醛激活GSDME介導光感受器鐵死亡;②JTM證實Ferrostatin-1抑制鐵死亡可保護RPE并阻止繼發變性;③Life Sci證明JNK基因編輯緩解碘酸鈉誘導的視網膜退化。三研究共同鎖定鐵死亡-JNK通路為干性AMD和STGD1的可干預靶點,為尚無療法的萎縮型黃斑變性提供潛在新策略。
09、靶點:CARD9
應用:CARD9缺陷相關頑固性真菌感染的輔助免疫治療靶點
來源:CARD9-dependent macrophage plasticity regulates effective fungal clearance.J Clin Invest,2025 Dec 02
圖源:10.1172/JCI188827[9]
北大王曉雯、白凡與清華王文彥團隊在JCI發表研究,利用單細胞測序解析CARD9缺陷暗色真菌感染模型發現:缺失CARD9使NF-κB受限、PI3K-AKT-CREB-C/EBPβ軸增強,驅動TREM2高表達巨噬細胞分化;該群細胞ROS及促炎因子減少、殺真菌力下降,并通過互作誘導Th1耗竭,削弱適應性免疫。給予抗TREM中和抗體或siRNA可逆轉免疫抑制、減輕真菌負荷與病理損傷,為CARD9缺陷相關頑固真菌感染提供靶向TREM2的輔助免疫治療新策略。
10、靶點:Lypd6b
應用:結直腸癌的潛在免疫代謝治療靶點
來源:Lypd6b depletion promotes CD8+ T cell-mediated anti-tumor immunity via metabolic reprogramming in colorectal cancerNat Commun,2025 Dec 11
圖源:10.1038/s41467-025-67344-w[10]
Nat Commun 2025.12.11 北京交大張金華團隊首次鑒定 Lypd6b 為結直腸癌新型免疫抑制分子:癌組織高表達并與進展相關,主要駐留于 CD8?T 細胞。構建全身及 CD8 特異性 Lypd6b 敲除小鼠,AOM/DSS 和移植瘤模型顯示敲除通過阻斷 PI3K-mTOR-LDHA 軸增強 CD8?T 細胞糖酵解與活化,顯著抑制腫瘤生長;聯合奧沙利鉑或 PD-1 抗體療效進一步提升,臨床數據庫亦證實 Lypd6b 低表達患者對免疫治療響應更佳,為 CRC 提供可協同化療/免疫的全新代謝-免疫靶點。
推薦產品
| 靶點 | 重組蛋白 | 貨號 |
| CARD9 | Recombinant Human Caspase recruitment domain-containing protein 9 (CARD9) | CSB-MP867133HU |
| FBLN7 | Recombinant Human Fibulin-7 (FBLN7) | CSB-EP687502HU |
| GSDME | Recombinant Human Gasdermin-E (GSDME) | CSB-EP006766HU |
| HOXB9 | Recombinant Human Homeobox protein Hox-B9 (HOXB9) | CSB-MP010669HU |
| LYPD6B | Recombinant Human Ly6/PLAUR domain-containing protein 6B (LYPD6B) | CSB-MP822823HU |
| METTL14 | Recombinant Human N6-adenosine-methyltransferase non-catalytic subunit (METTL14) | CSB-EP884519HU |
| METTL3 | Recombinant Human N6-adenosine-methyltransferase catalytic subunit (METTL3) | CSB-EP773027HU |
| NXN | Recombinant Human Nucleoredoxin (NXN) | CSB-MP016224HU |
| ODC1 | Recombinant Human Ornithine decarboxylase (ODC1) | CSB-EP016269HU |
| PRDX6 | Recombinant Mouse Peroxiredoxin-6 (Prdx6) | CSB-EP018659MO |
| SLC16A1 | Recombinant Human Monocarboxylate transporter 1 (SLC16A1), partial | CSB-MP021403HU |
| SLC16A3 | Recombinant Human Monocarboxylate transporter 4 (SLC16A3) | CSB-CF021410HU(A5) |
| VIM | Recombinant Human Vimentin (VIM) | CSB-YP025857HU |
參考文獻
[1] Neurexin regulates mechanical nociceptive sensitization by central inhibition in Drosophila.Sci Adv,2025 Dec 19
[2]Metabolic syndrome promotes endometrial cancer by Oleicacid-mediated polyamineaccumulation.Nat Commun,2025 Dec 16
[3]Targeting PRDX6-dependent localization and function of GPX4 enhances ferroptosis-mediated tumor suppression.Mol Cell,2025 Dec 18
[4]Butylphthalide Enhances Neurorestoration following Ischemic Stroke by Restructuring Microvasculature through Vimentin Modulation.J Adv Res,2025 Dec 07
[5]Fibulin-7 in progenitor cells promotes adipose tissue fibrosis and disrupts metabolic homeostasis in obesity.Protein Cell,2025 Oct 23
[6]Itaconate transport across the plasmamembrane and Salmonella-containingvacuole via MCT1/4 modulates macrophageantibacterial activity.Nat Commun,2025 Nov 26
[7]METTL3 and METTL14 determine human neural fate specifications.Nucleic Acids Res,2025 Nov 26
[8]Activation of GSDME by all-trans-retinal increases sensitivity to photoreceptor ferroptosis.Int J Biol Sci,2025
[9]CARD9-dependent macrophage plasticity regulates effective fungal clearance.J Clin Invest,2025 Dec 02
[10]Lypd6b depletion promotes CD8+ T cell-mediated anti-tumor immunity via metabolic reprogramming in colorectal cancerNat Commun,2025 Dec 11
*免責聲明:華美生物內容團隊僅是分享和解讀公開研究論文及其發現,本文僅作信息交流,文中觀點不代表華美生物立場,請理解。
下一篇: LIF是否僅在白血病中發揮作用?






