【第71期】前沿靶點速遞:每周醫學研究精選
日期:2026-01-13 14:48:58
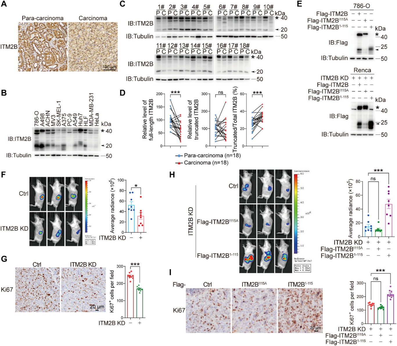
01、靶點:ITM2B
應用:為腎癌高尿酸并發癥與不良預后提供機制解釋和潛在標志物
來源:ITM2B truncation promotes migrasome formation to accelerate renal cell carcinoma growth.Adv Sci (Weinh),2025 Nov 30
研究發現,截短型ITM2B可促進腎細胞癌(RCC)生長。臨床組織樣本顯示,ITM2B在RCC癌組織中表達高于癌旁組織,且其截短形式在多種癌細胞系中普遍存在。體內外實驗進一步證實,過表達ITM2B或其截短形式能增強腫瘤增殖能力,而敲低ITM2B則顯著抑制腫瘤生長與Ki67表達。
廈門大學生科院吳喬、陳航姿團隊首次發現,整合膜蛋白ITM2B在腎癌中被剪切生成約20kD片段,該片段經囊泡轉運至細胞基底膜遷移體形成位點,結合TSPAN4促進膜膨脹并招募活性caspase-7進入遷移體;遷移體被巨噬細胞攝取后釋放caspase-7,誘導IL-6分泌,形成促瘤反饋環。高尿酸結晶可加速ITM2B剪切,患者尿液中遷移體及ITM2B剪切體水平顯著升高。研究揭示“ITM2B剪切體-遷移體-免疫微環境”新軸,為腎癌高尿酸并發癥與不良預后提供機制解釋和潛在標志物。
02、靶點:DDX46
應用:肝細胞癌潛在治療靶點
來源:O-GlcNAcylation of DDX46 promotes hepatocellular carcinoma progression by activating the PI3K/Akt signaling pathway.Biochim Biophys Acta Mol Cell Res,2026 Jan
BBA Molecular Cell Research 研究首次報道,DEAD-box解旋酶DDX46在肝細胞癌中被O-GlcNAc轉移酶OGT催化,于Ser257位點發生O-GlcNAc修飾,該修飾阻斷其泛素化降解,顯著延長蛋白半衰期。穩定積累的DDX46進而激活PI3K/Akt信號軸,驅動HCC細胞增殖與侵襲;體內外實驗顯示,S257A突變體失去促癌功能。臨床標本及多種小鼠模型證實,肝癌組織DDX46表達及O-GlcNAc修飾水平同步升高,提示該修飾可作為潛在治療靶點。
03、靶點:OLA1
應用:AFP陰性肝細胞癌的治療
來源:Anti-OLA1 autoantibody is a potential early diagnostic marker for hepatocellular carcinoma. Front Immuno,2025
本研究流程圖。本研究主要分為發現階段、驗證階段、評估階段與探索階段。HCC:肝細胞癌;NC:正常對照;CHB:慢性乙型肝炎;LC:肝硬化。
圖源:10.3389/fimmu.2025.1647809[3]
多中心研究首次證實,抗OLA1自身抗體是AFP陰性肝細胞癌(ANHCC)的新型無創早期診斷標志物。蛋白芯片篩選發現其在ANHCC血清中顯著升高,經三中心1 068例樣本ELISA驗證,診斷ANHCC的AUC為0.607–0.713,特異性約90%。聯合ALT、AST、GGT構建邏輯回歸模型,訓練/驗證AUC達0.92,外部驗證0.88–0.93。機制上,腫瘤高表達OLA1與B細胞等免疫細胞浸潤正相關,刺激自身抗體產生;OLA1高表達預示更差短期生存。該抗體彌補AFP空白,具良好臨床轉化前景。
04、靶點:TREX1
應用:TREX1突變相關疾病腸道并發癥的潛在治療靶點
來源:TREX1 enables viral entry in intestinal epithelia via immunity-independent control of endocytosis.Cell Rep,2025 Dec 23
吉林大學魏偉團隊發現,經典DNA外切酶TREX1在腸道上皮中扮演“內吞調度員”新角色:通過上調WASF1等網格蛋白介導內吞(CME)核心基因,促進EV-A71病毒入侵及葡聚糖、轉鐵蛋白等營養攝取,且完全獨立于其免疫調控功能。TREX1缺失或疾病突變體D18N、A247P、G306A均阻斷CME,抑制病毒感染與營養吸收;小分子抑制劑TREX1-IN-1可重現該抗病毒效應。研究揭示“TREX1-WASF1-CME”為病毒與營養共用通道,為TREX1突變相關疾病腸道障礙提供解釋,并奠定宿主導向廣譜抗腸道病毒藥物的理論基礎。
05、靶點:MMP12
應用:肝細胞癌術后輔助TACE治療的潛在治療靶點
來源:Lower MMP12 expression is likely to contribute to better effect of postoperative adjuvant transarterial chemoembolization via reducing MEK/ERK signaling activity in patients with hepatocellular carcinoma.Am J Cancer Res,2025
06、靶點:TSPYL5
應用:肝細胞癌(HCC)的早期篩查與輔助診斷的潛在生物標志物
來源:Integration of RASSF1A and TSPYL5 methylation and AFP protein as plasma biomarker for hepatocellular carcinoma diagnosis.J Cancer Res Clin Oncol,2025 Nov 18
TCGA-LIHC中TSPYL5(A)與RASSF1A(B)的甲基化熱圖。顏色深淺表示TCGA-LIHC患者的臨床病理特征與RASSF1A、TSPYL5甲基化水平之間的相關性。
圖源:10.1007/s00432-025-06367-8[6]
本研究整合血漿RASSF1A、TSPYL5甲基化與AFP,構建ARTHCC液體活檢模型。TCGA及qMSP驗證二者甲基化在HCC顯著升高;訓練、內部、外部隊列AUC分別達0.917、0.900、0.922,早期HCC敏感性81.8%,AFP陰性人群敏感性66.7%、特異性96.4%,顯著優于單指標。TSPYL5甲基化與門靜脈癌栓相關。無創、易標準化,可用于高危人群早期篩查并彌補AFP假陰性,具臨床轉化潛力。
07、靶點:GPSM1
應用:動脈粥樣硬化的潛在治療靶點
來源:Myeloid GPSM1 regulates atherosclerosis progression by governing monocyte and macrophage activation and chemotaxis.Proc Natl Acad Sci U S A,2025 Dec 02
胡承/嚴婧/程翔合作團隊發現GPSM1是動脈粥樣硬化進展的關鍵“油門”。人和小鼠斑塊中GPSM1表達隨病程升高;髓系特異性敲除可縮小壞死核心、減輕炎癥,過表達則加速病變。機制上,GPSM1經cAMP/PKA/KLF4上調PMP22,持續激活p38/ERK通路,使單核-巨噬細胞趨化、黏附及炎癥因子分泌增強,形成“預激活”正反饋。siRNA沉默PMP22或GPSM1抑制劑AN-465均能顯著緩解斑塊。研究闡明GPSM1-PMP22-MAPK軸為促動脈粥樣硬化新通路,為靶向髓系GPSM1的抗炎-抗動脈硬化治療提供候選策略。
推薦產品
參考文獻
[1]ITM2B truncation promotes migrasome formation to accelerate renal cell carcinoma growth.Adv Sci (Weinh),2025 Nov 30
[2]O-GlcNAcylation of DDX46 promotes hepatocellular carcinoma progression by activating the PI3K/Akt signaling pathway.Biochim Biophys Acta Mol Cell Res,2026 Jan
[3]Anti-OLA1 autoantibody is a potential early diagnostic marker for hepatocellular carcinoma. Front Immuno,2025
[4]TREX1 enables viral entry in intestinal epithelia via immunity-independent control of endocytosis.Cell Rep,2025 Dec 23
[5]Lower MMP12 expression is likely to contribute to better effect of postoperative adjuvant transarterial chemoembolization via reducing MEK/ERK signaling activity in patients with hepatocellular carcinoma.Am J Cancer Res,2025
[6]Integration of RASSF1A and TSPYL5 methylation and AFP protein as plasma biomarker for hepatocellular carcinoma diagnosis.J Cancer Res Clin Oncol,2025 Nov 18
[7]Myeloid GPSM1 regulates atherosclerosis progression by governing monocyte and macrophage activation and chemotaxis.Proc Natl Acad Sci U S A,2025 Dec 02
*免責聲明:華美生物內容團隊僅是分享和解讀公開研究論文及其發現,本文僅作信息交流,文中觀點不代表華美生物立場,請理解。
應用:為腎癌高尿酸并發癥與不良預后提供機制解釋和潛在標志物
來源:ITM2B truncation promotes migrasome formation to accelerate renal cell carcinoma growth.Adv Sci (Weinh),2025 Nov 30
圖源:10.1002/advs.202511683[1]
廈門大學生科院吳喬、陳航姿團隊首次發現,整合膜蛋白ITM2B在腎癌中被剪切生成約20kD片段,該片段經囊泡轉運至細胞基底膜遷移體形成位點,結合TSPAN4促進膜膨脹并招募活性caspase-7進入遷移體;遷移體被巨噬細胞攝取后釋放caspase-7,誘導IL-6分泌,形成促瘤反饋環。高尿酸結晶可加速ITM2B剪切,患者尿液中遷移體及ITM2B剪切體水平顯著升高。研究揭示“ITM2B剪切體-遷移體-免疫微環境”新軸,為腎癌高尿酸并發癥與不良預后提供機制解釋和潛在標志物。
02、靶點:DDX46
應用:肝細胞癌潛在治療靶點
來源:O-GlcNAcylation of DDX46 promotes hepatocellular carcinoma progression by activating the PI3K/Akt signaling pathway.Biochim Biophys Acta Mol Cell Res,2026 Jan
圖源:10.1016/j.bbamcr.2025.120080[2]
BBA Molecular Cell Research 研究首次報道,DEAD-box解旋酶DDX46在肝細胞癌中被O-GlcNAc轉移酶OGT催化,于Ser257位點發生O-GlcNAc修飾,該修飾阻斷其泛素化降解,顯著延長蛋白半衰期。穩定積累的DDX46進而激活PI3K/Akt信號軸,驅動HCC細胞增殖與侵襲;體內外實驗顯示,S257A突變體失去促癌功能。臨床標本及多種小鼠模型證實,肝癌組織DDX46表達及O-GlcNAc修飾水平同步升高,提示該修飾可作為潛在治療靶點。
03、靶點:OLA1
應用:AFP陰性肝細胞癌的治療
來源:Anti-OLA1 autoantibody is a potential early diagnostic marker for hepatocellular carcinoma. Front Immuno,2025
圖源:10.3389/fimmu.2025.1647809[3]
多中心研究首次證實,抗OLA1自身抗體是AFP陰性肝細胞癌(ANHCC)的新型無創早期診斷標志物。蛋白芯片篩選發現其在ANHCC血清中顯著升高,經三中心1 068例樣本ELISA驗證,診斷ANHCC的AUC為0.607–0.713,特異性約90%。聯合ALT、AST、GGT構建邏輯回歸模型,訓練/驗證AUC達0.92,外部驗證0.88–0.93。機制上,腫瘤高表達OLA1與B細胞等免疫細胞浸潤正相關,刺激自身抗體產生;OLA1高表達預示更差短期生存。該抗體彌補AFP空白,具良好臨床轉化前景。
04、靶點:TREX1
應用:TREX1突變相關疾病腸道并發癥的潛在治療靶點
來源:TREX1 enables viral entry in intestinal epithelia via immunity-independent control of endocytosis.Cell Rep,2025 Dec 23
圖源:10.1016/j.celrep.2025.116611[4]
吉林大學魏偉團隊發現,經典DNA外切酶TREX1在腸道上皮中扮演“內吞調度員”新角色:通過上調WASF1等網格蛋白介導內吞(CME)核心基因,促進EV-A71病毒入侵及葡聚糖、轉鐵蛋白等營養攝取,且完全獨立于其免疫調控功能。TREX1缺失或疾病突變體D18N、A247P、G306A均阻斷CME,抑制病毒感染與營養吸收;小分子抑制劑TREX1-IN-1可重現該抗病毒效應。研究揭示“TREX1-WASF1-CME”為病毒與營養共用通道,為TREX1突變相關疾病腸道障礙提供解釋,并奠定宿主導向廣譜抗腸道病毒藥物的理論基礎。
05、靶點:MMP12
應用:肝細胞癌術后輔助TACE治療的潛在治療靶點
來源:Lower MMP12 expression is likely to contribute to better effect of postoperative adjuvant transarterial chemoembolization via reducing MEK/ERK signaling activity in patients with hepatocellular carcinoma.Am J Cancer Res,2025
圖源:10.62347/BQOK1208[5]
中國醫學科學院腫瘤醫院單中心回顧性研究納入225例接受術后輔助TACE的HCC患者,發現腫瘤MMP12高表達(H-score≥46.3)顯著縮短無進展生存期(中位24 vs 48個月)和總生存期(中位38 vs 60個月),并與微血管浸潤、AFP共同構成列線圖模型,預測1-3年PFS/OS的AUC>0.85。機制上,MMP12通過激活MEK/ERK信號增強缺氧-阿霉素脅迫下肝癌細胞遷移、侵襲和克隆形成;siRNA沉默或抑制劑GM6001可阻斷該通路,與化療協同抑制惡性表型。研究提示MMP12是PA-TACE療效預測標志物和可成藥靶點。06、靶點:TSPYL5
應用:肝細胞癌(HCC)的早期篩查與輔助診斷的潛在生物標志物
來源:Integration of RASSF1A and TSPYL5 methylation and AFP protein as plasma biomarker for hepatocellular carcinoma diagnosis.J Cancer Res Clin Oncol,2025 Nov 18
圖源:10.1007/s00432-025-06367-8[6]
本研究整合血漿RASSF1A、TSPYL5甲基化與AFP,構建ARTHCC液體活檢模型。TCGA及qMSP驗證二者甲基化在HCC顯著升高;訓練、內部、外部隊列AUC分別達0.917、0.900、0.922,早期HCC敏感性81.8%,AFP陰性人群敏感性66.7%、特異性96.4%,顯著優于單指標。TSPYL5甲基化與門靜脈癌栓相關。無創、易標準化,可用于高危人群早期篩查并彌補AFP假陰性,具臨床轉化潛力。
07、靶點:GPSM1
應用:動脈粥樣硬化的潛在治療靶點
來源:Myeloid GPSM1 regulates atherosclerosis progression by governing monocyte and macrophage activation and chemotaxis.Proc Natl Acad Sci U S A,2025 Dec 02
圖源:10.1073/pnas.2517531122[7]
胡承/嚴婧/程翔合作團隊發現GPSM1是動脈粥樣硬化進展的關鍵“油門”。人和小鼠斑塊中GPSM1表達隨病程升高;髓系特異性敲除可縮小壞死核心、減輕炎癥,過表達則加速病變。機制上,GPSM1經cAMP/PKA/KLF4上調PMP22,持續激活p38/ERK通路,使單核-巨噬細胞趨化、黏附及炎癥因子分泌增強,形成“預激活”正反饋。siRNA沉默PMP22或GPSM1抑制劑AN-465均能顯著緩解斑塊。研究闡明GPSM1-PMP22-MAPK軸為促動脈粥樣硬化新通路,為靶向髓系GPSM1的抗炎-抗動脈硬化治療提供候選策略。
推薦產品
| 靶點 | 重組蛋白 | 貨號 |
| DDX46 | Recombinant Human Probable ATP-dependent RNA helicase DDX46 (DDX46), partial | CSB-MP748717HU |
| GPSM1 | Recombinant Human G-protein-signaling modulator 1 (GPSM1) | CSB-MP801266HU |
| ITM2B | Recombinant Human Integral membrane protein 2B (ITM2B), partial | CSB-MP011904HU |
| MMP12 | Recombinant Human Macrophage metalloelastase (MMP12) | CSB-EP014659HU |
| OLA1 | Recombinant Human Obg-like ATPase 1 (OLA1) | CSB-EP016318HU |
| TREX1 | Recombinant Human Three-prime repair exonuclease 1 (TREX1), partial | CSB-EP865133HU1 |
| TSPYL5 | Recombinant Human Testis-specific Y-encoded-like protein 5 (TSPYL5) | CSB-MP768219HU |
參考文獻
[1]ITM2B truncation promotes migrasome formation to accelerate renal cell carcinoma growth.Adv Sci (Weinh),2025 Nov 30
[2]O-GlcNAcylation of DDX46 promotes hepatocellular carcinoma progression by activating the PI3K/Akt signaling pathway.Biochim Biophys Acta Mol Cell Res,2026 Jan
[3]Anti-OLA1 autoantibody is a potential early diagnostic marker for hepatocellular carcinoma. Front Immuno,2025
[4]TREX1 enables viral entry in intestinal epithelia via immunity-independent control of endocytosis.Cell Rep,2025 Dec 23
[5]Lower MMP12 expression is likely to contribute to better effect of postoperative adjuvant transarterial chemoembolization via reducing MEK/ERK signaling activity in patients with hepatocellular carcinoma.Am J Cancer Res,2025
[6]Integration of RASSF1A and TSPYL5 methylation and AFP protein as plasma biomarker for hepatocellular carcinoma diagnosis.J Cancer Res Clin Oncol,2025 Nov 18
[7]Myeloid GPSM1 regulates atherosclerosis progression by governing monocyte and macrophage activation and chemotaxis.Proc Natl Acad Sci U S A,2025 Dec 02
*免責聲明:華美生物內容團隊僅是分享和解讀公開研究論文及其發現,本文僅作信息交流,文中觀點不代表華美生物立場,請理解。






