【第70期】前沿靶點速遞:每周醫學研究精選
日期:2026-01-07 13:58:43
01、靶點:SRF
應用:防治早衰及增齡性心血管病的潛在靶點
來源:Vascular organoid model of Hutchinson-Gilford progeria syndrome uncovers repression of the SRF pathway in premature aging.Dev Cell,2025 Nov 27
02、靶點:CD2AP
應用:HCC預后標志物和聯合免疫-代謝治療的潛在新靶點
來源:CD2AP is a disulfidptosis modulator and prognostic biomarker in hepatocellular carcinoma.Clin Exp Med,2025 Nov 18
03、靶點:FGF4
應用:為糖尿病腎病(DKD)提供可轉化新靶點
來源:FGF4-FGFR1 signaling promotes podocyte survival and glomerular function to ameliorate diabetic kidney disease in male mice.Nat Commun,2025 Nov 25
04、靶點:PIEZO1
應用:為CaMKII或脂質代謝靶向干預提供理論依據
來源:PIEZO1 gain-of-function mutation drives cardiomyopathy by disrupting myocardial lipid homeostasis besides iron overload.Sci Adv,2025 Nov 14
05、靶點:CTRP9
應用:為感染與腫瘤免疫治療提供代謝干預新思路
來源:CTRP9 engages AdipoR1 and promotes T cell glycolysis and immunity.EMBO Rep,2025 Dec
06、靶點:HSPH1
應用:可作為HCC預后標志物及潛在治療靶點。
來源:Heat shock protein family H member 1 HSPH1 expression correlates with progression and prognosis of hepatocellular carcinoma.Sci Rep,2025 Aug 24
07、靶點:TRPML1/MCOLN1
應用:為克服SHH型髓母細胞瘤通路耐藥提供新靶點
來源:AhR-Siglec-15 axis regulates lysosomal Ca2+ release for sonic hedgehog medulloblastoma growth via TRPML1.Protein Cell,2025 Nov 19
黃波團隊發現SHH型髓母細胞瘤中,AhR受IDO1激活后轉錄上調Siglec-15,后者經CI-MPR轉運至溶酶體,直接激活鈣通道TRPML1→TFEB核轉位,驅動促生長基因表達,形成“AhR-Siglec-15-TRPML1-TFEB”新軸。臨床數據示Siglec-15高表達與不良預后相關,敲低或抑制該軸可顯著抑制腫瘤生長,為克服SHH通路耐藥提供新靶點。
08、靶點:CISD1
應用:為抑郁癥提供新的可靠靶點和干預策略
來源:Mitochondrial CISD1 Modulates Microglial Metabolic Reprogramming to Drive Stress Susceptibility in Mice.Adv Sci (Weinh),2025 Nov 11
黃松強團隊發現慢性應激特異性上調內側前額葉皮層小膠質細胞的線粒體外膜蛋白CISD1,升高NAD?/NADH比值,驅動糖酵解代謝重編程,觸發炎癥激活并誘導小鼠抑郁樣行為;條件性敲除或藥理學抑制CISD1可逆轉代謝偏移、減輕神經炎癥并改善癥狀,吡格列酮亦通過阻斷該氧化還原通路起效,為抑郁癥提供新的可靠靶點和干預策略。
09、靶點:SHMT1、PEMT
應用:為帕金森病代謝干預提供新靶點與候選藥物
來源:Alternative Pathway for Methyl Supply through the Coupling of SHMT1 and PEMT to Maintain Astrocytic Homeostasis in Parkinson’s Disease.Adv Sci (Weinh),2025 Nov 20
魯明/劉陽團隊發現PD患者及小鼠模型星形膠質細胞SHMT1下調,其并非直接經經典一碳循環生成SAM,而是與PEMT互作,加速PC→PE轉化,間接提升SAM水平;SAM增加促進H3K4me1修飾,上調EAAT2/GS表達,降低胞外谷氨酸,減輕興奮性毒性,保護多巴胺神經元。虛擬篩選獲得天然化合物異葒草素,可穩定SHMT1-PEMT復合物,增強該替代甲基供給通路,顯著改善PD小鼠運動癥狀與神經元丟失,為帕金森病代謝干預提供新靶點與候選藥物。
10、靶點:EZH2
應用:為靶向前列腺癌m6軸的精準治療提供新策略
來源:EZH2 crosstalk with RNA methylation promotes prostate cancer progression through modulation of m6A autoregulation pathway.J Clin Invest,2025 Nov 18
11、靶點:GPR1/CMKLR2
應用:為肥胖及代謝性炎癥干預提供新靶點與思路
來源:Noncanonical agonist-dependent and -independent arrestin recruitment of GPR1.Science,2025 Nov 20
推薦產品
參考文獻
[1]Vascular organoid model of Hutchinson-Gilford progeria syndrome uncovers repression of the SRF pathway in premature aging.Dev Cell,2025 Nov 27
[2]CD2AP is a disulfidptosis modulator and prognostic biomarker in hepatocellular carcinoma.Clin Exp Med,2025 Nov 18
[3]FGF4-FGFR1 signaling promotes podocyte survival and glomerular function to ameliorate diabetic kidney disease in male mice.Nat Commun,2025 Nov 25
[4]PIEZO1 gain-of-function mutation drives cardiomyopathy by disrupting myocardial lipid homeostasis besides iron overload.Sci Adv,2025 Nov 14
[5]CTRP9 engages AdipoR1 and promotes T cell glycolysis and immunity.EMBO Rep,2025 Dec
[6]Heat shock protein family H member 1 HSPH1 expression correlates with progression and prognosis of hepatocellular carcinoma.Sci Rep,2025 Aug 24
[7]AhR-Siglec-15 axis regulates lysosomal Ca2+ release for sonic hedgehog medulloblastoma growth via TRPML1.Protein Cell,2025 Nov 19
[8]Mitochondrial CISD1 Modulates Microglial Metabolic Reprogramming to Drive Stress Susceptibility in Mice.Adv Sci (Weinh),2025 Nov 11
[9]Alternative Pathway for Methyl Supply through the Coupling of SHMT1 and PEMT to Maintain Astrocytic Homeostasis in Parkinson’s Disease.Adv Sci (Weinh),2025 Nov 20
[10]EZH2 crosstalk with RNA methylation promotes prostate cancer progression through modulation of m6A autoregulation pathway.J Clin Invest,2025 Nov 18
[11]Noncanonical agonist-dependent and -independent arrestin recruitment of GPR1.Science,2025 Nov 20
*免責聲明:華美生物內容團隊僅是分享和解讀公開研究論文及其發現,本文僅作信息交流,文中觀點不代表華美生物立場,請理解。
應用:防治早衰及增齡性心血管病的潛在靶點
來源:Vascular organoid model of Hutchinson-Gilford progeria syndrome uncovers repression of the SRF pathway in premature aging.Dev Cell,2025 Nov 27
圖源:10.1016/j.devcel.2025.10.019[1]
中科院劉光慧、張維綺、曲靜團隊利用基因編輯hESC構建哈欽森-吉爾福德早衰綜合征血管類器官,首次三維重現患者血管Progerin積累、核膜畸形、新生受阻等典型病變。多組學鎖定轉錄因子SRF表達下調為驅動早衰核心事件:SRF缺失減少VEGFA通路等靶基因染色質開放,抑制血管生成;恢復SRF可修復核形態、DNA損傷與屏障功能,并在自然衰老猴主動脈驗證其保守性。研究為人類血管衰老提供新模型,確立SRF為防治早衰及增齡性心血管病的潛在靶點。02、靶點:CD2AP
應用:HCC預后標志物和聯合免疫-代謝治療的潛在新靶點
來源:CD2AP is a disulfidptosis modulator and prognostic biomarker in hepatocellular carcinoma.Clin Exp Med,2025 Nov 18
圖源:10.1007/s10238-025-01917-3[2]
中山大學團隊聯合公共數據庫多中心研究證實,支架蛋白CD2AP在HCC中顯著高表達,是不良OS/RFS的獨立預測因子。其表達與SLC7A11等二硫化物死亡基因共線,可維持肌動蛋白骨架及NADPH穩態,保護高SLC7A11腫瘤細胞免于葡萄糖剝奪誘導的二硫化物死亡;同時CD2AP抑制CD8+T細胞浸潤并上調PD-L1等免疫檢查點,降低ICB療效。敲低CD2AP可在體外顯著抑制增殖、遷移并增敏代謝應激死亡,提示其可作為HCC預后標志物和聯合免疫-代謝治療的潛在新靶點。03、靶點:FGF4
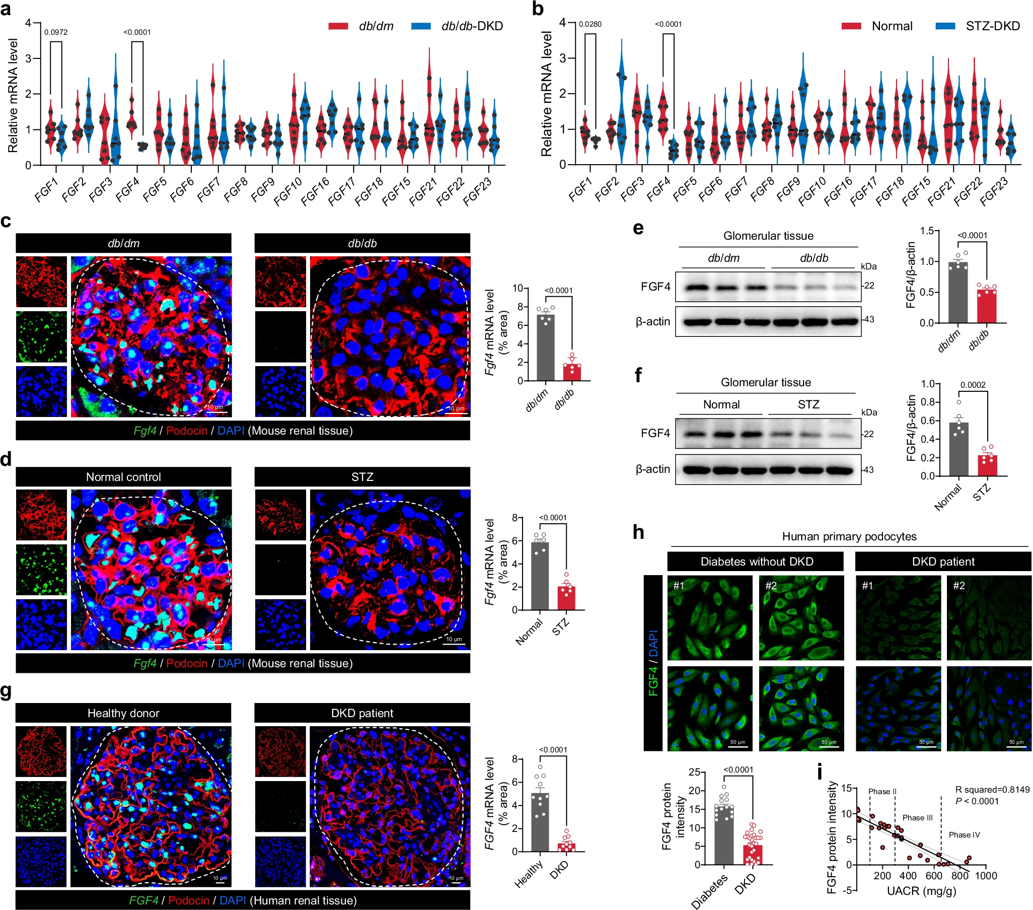
應用:為糖尿病腎病(DKD)提供可轉化新靶點
來源:FGF4-FGFR1 signaling promotes podocyte survival and glomerular function to ameliorate diabetic kidney disease in male mice.Nat Commun,2025 Nov 25
圖源:10.1038/s41467-025-65978-4[3]
溫州醫科大學黃志鋒/周潔/孫健團隊發現,足細胞分泌的FGF4在糖尿病腎病(DKD)中顯著下降,其水平與疾病嚴重程度負相關。足細胞特異性缺失FGF4加速腎損傷,而外源重組FGF4通過激活FGFR1-AMPK-FOXO1軸增強抗氧化、抑制凋亡,恢復足細胞穩態并改善腎功能,在人類足細胞與腎組織亦顯效,為DKD提供可轉化新靶點。04、靶點:PIEZO1
應用:為CaMKII或脂質代謝靶向干預提供理論依據
來源:PIEZO1 gain-of-function mutation drives cardiomyopathy by disrupting myocardial lipid homeostasis besides iron overload.Sci Adv,2025 Nov 14
圖源:10.1126/sciadv.ady9242[4]
山東大學陳玉國、徐峰、崔素梅團隊發現,PIEZO1功能獲得突變(D669Y/D674Y)通過持續升高心肌細胞內Ca²?,激活CaMKII,磷酸化下調FOXO3,抑制脂質分解與線粒體脂肪酸氧化,誘發脂毒性;同時突變亦致鐵攝入通道轉錄上調、鐵沉積,但單細胞測序與突變小鼠證明心功能不全主要由脂質穩態破壞驅動,鐵超載僅起協同作用。該發現首次揭示PIEZO1-Ca²?-CaMKII-FOXO3軸為擴張型心肌病新機制,支持將其納入臨床遺傳篩查,并為CaMKII或脂質代謝靶向干預提供理論依據。05、靶點:CTRP9
應用:為感染與腫瘤免疫治療提供代謝干預新思路
來源:CTRP9 engages AdipoR1 and promotes T cell glycolysis and immunity.EMBO Rep,2025 Dec
圖源:10.1038/s44319-025-00640-0[5]
華東師大楊嘉龍團隊發現,脂肪因子CTRP9通過AdipoR1觸發Ca²?-CaM-CaMKKβ-AMPK軸,增強T細胞糖酵解、增殖與效應功能;而經典配體ADPN則抑制糖酵解,從而解釋AdipoR1對免疫的雙向調控。該機制在羅非魚和小鼠中保守,且CTRP9可提升CAR-T抗淋巴瘤活性,為感染與腫瘤免疫治療提供代謝干預新思路。06、靶點:HSPH1
應用:可作為HCC預后標志物及潛在治療靶點。
來源:Heat shock protein family H member 1 HSPH1 expression correlates with progression and prognosis of hepatocellular carcinoma.Sci Rep,2025 Aug 24
圖源:10.1038/s41598-025-16843-3[6]
綜合TCGA、GEO數據庫及85例臨床HCC樣本分析顯示,熱休克蛋白HSPH1在癌組織與四種HCC細胞系中顯著高表達,且與晚期TNM分期、低分化及高AFP水平相關。Kaplan-Meier與多因素Cox證實HSPH1高表達為獨立不良預后因素(HR=1.70,P=0.02)。功能上,敲低HSPH1抑制Huh7/Hep3B增殖和集落形成;GSEA提示其富集于細胞周期、DNA復制及p53通路,并驅動M0/M1巨噬細胞浸潤、抑制Treg與活化NK,塑造促瘤免疫微環境。HSPH1可作為HCC預后標志物及潛在治療靶點。07、靶點:TRPML1/MCOLN1
應用:為克服SHH型髓母細胞瘤通路耐藥提供新靶點
來源:AhR-Siglec-15 axis regulates lysosomal Ca2+ release for sonic hedgehog medulloblastoma growth via TRPML1.Protein Cell,2025 Nov 19
圖源:10.1093/procel/pwaf100[7]
黃波團隊發現SHH型髓母細胞瘤中,AhR受IDO1激活后轉錄上調Siglec-15,后者經CI-MPR轉運至溶酶體,直接激活鈣通道TRPML1→TFEB核轉位,驅動促生長基因表達,形成“AhR-Siglec-15-TRPML1-TFEB”新軸。臨床數據示Siglec-15高表達與不良預后相關,敲低或抑制該軸可顯著抑制腫瘤生長,為克服SHH通路耐藥提供新靶點。
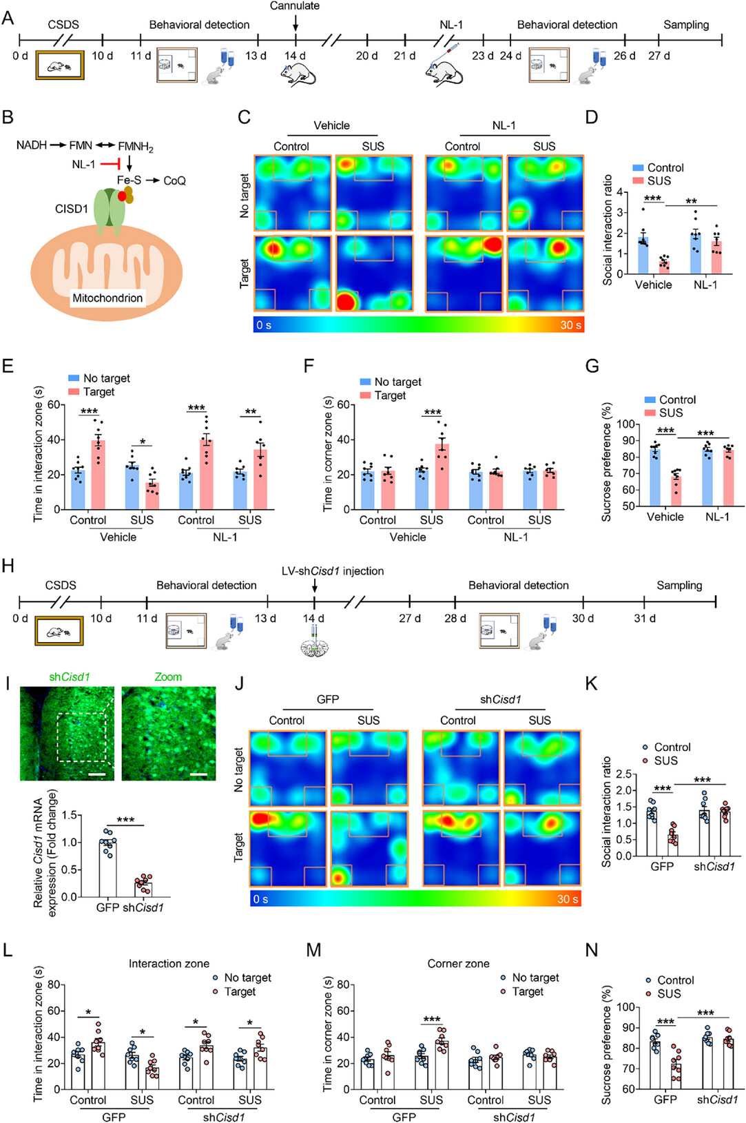
08、靶點:CISD1
應用:為抑郁癥提供新的可靠靶點和干預策略
來源:Mitochondrial CISD1 Modulates Microglial Metabolic Reprogramming to Drive Stress Susceptibility in Mice.Adv Sci (Weinh),2025 Nov 11
圖源:10.1002/advs.202508957[8]
黃松強團隊發現慢性應激特異性上調內側前額葉皮層小膠質細胞的線粒體外膜蛋白CISD1,升高NAD?/NADH比值,驅動糖酵解代謝重編程,觸發炎癥激活并誘導小鼠抑郁樣行為;條件性敲除或藥理學抑制CISD1可逆轉代謝偏移、減輕神經炎癥并改善癥狀,吡格列酮亦通過阻斷該氧化還原通路起效,為抑郁癥提供新的可靠靶點和干預策略。
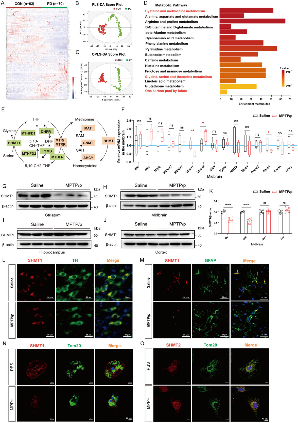
09、靶點:SHMT1、PEMT
應用:為帕金森病代謝干預提供新靶點與候選藥物
來源:Alternative Pathway for Methyl Supply through the Coupling of SHMT1 and PEMT to Maintain Astrocytic Homeostasis in Parkinson’s Disease.Adv Sci (Weinh),2025 Nov 20
圖源:10.1002/advs.202516794[9]
魯明/劉陽團隊發現PD患者及小鼠模型星形膠質細胞SHMT1下調,其并非直接經經典一碳循環生成SAM,而是與PEMT互作,加速PC→PE轉化,間接提升SAM水平;SAM增加促進H3K4me1修飾,上調EAAT2/GS表達,降低胞外谷氨酸,減輕興奮性毒性,保護多巴胺神經元。虛擬篩選獲得天然化合物異葒草素,可穩定SHMT1-PEMT復合物,增強該替代甲基供給通路,顯著改善PD小鼠運動癥狀與神經元丟失,為帕金森病代謝干預提供新靶點與候選藥物。
10、靶點:EZH2
應用:為靶向前列腺癌m6軸的精準治療提供新策略
來源:EZH2 crosstalk with RNA methylation promotes prostate cancer progression through modulation of m6A autoregulation pathway.J Clin Invest,2025 Nov 18
圖源:10.1172/JCI195840[10]
易旸/曹圻/楊仁東團隊發現EZH2通過酶活依賴途徑驅動前列腺癌m6A自我增強回路:EZH2甲基化并穩定FOXA1→轉錄上調m6A閱讀器YTHDF1→增強METTL14/WTAP翻譯→提升整體m6A水平,加速細胞周期等關鍵mRNA翻譯,促進腫瘤生長。聯合EZH2 PROTAC降解劑MS8815與m6A抑制劑STM2457在細胞和PDX模型中協同抑制腫瘤,為靶向EZH2-m6A軸的精準治療提供新策略。11、靶點:GPR1/CMKLR2
應用:為肥胖及代謝性炎癥干預提供新靶點與思路
來源:Noncanonical agonist-dependent and -independent arrestin recruitment of GPR1.Science,2025 Nov 20
圖源:10.1126/science.adt8794[11]
上海藥物所吳蓓麗等聯合團隊解析GPR1與趨化素及β-arrestin1/2復合物的高分辨率結構,首次揭示無配體狀態下GPR1仍可招募β-arrestin1的“清道夫”模式,闡明其通過阻遏蛋白偏向信號和脂質輔助內吞精細調控趨化素穩態,并與CMKLR1協作影響脂質代謝,為肥胖及代謝性炎癥干預提供新靶點與思路。推薦產品
| 靶點 | 重組蛋白 | 貨號 |
| CD2AP | Recombinant Human CD2-associated protein (CD2AP) | CSB-MP004914HU |
| CISD1 | Recombinant Human CDGSH iron-sulfur domain-containing protein 1 (CISD1), partial | CSB-MP868365HU |
| CMKLR2 | Recombinant Rat Chemerin-like receptor 2 (Cmklr2) | CSB-CF009728RA |
| EZH2 | Recombinant Human Histone-lysine N-methyltransferase EZH2 (EZH2) | CSB-YP613606HU |
| FGF4 | Recombinant Human Fibroblast growth factor 4 (FGF4), partial (Active) | CSB-AP003981HU |
| HSPH1 | Recombinant Human Heat shock protein 105 kDa (HSPH1), partial | CSB-MP852885HU |
| MCOLN1 | Recombinant Human Mucolipin-1 (MCOLN1) | CSB-CF872417HU |
| PEMT | Recombinant Human Phosphatidylethanolamine N-methyltransferase (PEMT), partial | CSB-MP017780HU1 |
| PIEZO1 | Recombinant Human Piezo-type mechanosensitive ion channel component 1 (PIEZO1), partial | CSB-EP852881HU |
| SHMT1 | Recombinant Human Serine hydroxymethyltransferase, cytosolic (SHMT1) | CSB-MP021272HU |
| SRF | Recombinant Human Serum response factor (SRF) | CSB-YP022659HU |
參考文獻
[1]Vascular organoid model of Hutchinson-Gilford progeria syndrome uncovers repression of the SRF pathway in premature aging.Dev Cell,2025 Nov 27
[2]CD2AP is a disulfidptosis modulator and prognostic biomarker in hepatocellular carcinoma.Clin Exp Med,2025 Nov 18
[3]FGF4-FGFR1 signaling promotes podocyte survival and glomerular function to ameliorate diabetic kidney disease in male mice.Nat Commun,2025 Nov 25
[4]PIEZO1 gain-of-function mutation drives cardiomyopathy by disrupting myocardial lipid homeostasis besides iron overload.Sci Adv,2025 Nov 14
[5]CTRP9 engages AdipoR1 and promotes T cell glycolysis and immunity.EMBO Rep,2025 Dec
[6]Heat shock protein family H member 1 HSPH1 expression correlates with progression and prognosis of hepatocellular carcinoma.Sci Rep,2025 Aug 24
[7]AhR-Siglec-15 axis regulates lysosomal Ca2+ release for sonic hedgehog medulloblastoma growth via TRPML1.Protein Cell,2025 Nov 19
[8]Mitochondrial CISD1 Modulates Microglial Metabolic Reprogramming to Drive Stress Susceptibility in Mice.Adv Sci (Weinh),2025 Nov 11
[9]Alternative Pathway for Methyl Supply through the Coupling of SHMT1 and PEMT to Maintain Astrocytic Homeostasis in Parkinson’s Disease.Adv Sci (Weinh),2025 Nov 20
[10]EZH2 crosstalk with RNA methylation promotes prostate cancer progression through modulation of m6A autoregulation pathway.J Clin Invest,2025 Nov 18
[11]Noncanonical agonist-dependent and -independent arrestin recruitment of GPR1.Science,2025 Nov 20
*免責聲明:華美生物內容團隊僅是分享和解讀公開研究論文及其發現,本文僅作信息交流,文中觀點不代表華美生物立場,請理解。






