【第62期】前沿靶點速遞:每周醫學研究精選
日期:2025-11-05 14:32:51
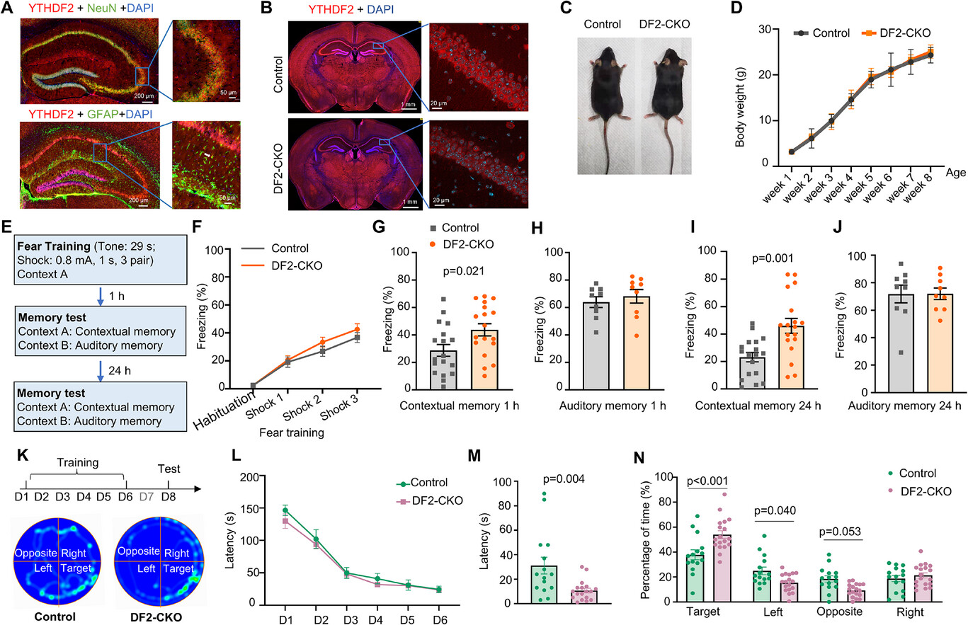
01、靶點:YTHDF2
應用:認知障礙相關疾病的研究
來源:Enhanced Protein Synthesis and Hippocampus-Dependent Memory via Inhibition of YTHDF2-Mediated m6A mRNA Degradation.Adv Sci (Weinh),2025 Sep 17
周濤團隊聯合浙江大學崔一卉及深圳市人民醫院李寬團隊,在《Advanced Science》上發表研究論文,揭示m6A甲基化識別蛋白YTHDF2作為學習記憶“RNA分子開關”的新機制。研究發現,條件性敲除前腦YTHDF2可增強小鼠空間學習記憶能力及海馬CA1錐體神經元興奮性突觸傳遞,其機制是YTHDF2缺失增加突觸功能相關mRNA穩定性和活性誘導的突觸局部蛋白質合成。重新表達YTHDF2或敲低其下游靶標SEMA4B可逆轉上述表型。該研究為理解學習與認知的分子機制提供新視角,為開發針對疾病相關認知障礙的干預策略奠定理論基礎。
02、靶點:OGFOD1
應用:急性髓系白血病的研究
來源:OGFOD1 enables AML chemo- and nutrient stress resistance by regulating protein synthesis.Cell Metab,2025 Oct 07
美國波士頓麻省總醫院再生醫學中心David T. Scadden研究團隊在《Cell Metabolism》上發表研究,揭示OGFOD1通過調節蛋白合成促進AML化療耐藥的機制。研究發現,化療后AML細胞代謝適應,特別是支鏈氨基酸(BCAA)水平升高與耐藥性相關。BCAA限制可增強化療效果,降低殘留疾病負擔,改善生存率。研究還發現,BCAA限制和化療可增加蛋白質合成,伴隨OGFOD1上調。OGFOD1敲除可降低蛋白質合成,增強化療效果,而OGFOD1過表達則促進AML細胞增殖和蛋白質合成。此外,OGFOD1對正常造血影響較小,其抑制可改善化療后AML小鼠生存率,提示靶向OGFOD1可能是治療AML耐藥性的有效策略。
03、靶點:AHNAK
應用:阿爾茨海默病的治療
來源:Multiscale Proteomic Modeling Reveals Protein Networks Driving Alzheimer's Disease Pathogenesis.Cell,2025 Oct 30
2025年9月25日,西奈山伊坎醫學院張斌、蔡東明及圣裘德兒童研究醫院彭雋敏團隊合作在《Cell》期刊發表研究論文,揭示阿爾茨海默病(AD)新機制。研究對198例死后AD患者、輕度認知障礙患者及正常對照的大腦海馬旁回進行深度蛋白質組學分析,結合多尺度蛋白質網絡分析,發現神經元與神經膠質細胞(星形膠質細胞、小膠質細胞)間信息交流中斷與AD發展密切相關,AHNAK蛋白是關鍵驅動蛋白。AHNAK水平上升與毒性蛋白高表達相關,降低其水平可改善神經元功能。研究還發現性別和遺傳背景等生物學因素會影響蛋白質網絡表現。該研究為開發AD創新治療策略提供了新靶點和理論基礎。
04、靶點:RIPK1、RIPK3
應用:神經退行性疾病等研究
來源:Intercellular propagation of RIPK1/RIPK3 amyloid fibrils.Proc Natl Acad Sci U S A,2025 Sep 23
中國科學院上海有機化學研究所袁鈞瑛與劉聰團隊合作在《PNAS》上發表研究,揭示RIPK1/RIPK3淀粉樣纖維跨細胞傳播誘導細胞壞死的新機制。研究發現,程序性壞死中形成的RIPK1/RIPK3功能性淀粉樣纖維,會在細胞膜破裂后釋放到胞外,被受體細胞攝取并作為“種子”誘導內源性壞死小體形成,啟動細胞死亡過程,具有類似朊蛋白的跨細胞傳播能力。通過冷凍電鏡解析,發現其“S形”折疊構象是信號放大及跨細胞傳播的結構基礎。該研究為理解壞死相關炎癥、神經元損傷及神經退行性疾病中的信號放大機制提供了新視角,也為干預相關疾病提供了潛在靶點和策略。
05、靶點:CXCR4
應用:抗HIV病毒藥物的研發
來源:CXCR4 mediated recognition of HIV envelope spike and inhibition by CXCL12.Nat Commun,2025 Sep 30
2025年9月30日,紀念斯隆-凱特琳癌癥中心Dinshaw Patel團隊和北京大學肖俊宇研究團隊在《Nature Communications》發表研究,揭示HIV病毒通過CXCR4入侵細胞及CXCL12天然阻斷的結構機制。研究利用冷凍電鏡解析了CXCR4在不同狀態下的高分辨率結構,發現其以四聚體形式存在,為HIV入侵提供了多個結合位點。HIV-2病毒的gp120蛋白V3環深入CXCR4結合口袋,而CXCL12的N端區域與該位點高度重疊,從而阻斷病毒結合。研究還分析了HIV V3環突變對共受體使用的影響,并探討了小分子及肽類抑制劑的作用機制,為新一代抗病毒藥物和疫苗研發提供了理論支持。
06、靶點:SLC7A11
應用:前列腺癌的研究與治療
來源:Induction of ferroptosis in prostate cancer by CCDC719-13 via TRIM21-mediated ubiquitination of SLC7A11.Cell Death Differ,2025 Sep 22
南方醫科大學南方醫院程必盛/吳芃、中山大學孫逸仙紀念醫院黃海和哈佛大學王宗偉團隊在《Cell Death & Differentiation》發表研究,揭示環狀嵌合RNA CCDC719-13編碼的新型多肽CCDC7241aa誘導前列腺癌鐵死亡的機制。研究發現,CCDC719-13在前列腺癌中顯著下調,且與不良預后相關。CCDC7241aa可直接結合膜半胱氨酸轉運體SLC7A11,并招募E3連接酶TRIM21介導其K48鏈泛素化與蛋白酶體降解,抑制GSH/GPX4抗氧化體系,誘導脂質過氧化積累,增強鐵死亡敏感性,抑制前列腺癌進展和轉移。該研究為通過分子替代或多肽藥物重塑鐵死亡敏感性、精準治療前列腺癌提供了新思路和潛在靶點。
07、靶點:PIWIL1
應用:男性不育診療新靶點
來源:Male specific conserved LncRNA TSCL1 regulated target mRNA translation by interaction with PIWIL1.Cell Death Differ,2025 Sep 20
南京醫科大學胡志斌/顧亞云團隊在《Cell Death & Differentiation》發表研究,揭示lncRNA TSCL1在男性不育中的“雙面”功能。研究發現TSCL1在小鼠精子細胞中高表達且序列保守,通過結合PIWIL1和HuR蛋白復合物調控靶mRNA翻譯,還能編碼53aa小肽維持線粒體鞘結構。TSCL1敲除小鼠雄性不育,精子運動能力下降,線粒體鞘結構紊亂。人類TSCL1與PIWIL1結合區的罕見變異顯著增加非梗阻性無精子癥風險。該研究首次將lncRNA–蛋白互作缺陷納入男性不育病因,為診療提供新靶點。
08、靶點:FBXO21
應用:為靶向NMNAT2治療神經損傷和神經退行性疾病提供了新靶點
來源:SCFFBXO21-mediated ubiquitination and degradation of NMNAT2 regulates axon survival in nerve injury.J Cell Biol,2025 Nov 03
中國科學院上海有機化學研究所生物與化學交叉研究中心方燕姍研究員團隊在《Journal of Cell Biology》發表研究,揭示FBXO21介導神經軸突存活關鍵蛋白NMNAT2的泛素化和降解,調控軸突退化的新機制。研究發現,FBXO21是神經元中NMNAT2泛素化的特異性F-box蛋白,通過SCFFBXO21復合物介導NMNAT2的降解。在小鼠背根神經節神經元中敲低Fbxo21可升高NMNAT2蛋白水平,延緩損傷引起的軸突退化。研究還發現,NMNAT2在神經元胞體和軸突中的降解速率相當,其快速耗竭主要因缺少胞體來源的新生蛋白。此外,NMNAT2的ISTID結構域中的K155位點泛素化是其不穩定性的分子基礎。Fbxo21敲除小鼠模型證實,敲除Fbxo21可延緩受損神經軸突的退化。該研究為靶向NMNAT2治療神經損傷和神經退行性疾病提供了新靶點和干預策略。
09
靶點:Smurf1
應用:解析TFEB調控網絡、探索其在腫瘤適應性過程中的治療價值
來源:Gal3-CaN-Smurf1 complex sequestrates FLCN-FNIPs to facilitate TFEB activation in response to endomembrane damage.Adv Sci (Weinh),2025 Oct
北京理工大學生命學院董磊教授與夏琴副研究員團隊在《Advanced Science》發表研究,揭示細胞應激壓力下自噬調控與溶酶體穩態的新機制。研究發現,致癌蛋白Smurf1能感知溶酶體破損產生的應激信號,將其傳遞至mTOR,抑制其生長信號,激活自噬轉錄因子TFEB,促進受損溶酶體清除與新溶酶體生成。研究還揭示Gal3-CaN-Smurf1復合體與FLCN-FNIPs復合體協同調控TFEB定位與活性的分子機制。當溶酶體損傷時,Gal3-CaN-Smurf1復合體通過阻斷信號通路和分子修飾調控激活TFEB。此外,FLCN的K462位點與FNIP2的K466位點多聚泛素化是維持復合體穩定性的關鍵。該研究為解析TFEB調控網絡、探索其在腫瘤適應性過程中的治療價值提供了新視角。
10、靶點:PREX2
應用:結直腸癌免疫治療研究
來源:Unraveling the Role of PREX2 Mutations as a Biomarker for Immunotherapy Response in Colorectal Cancer.Cancer Biomark,2025 Sep
允英醫療聯合海軍軍醫大學第二附屬醫院在《Cancer Biomarkers》發表研究,提出PREX2突變可作為結直腸癌免疫治療反應的潛在生物標志物。研究納入1764例胃腸腫瘤患者,發現結直腸癌中PREX2突變與TMB、MSI水平顯著相關,且突變型患者免疫相關通路激活增強,PD-L1及免疫檢查點分子表達顯著提高,免疫細胞浸潤增加,對西妥昔單抗和硼替佐米敏感性提升。而在胃癌中,PREX2突變對免疫微環境的影響不顯著。該研究為結直腸癌免疫治療精準患者分層提供了新依據。
11、靶點:TRAF5
應用:系統性紅斑狼瘡(SLE)治療的潛在靶點
來源:Rare TRAF5 coding variants in systemic lupus erythematosus patients aggravate pulmonary hypertension via endothelial dysfunction.The Innovation,4 September 2025
北京協和醫院團隊在《The Innovation》發表研究,發現TRAF5基因變異是系統性紅斑狼瘡(SLE)合并肺動脈高壓(PAH)的關鍵致病因素。研究在238例SLE-PAH患者中鑒定出TRAF5編碼區罕見變異,這些變異導致內皮細胞功能障礙,加劇PAH。實驗顯示,TRAF5功能缺失會擾亂BMP信號通路、增強TGF-β相關通路及炎癥反應,導致肺動脈內皮細胞功能障礙。進一步研究發現,內皮特異性TRAF5過表達可減輕小鼠模型中的肺血管重構,緩解PAH。這一發現為SLE-PAH的診斷和治療提供了新的潛在靶點。
推薦產品
參考文獻
[1] Enhanced Protein Synthesis and Hippocampus-Dependent Memory via Inhibition of YTHDF2-Mediated m6A mRNA Degradation.Adv Sci (Weinh),2025 Sep 17
應用:認知障礙相關疾病的研究
來源:Enhanced Protein Synthesis and Hippocampus-Dependent Memory via Inhibition of YTHDF2-Mediated m6A mRNA Degradation.Adv Sci (Weinh),2025 Sep 17
圖源:10.1002/advs.202514926[1]
周濤團隊聯合浙江大學崔一卉及深圳市人民醫院李寬團隊,在《Advanced Science》上發表研究論文,揭示m6A甲基化識別蛋白YTHDF2作為學習記憶“RNA分子開關”的新機制。研究發現,條件性敲除前腦YTHDF2可增強小鼠空間學習記憶能力及海馬CA1錐體神經元興奮性突觸傳遞,其機制是YTHDF2缺失增加突觸功能相關mRNA穩定性和活性誘導的突觸局部蛋白質合成。重新表達YTHDF2或敲低其下游靶標SEMA4B可逆轉上述表型。該研究為理解學習與認知的分子機制提供新視角,為開發針對疾病相關認知障礙的干預策略奠定理論基礎。
02、靶點:OGFOD1
應用:急性髓系白血病的研究
來源:OGFOD1 enables AML chemo- and nutrient stress resistance by regulating protein synthesis.Cell Metab,2025 Oct 07
圖源:10.1016/j.cmet.2025.08.008[2]
美國波士頓麻省總醫院再生醫學中心David T. Scadden研究團隊在《Cell Metabolism》上發表研究,揭示OGFOD1通過調節蛋白合成促進AML化療耐藥的機制。研究發現,化療后AML細胞代謝適應,特別是支鏈氨基酸(BCAA)水平升高與耐藥性相關。BCAA限制可增強化療效果,降低殘留疾病負擔,改善生存率。研究還發現,BCAA限制和化療可增加蛋白質合成,伴隨OGFOD1上調。OGFOD1敲除可降低蛋白質合成,增強化療效果,而OGFOD1過表達則促進AML細胞增殖和蛋白質合成。此外,OGFOD1對正常造血影響較小,其抑制可改善化療后AML小鼠生存率,提示靶向OGFOD1可能是治療AML耐藥性的有效策略。
03、靶點:AHNAK
應用:阿爾茨海默病的治療
來源:Multiscale Proteomic Modeling Reveals Protein Networks Driving Alzheimer's Disease Pathogenesis.Cell,2025 Oct 30
圖源:10.1016/j.cell.2025.08.038[3]
2025年9月25日,西奈山伊坎醫學院張斌、蔡東明及圣裘德兒童研究醫院彭雋敏團隊合作在《Cell》期刊發表研究論文,揭示阿爾茨海默病(AD)新機制。研究對198例死后AD患者、輕度認知障礙患者及正常對照的大腦海馬旁回進行深度蛋白質組學分析,結合多尺度蛋白質網絡分析,發現神經元與神經膠質細胞(星形膠質細胞、小膠質細胞)間信息交流中斷與AD發展密切相關,AHNAK蛋白是關鍵驅動蛋白。AHNAK水平上升與毒性蛋白高表達相關,降低其水平可改善神經元功能。研究還發現性別和遺傳背景等生物學因素會影響蛋白質網絡表現。該研究為開發AD創新治療策略提供了新靶點和理論基礎。
04、靶點:RIPK1、RIPK3
應用:神經退行性疾病等研究
來源:Intercellular propagation of RIPK1/RIPK3 amyloid fibrils.Proc Natl Acad Sci U S A,2025 Sep 23
圖源:10.1073/pnas.2507028122[4]
中國科學院上海有機化學研究所袁鈞瑛與劉聰團隊合作在《PNAS》上發表研究,揭示RIPK1/RIPK3淀粉樣纖維跨細胞傳播誘導細胞壞死的新機制。研究發現,程序性壞死中形成的RIPK1/RIPK3功能性淀粉樣纖維,會在細胞膜破裂后釋放到胞外,被受體細胞攝取并作為“種子”誘導內源性壞死小體形成,啟動細胞死亡過程,具有類似朊蛋白的跨細胞傳播能力。通過冷凍電鏡解析,發現其“S形”折疊構象是信號放大及跨細胞傳播的結構基礎。該研究為理解壞死相關炎癥、神經元損傷及神經退行性疾病中的信號放大機制提供了新視角,也為干預相關疾病提供了潛在靶點和策略。
05、靶點:CXCR4
應用:抗HIV病毒藥物的研發
來源:CXCR4 mediated recognition of HIV envelope spike and inhibition by CXCL12.Nat Commun,2025 Sep 30
圖源:10.1038/s41467-025-63815-2[5]
2025年9月30日,紀念斯隆-凱特琳癌癥中心Dinshaw Patel團隊和北京大學肖俊宇研究團隊在《Nature Communications》發表研究,揭示HIV病毒通過CXCR4入侵細胞及CXCL12天然阻斷的結構機制。研究利用冷凍電鏡解析了CXCR4在不同狀態下的高分辨率結構,發現其以四聚體形式存在,為HIV入侵提供了多個結合位點。HIV-2病毒的gp120蛋白V3環深入CXCR4結合口袋,而CXCL12的N端區域與該位點高度重疊,從而阻斷病毒結合。研究還分析了HIV V3環突變對共受體使用的影響,并探討了小分子及肽類抑制劑的作用機制,為新一代抗病毒藥物和疫苗研發提供了理論支持。
06、靶點:SLC7A11
應用:前列腺癌的研究與治療
來源:Induction of ferroptosis in prostate cancer by CCDC719-13 via TRIM21-mediated ubiquitination of SLC7A11.Cell Death Differ,2025 Sep 22
圖源:10.1038/s41418-025-01580-x[6]
南方醫科大學南方醫院程必盛/吳芃、中山大學孫逸仙紀念醫院黃海和哈佛大學王宗偉團隊在《Cell Death & Differentiation》發表研究,揭示環狀嵌合RNA CCDC719-13編碼的新型多肽CCDC7241aa誘導前列腺癌鐵死亡的機制。研究發現,CCDC719-13在前列腺癌中顯著下調,且與不良預后相關。CCDC7241aa可直接結合膜半胱氨酸轉運體SLC7A11,并招募E3連接酶TRIM21介導其K48鏈泛素化與蛋白酶體降解,抑制GSH/GPX4抗氧化體系,誘導脂質過氧化積累,增強鐵死亡敏感性,抑制前列腺癌進展和轉移。該研究為通過分子替代或多肽藥物重塑鐵死亡敏感性、精準治療前列腺癌提供了新思路和潛在靶點。
07、靶點:PIWIL1
應用:男性不育診療新靶點
來源:Male specific conserved LncRNA TSCL1 regulated target mRNA translation by interaction with PIWIL1.Cell Death Differ,2025 Sep 20
圖源:10.1038/s41418-025-01583-8[7]
南京醫科大學胡志斌/顧亞云團隊在《Cell Death & Differentiation》發表研究,揭示lncRNA TSCL1在男性不育中的“雙面”功能。研究發現TSCL1在小鼠精子細胞中高表達且序列保守,通過結合PIWIL1和HuR蛋白復合物調控靶mRNA翻譯,還能編碼53aa小肽維持線粒體鞘結構。TSCL1敲除小鼠雄性不育,精子運動能力下降,線粒體鞘結構紊亂。人類TSCL1與PIWIL1結合區的罕見變異顯著增加非梗阻性無精子癥風險。該研究首次將lncRNA–蛋白互作缺陷納入男性不育病因,為診療提供新靶點。
08、靶點:FBXO21
應用:為靶向NMNAT2治療神經損傷和神經退行性疾病提供了新靶點
來源:SCFFBXO21-mediated ubiquitination and degradation of NMNAT2 regulates axon survival in nerve injury.J Cell Biol,2025 Nov 03
圖源:10.1083/jcb.202501072[8]
中國科學院上海有機化學研究所生物與化學交叉研究中心方燕姍研究員團隊在《Journal of Cell Biology》發表研究,揭示FBXO21介導神經軸突存活關鍵蛋白NMNAT2的泛素化和降解,調控軸突退化的新機制。研究發現,FBXO21是神經元中NMNAT2泛素化的特異性F-box蛋白,通過SCFFBXO21復合物介導NMNAT2的降解。在小鼠背根神經節神經元中敲低Fbxo21可升高NMNAT2蛋白水平,延緩損傷引起的軸突退化。研究還發現,NMNAT2在神經元胞體和軸突中的降解速率相當,其快速耗竭主要因缺少胞體來源的新生蛋白。此外,NMNAT2的ISTID結構域中的K155位點泛素化是其不穩定性的分子基礎。Fbxo21敲除小鼠模型證實,敲除Fbxo21可延緩受損神經軸突的退化。該研究為靶向NMNAT2治療神經損傷和神經退行性疾病提供了新靶點和干預策略。
09
靶點:Smurf1
應用:解析TFEB調控網絡、探索其在腫瘤適應性過程中的治療價值
來源:Gal3-CaN-Smurf1 complex sequestrates FLCN-FNIPs to facilitate TFEB activation in response to endomembrane damage.Adv Sci (Weinh),2025 Oct
圖源:10.1002/advs.202413241[9]
北京理工大學生命學院董磊教授與夏琴副研究員團隊在《Advanced Science》發表研究,揭示細胞應激壓力下自噬調控與溶酶體穩態的新機制。研究發現,致癌蛋白Smurf1能感知溶酶體破損產生的應激信號,將其傳遞至mTOR,抑制其生長信號,激活自噬轉錄因子TFEB,促進受損溶酶體清除與新溶酶體生成。研究還揭示Gal3-CaN-Smurf1復合體與FLCN-FNIPs復合體協同調控TFEB定位與活性的分子機制。當溶酶體損傷時,Gal3-CaN-Smurf1復合體通過阻斷信號通路和分子修飾調控激活TFEB。此外,FLCN的K462位點與FNIP2的K466位點多聚泛素化是維持復合體穩定性的關鍵。該研究為解析TFEB調控網絡、探索其在腫瘤適應性過程中的治療價值提供了新視角。
10、靶點:PREX2
應用:結直腸癌免疫治療研究
來源:Unraveling the Role of PREX2 Mutations as a Biomarker for Immunotherapy Response in Colorectal Cancer.Cancer Biomark,2025 Sep
圖源:10.1177/18758592251380454[10]
允英醫療聯合海軍軍醫大學第二附屬醫院在《Cancer Biomarkers》發表研究,提出PREX2突變可作為結直腸癌免疫治療反應的潛在生物標志物。研究納入1764例胃腸腫瘤患者,發現結直腸癌中PREX2突變與TMB、MSI水平顯著相關,且突變型患者免疫相關通路激活增強,PD-L1及免疫檢查點分子表達顯著提高,免疫細胞浸潤增加,對西妥昔單抗和硼替佐米敏感性提升。而在胃癌中,PREX2突變對免疫微環境的影響不顯著。該研究為結直腸癌免疫治療精準患者分層提供了新依據。
11、靶點:TRAF5
應用:系統性紅斑狼瘡(SLE)治療的潛在靶點
來源:Rare TRAF5 coding variants in systemic lupus erythematosus patients aggravate pulmonary hypertension via endothelial dysfunction.The Innovation,4 September 2025
圖源:https://doi.org/10.1016/j.xinn.2025.101111[11]
北京協和醫院團隊在《The Innovation》發表研究,發現TRAF5基因變異是系統性紅斑狼瘡(SLE)合并肺動脈高壓(PAH)的關鍵致病因素。研究在238例SLE-PAH患者中鑒定出TRAF5編碼區罕見變異,這些變異導致內皮細胞功能障礙,加劇PAH。實驗顯示,TRAF5功能缺失會擾亂BMP信號通路、增強TGF-β相關通路及炎癥反應,導致肺動脈內皮細胞功能障礙。進一步研究發現,內皮特異性TRAF5過表達可減輕小鼠模型中的肺血管重構,緩解PAH。這一發現為SLE-PAH的診斷和治療提供了新的潛在靶點。
推薦產品
參考文獻
[1] Enhanced Protein Synthesis and Hippocampus-Dependent Memory via Inhibition of YTHDF2-Mediated m6A mRNA Degradation.Adv Sci (Weinh),2025 Sep 17
[2]OGFOD1 enables AML chemo- and nutrient stress resistance by regulating protein synthesis.Cell Metab,2025 Oct 07
[3]Multiscale Proteomic Modeling Reveals Protein Networks Driving Alzheimer's Disease Pathogenesis.Cell,2025 Oct 30
[4]Intercellular propagation of RIPK1/RIPK3 amyloid fibrils.Proc Natl Acad Sci U S A,2025 Sep 23
[5]CXCR4 mediated recognition of HIV envelope spike and inhibition by CXCL12.Nat Commun,2025 Sep 30
[6]Induction of ferroptosis in prostate cancer by CCDC719-13 via TRIM21-mediated ubiquitination of SLC7A11.Cell Death Differ,2025 Sep 22
[7]Male specific conserved LncRNA TSCL1 regulated target mRNA translation by interaction with PIWIL1.Cell Death Differ,2025 Sep 20
[8]SCFFBXO21-mediated ubiquitination and degradation of NMNAT2 regulates axon survival in nerve injury.J Cell Biol,2025 Nov 03
[9]Gal3-CaN-Smurf1 complex sequestrates FLCN-FNIPs to facilitate TFEB activation in response to endomembrane damage.Adv Sci (Weinh),2025 Oct
[10]Unraveling the Role of PREX2 Mutations as a Biomarker for Immunotherapy Response in Colorectal Cancer.Cancer Biomark,2025 Sep
[11]Rare TRAF5 coding variants in systemic lupus erythematosus patients aggravate pulmonary hypertension via endothelial dysfunction.The Innovation,4 September 2025
*免責聲明:華美生物內容團隊僅是分享和解讀公開研究論文及其發現,本文僅作信息交流,文中觀點不代表華美生物立場,請理解。






