【第59期】前沿靶點速遞:每周醫學研究精選
日期:2025-10-15 09:44:48
01、靶點:PARP1
應用:腫瘤治療
來源:NASP modulates histone turnover to drive PARP inhibitor resistance.Nature,2025 Sep
文章介紹了荷蘭癌癥研究所等機構的研究成果,揭示了PARP抑制劑(PARPi)耐藥的新機制。PARPi在腫瘤治療中通過抑制PARP活性和捕獲PARP1誘導癌細胞死亡,但耐藥問題限制了其療效。研究發現,組蛋白伴侶NASP在癌細胞中通過穩定釋放的H3-H4組蛋白,維持細胞在高復制壓力下的存活,缺失NASP會使細胞對PARPi敏感。NASP與INO80染色質重塑復合物及PARP1協同作用,確保組蛋白周轉,防止DNA損傷。這一發現為克服PARPi耐藥提供了新靶點,靶向NASP或相關機制有望成為新的治療策略。
02、靶點:ALDH16A1
應用:改善SMARCA4缺失型非小細胞肺癌的化療和免疫治療耐藥問題
來源:Targeting ALDH16A1 Mediated Thioredoxin Lysosomal Degradation to Enhance Ferroptosis Susceptibility in SMARCA4-Deficient NSCLC.Nat Commun,2025 Sep 02
03、靶點:MIF
應用:腫瘤治療
來源:Multiomics integration analysis identifies tumor cell-derived MIF as a therapeutic target and potentiates anti-PD-1 therapy in osteosarcoma.J Immunother Cancer,2025 Aug 22
04、靶點:RAD18
應用:抗病毒藥物研發及自身免疫性疾病治療
來源:E3 ligase RAD18 targets phosphorylated IRF3 to terminate IFNB transcription.Nat Immunol,2025 Sep
浙江大學陳瑋/韓偉課題組在《Nature Immunology》上發表研究,發現E3泛素連接酶RAD18可作為IRF3介導的IFNB1轉錄的“分子制動器”。RAD18能特異性結合IFNB啟動子上的磷酸化IRF3二聚體,通過促進其泛素化修飾,使其從DNA鏈上脫離,終止IRF3的轉錄激活功能。實驗表明,RAD18缺失會導致IRF3降解受阻,細胞產生更多I型干擾素,增強抗病毒能力。此外,RAD18在系統性紅斑狼瘡患者中表達水平較低,與IRF3磷酸化水平及IFNB1表達呈負相關。該研究為抗病毒藥物研發及自身免疫性疾病治療提供了新靶點。
05、靶點:HOMER3
應用:前列腺癌的免疫治療
來源:HOMER3 orchestrates SRC-YAP1 activity that promotes tumor cell growth and antagonizes anti-tumor immunotherapy in prostate cancer.Oncogene,2025 Oct
中山大學附屬第七醫院李鵬副研究員和龐俊教授團隊在《Oncogene》雜志上發表研究,揭示了HOMER3在前列腺癌中通過調控SRC-YAP1信號軸誘導免疫耐受的新機制。研究發現,HOMER3在前列腺癌中高表達,通過促進SRC激酶結合激活YAP1,維持其核定位和轉錄活性,驅動PD-L1表達,導致免疫逃逸。該團隊利用蛋白質互作質譜、免疫共沉淀、單細胞轉錄組測序等技術,證實HOMER3可作為蛋白支架,調節Hippo通路中YAP1的激活。臨床樣本分析顯示,HOMER3高表達與腫瘤進展正相關,且與CD8+ T細胞浸潤減少和PD-1+ T細胞增加相關。研究提出,聯合靶向HOMER3-SRC-YAP1信號軸和PD-1抑制劑有望改善前列腺癌的免疫治療效果。
06、靶點:TEAD1
應用:治療難治性中性粒細胞減少癥
來源:Tead1a initiates transcriptional priming through the TEAD1a/YAP-Notch1-Spi1/Cebpα axis to promote neutrophil fate.Adv Sci (Weinh),2025 Aug 28
廣州市第一人民醫院聯合瑞金醫院、中山一院團隊在《Advanced Science》上發表研究,揭示TEAD1通過TEAD1a/YAP-Notch1-Spi1/Cebpα軸促進中性粒細胞命運決定的新機制。研究利用斑馬魚模型,發現TEAD1a高表達可顯著促進造血干細胞擴增及中性粒細胞分化發育,而Tead1a基因敲低或敲除則導致中性粒細胞缺陷。機制研究顯示,TEAD1a在造血干細胞誕生時啟動轉錄預編程,調控中性粒細胞發育。該研究不僅發現了一個新的髓系譜系定型調控窗口期,還為治療難治性中性粒細胞減少癥提供了新的靶點和治療策略。
07、靶點:PLD4
應用:系統性紅斑狼瘡(SLE)的治療
來源:Loss-of-function mutations in PLD4 lead to systemic lupus erythematosus.Nature,2025 Sep 10
2025年9月10日,浙江大學良渚實驗室與東部戰區總醫院國家腎臟疾病臨床醫學研究中心合作,在《Nature》上發表研究,首次證實PLD4缺陷可導致系統性紅斑狼瘡(SLE)。研究團隊通過全外顯子組測序,在狼瘡性腎炎患者中發現PLD4基因雙等位基因突變,導致PLD4蛋白單鏈核酸外切酶活性降低,削弱其降解單鏈核酸的能力,進而異常激活TLR7/TLR9信號通路,觸發自身免疫反應。Pld4基因敲除小鼠表現出狼瘡樣表型,腎臟受累顯著。JAK抑制劑巴瑞替尼可緩解缺陷小鼠及患者細胞的自身免疫表型,為攜帶PLD4突變的SLE患者提供了潛在的精準治療策略。
08、靶點:MIF
應用:胰腺導管腺癌(PDAC)的治療
來源:Single-cell transcriptome analysis identifies MIF as a novel tumor-associated neutrophil marker for pancreatic ductal adenocarcinoma.NPJ Precis Oncol,2025 Aug 20
中山大學附屬第五醫院曾林涓團隊在《npj Precision Oncology》發表研究,揭示巨噬細胞遷移抑制因子(MIF)可作為胰腺導管腺癌(PDAC)中腫瘤相關中性粒細胞(TANs)的新型標志物。研究通過單細胞RNA測序和bulk RNA-seq數據,鑒定出七種中性粒細胞亞型,其中MIF+中性粒細胞被歸類為TANs。這些亞群在PDAC中具有臨床相關性和特定功能,MIF+ TANs通過激活ERK和AKT信號通路及上皮間質轉化(EMT)促進PDAC細胞增殖和遷移。該研究為PDAC治療提供了新靶點。
09、靶點:ASP
應用:糖尿病腎?。―KD)的治療
來源:Asprosin Aggravates Tubular Epithelial Cell Injury and Phenotypic Transformation via Mitochondrial Dynamics Disorder Mediated by Excessive Drp1 SUMOylation in Diabetic Nephropathy Mice.Adv Sci (Weinh),2025 Aug 27
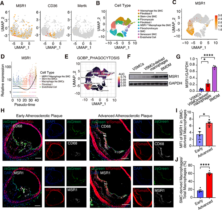
10、靶點:MSR1
應用:動脈粥樣硬化研究與治療
來源:An MSR1-Targeting Glycolipid Platform for Imaging the Changes of Phagocytic Macrophages in the Progression of Atherosclerotic Plaque.Advanced Functional Materials,29 August 2025
推薦產品
參考文獻
[1]NASP modulates histone turnover to drive PARP inhibitor resistance.Nature,2025 Sep
應用:腫瘤治療
來源:NASP modulates histone turnover to drive PARP inhibitor resistance.Nature,2025 Sep
圖源:10.1038/s41586-025-09414-z[1]
文章介紹了荷蘭癌癥研究所等機構的研究成果,揭示了PARP抑制劑(PARPi)耐藥的新機制。PARPi在腫瘤治療中通過抑制PARP活性和捕獲PARP1誘導癌細胞死亡,但耐藥問題限制了其療效。研究發現,組蛋白伴侶NASP在癌細胞中通過穩定釋放的H3-H4組蛋白,維持細胞在高復制壓力下的存活,缺失NASP會使細胞對PARPi敏感。NASP與INO80染色質重塑復合物及PARP1協同作用,確保組蛋白周轉,防止DNA損傷。這一發現為克服PARPi耐藥提供了新靶點,靶向NASP或相關機制有望成為新的治療策略。
02、靶點:ALDH16A1
應用:改善SMARCA4缺失型非小細胞肺癌的化療和免疫治療耐藥問題
來源:Targeting ALDH16A1 Mediated Thioredoxin Lysosomal Degradation to Enhance Ferroptosis Susceptibility in SMARCA4-Deficient NSCLC.Nat Commun,2025 Sep 02
圖源:10.1038/s41467-025-63687-6[2]
復旦大學附屬中山醫院詹成教授團隊在《Nature Communications》發表研究,揭示SMARCA4缺失型非小細胞肺癌對鐵死亡耐受的新機制。研究發現,SMARCA4通過結合ALDH16A1增強子調節其轉錄活性,ALDH16A1則通過促進硫氧還蛋白(TXN)的溶酶體內降解并封鎖其氧化還原活性位點,發揮鐵死亡調控作用。這一機制解釋了SMARCA4缺失型肺癌對鐵死亡耐受的原因。研究還發現,恢復ALDH16A1表達或抑制TXN可顯著增強該類型肺癌對免疫治療的反應性。該研究為改善SMARCA4缺失型非小細胞肺癌的化療和免疫治療耐藥問題提供了新的干預策略。03、靶點:MIF
應用:腫瘤治療
來源:Multiomics integration analysis identifies tumor cell-derived MIF as a therapeutic target and potentiates anti-PD-1 therapy in osteosarcoma.J Immunother Cancer,2025 Aug 22

圖源:10.1136/jitc-2024-011091[3]
中山大學附屬第一醫院謝顯彪教授團隊在《Journal for ImmunoTherapy of Cancer》上發表研究,發現巨噬細胞遷移抑制因子(MIF)是調控骨肉瘤免疫微環境的關鍵分子,靶向MIF可顯著增強抗PD-1療法療效。研究通過代謝組學分析發現骨肉瘤患者血清和腫瘤組織中乳酸水平顯著升高,且與不良預后相關。乳酸通過組蛋白H3K9乳酸化修飾上調MIF表達,MIF誘導巨噬細胞向抗炎表型極化,抑制其趨化功能,減少T細胞招募相關趨化因子產生,導致CD8+T細胞浸潤不足和功能受損,形成免疫抑制性微環境。體內外實驗表明,抑制MIF可逆轉巨噬細胞極化表型,增強T細胞功能,抑制腫瘤生長,且MIF抑制劑與抗PD-1抗體聯用表現出協同抗腫瘤效應,顯著提高小鼠模型的生存率。04、靶點:RAD18
應用:抗病毒藥物研發及自身免疫性疾病治療
來源:E3 ligase RAD18 targets phosphorylated IRF3 to terminate IFNB transcription.Nat Immunol,2025 Sep
圖源:10.1038/s41590-025-02256-x[4]
浙江大學陳瑋/韓偉課題組在《Nature Immunology》上發表研究,發現E3泛素連接酶RAD18可作為IRF3介導的IFNB1轉錄的“分子制動器”。RAD18能特異性結合IFNB啟動子上的磷酸化IRF3二聚體,通過促進其泛素化修飾,使其從DNA鏈上脫離,終止IRF3的轉錄激活功能。實驗表明,RAD18缺失會導致IRF3降解受阻,細胞產生更多I型干擾素,增強抗病毒能力。此外,RAD18在系統性紅斑狼瘡患者中表達水平較低,與IRF3磷酸化水平及IFNB1表達呈負相關。該研究為抗病毒藥物研發及自身免疫性疾病治療提供了新靶點。
05、靶點:HOMER3
應用:前列腺癌的免疫治療
來源:HOMER3 orchestrates SRC-YAP1 activity that promotes tumor cell growth and antagonizes anti-tumor immunotherapy in prostate cancer.Oncogene,2025 Oct
圖源:10.1038/s41388-025-03548-0[5]
中山大學附屬第七醫院李鵬副研究員和龐俊教授團隊在《Oncogene》雜志上發表研究,揭示了HOMER3在前列腺癌中通過調控SRC-YAP1信號軸誘導免疫耐受的新機制。研究發現,HOMER3在前列腺癌中高表達,通過促進SRC激酶結合激活YAP1,維持其核定位和轉錄活性,驅動PD-L1表達,導致免疫逃逸。該團隊利用蛋白質互作質譜、免疫共沉淀、單細胞轉錄組測序等技術,證實HOMER3可作為蛋白支架,調節Hippo通路中YAP1的激活。臨床樣本分析顯示,HOMER3高表達與腫瘤進展正相關,且與CD8+ T細胞浸潤減少和PD-1+ T細胞增加相關。研究提出,聯合靶向HOMER3-SRC-YAP1信號軸和PD-1抑制劑有望改善前列腺癌的免疫治療效果。
06、靶點:TEAD1
應用:治療難治性中性粒細胞減少癥
來源:Tead1a initiates transcriptional priming through the TEAD1a/YAP-Notch1-Spi1/Cebpα axis to promote neutrophil fate.Adv Sci (Weinh),2025 Aug 28
圖源:10.1002/advs.202505441[6]
廣州市第一人民醫院聯合瑞金醫院、中山一院團隊在《Advanced Science》上發表研究,揭示TEAD1通過TEAD1a/YAP-Notch1-Spi1/Cebpα軸促進中性粒細胞命運決定的新機制。研究利用斑馬魚模型,發現TEAD1a高表達可顯著促進造血干細胞擴增及中性粒細胞分化發育,而Tead1a基因敲低或敲除則導致中性粒細胞缺陷。機制研究顯示,TEAD1a在造血干細胞誕生時啟動轉錄預編程,調控中性粒細胞發育。該研究不僅發現了一個新的髓系譜系定型調控窗口期,還為治療難治性中性粒細胞減少癥提供了新的靶點和治療策略。
07、靶點:PLD4
應用:系統性紅斑狼瘡(SLE)的治療
來源:Loss-of-function mutations in PLD4 lead to systemic lupus erythematosus.Nature,2025 Sep 10
圖源:10.1038/s41586-025-09513-x[7]
2025年9月10日,浙江大學良渚實驗室與東部戰區總醫院國家腎臟疾病臨床醫學研究中心合作,在《Nature》上發表研究,首次證實PLD4缺陷可導致系統性紅斑狼瘡(SLE)。研究團隊通過全外顯子組測序,在狼瘡性腎炎患者中發現PLD4基因雙等位基因突變,導致PLD4蛋白單鏈核酸外切酶活性降低,削弱其降解單鏈核酸的能力,進而異常激活TLR7/TLR9信號通路,觸發自身免疫反應。Pld4基因敲除小鼠表現出狼瘡樣表型,腎臟受累顯著。JAK抑制劑巴瑞替尼可緩解缺陷小鼠及患者細胞的自身免疫表型,為攜帶PLD4突變的SLE患者提供了潛在的精準治療策略。
08、靶點:MIF
應用:胰腺導管腺癌(PDAC)的治療
來源:Single-cell transcriptome analysis identifies MIF as a novel tumor-associated neutrophil marker for pancreatic ductal adenocarcinoma.NPJ Precis Oncol,2025 Aug 20
圖源:10.1038/s41698-025-01085-3[8]
中山大學附屬第五醫院曾林涓團隊在《npj Precision Oncology》發表研究,揭示巨噬細胞遷移抑制因子(MIF)可作為胰腺導管腺癌(PDAC)中腫瘤相關中性粒細胞(TANs)的新型標志物。研究通過單細胞RNA測序和bulk RNA-seq數據,鑒定出七種中性粒細胞亞型,其中MIF+中性粒細胞被歸類為TANs。這些亞群在PDAC中具有臨床相關性和特定功能,MIF+ TANs通過激活ERK和AKT信號通路及上皮間質轉化(EMT)促進PDAC細胞增殖和遷移。該研究為PDAC治療提供了新靶點。
09、靶點:ASP
應用:糖尿病腎?。―KD)的治療
來源:Asprosin Aggravates Tubular Epithelial Cell Injury and Phenotypic Transformation via Mitochondrial Dynamics Disorder Mediated by Excessive Drp1 SUMOylation in Diabetic Nephropathy Mice.Adv Sci (Weinh),2025 Aug 27

圖源:10.1002/advs.202503259[9]
南昌大學藥學院黃起壬教授團隊在《Advanced Science》上發表研究,揭示脂肪因子Asprosin(ASP)在糖尿病腎?。―KD)中的作用機制。研究發現,ASP水平與腎功能指標呈正相關,且主要聚集于腎臟近端小管區域。ASP可加重DKD小鼠的糖脂代謝紊亂和腎小管上皮細胞(TEC)損傷,促進TEC表型轉化。機制研究表明,ASP通過PIAS1和SENP1介導Drp1的過度SUMO1化修飾,擾亂線粒體動力學穩態,加劇TEC損傷。脂肪組織特異性ASP缺陷小鼠(ASP-/-)和ASP中和抗體干預均能顯著減輕TEC損傷和表型轉化。該研究表明ASP有望成為DKD早期診斷的生物標志物和治療靶點。10、靶點:MSR1
應用:動脈粥樣硬化研究與治療
來源:An MSR1-Targeting Glycolipid Platform for Imaging the Changes of Phagocytic Macrophages in the Progression of Atherosclerotic Plaque.Advanced Functional Materials,29 August 2025
圖源:https://doi.org/10.1002/adfm.202516172[10]
同濟大學彭文輝教授課題組聯合復旦大學陳國頌教授課題組開發了針對動脈粥樣硬化斑塊內巨噬細胞清道夫受體1(MSR1)的靶向糖脂平臺SFGL,結合血管平滑肌細胞示蹤小鼠,實現了對動脈粥樣硬化斑塊中吞噬性巨噬細胞來源變化的動態示蹤與多模態成像評估。該平臺通過自組裝形成粒徑約6 nm的球狀粒子,可結合熒光分子和納米粒子,實現近紅外、光聲及微計算機斷層掃描雙模態成像,具備良好靶向性、生物相容性和功能可拓展性。在體內模型中,SFGL特異性聚集于斑塊區域,能準確區分不同來源巨噬細胞并反映其比例變化,且可增強斑塊區域CT信號,為動脈粥樣硬化的早期診斷與風險評估提供了新工具。推薦產品
| 靶點 | 重組蛋白 | 貨號 |
| ALDH16A1 | Recombinant Bovine Aldehyde dehydrogenase family 16 member A1 (ALDH16A1), partial | CSB-YP001563BO |
| ASIP | Recombinant Human Agouti-signaling protein (ASIP) | CSB-EP002212HU |
| HOMER3 | Recombinant Human Homer protein homolog 3 (HOMER3) | CSB-MP878880HU |
| MIF | Recombinant Human Macrophage migration inhibitory factor (MIF) (Active) | CSB-MP013826HU |
| MSR1 | Recombinant Human Macrophage scavenger receptor types I and II (MSR1), partial | CSB-YP015050HU1 |
| PARP1 | Recombinant Human Poly [ADP-ribose] polymerase 1 (PARP1) | CSB-MP017457HU(A4) |
| PLD4 | Recombinant Human 5'-3' exonuclease PLD4 (PLD4), partial | CSB-EP839298HU |
| RAD18 | Recombinant Human E3 ubiquitin-protein ligase RAD18 (RAD18) | CSB-EP889102HU |
| TEAD1 | Recombinant Human Transcriptional enhancer factor TEF-1 (TEAD1) | CSB-MP023363HU |
參考文獻
[1]NASP modulates histone turnover to drive PARP inhibitor resistance.Nature,2025 Sep
[2]Targeting ALDH16A1 Mediated Thioredoxin Lysosomal Degradation to Enhance Ferroptosis Susceptibility in SMARCA4-Deficient NSCLC.Nat Commun,2025 Sep 02
[3]Multiomics integration analysis identifies tumor cell-derived MIF as a therapeutic target and potentiates anti-PD-1 therapy in osteosarcoma.J Immunother Cancer,2025 Aug 22
[4]E3 ligase RAD18 targets phosphorylated IRF3 to terminate IFNB transcription.Nat Immunol,2025 Sep
[5]HOMER3 orchestrates SRC-YAP1 activity that promotes tumor cell growth and antagonizes anti-tumor immunotherapy in prostate cancer.Oncogene,2025 Oct
[6]Tead1a initiates transcriptional priming through the TEAD1a/YAP-Notch1-Spi1/Cebpα axis to promote neutrophil fate.Adv Sci (Weinh),2025 Aug 28
[7]Loss-of-function mutations in PLD4 lead to systemic lupus erythematosus.Nature,2025 Sep 10
[8]Single-cell transcriptome analysis identifies MIF as a novel tumor-associated neutrophil marker for pancreatic ductal adenocarcinoma.NPJ Precis Oncol,2025 Aug 20
[9]Asprosin Aggravates Tubular Epithelial Cell Injury and Phenotypic Transformation via Mitochondrial Dynamics Disorder Mediated by [10]Excessive Drp1 SUMOylation in Diabetic Nephropathy Mice.Adv Sci (Weinh),2025 Aug 27 An MSR1-Targeting Glycolipid Platform for Imaging the Changes of Phagocytic Macrophages in the Progression of Atherosclerotic Plaque.Advanced Functional Materials,29 August 2025
*免責聲明:華美生物內容團隊僅是分享和解讀公開研究論文及其發現,本文僅作信息交流,文中觀點不代表華美生物立場,請理解。






