【第54期】前沿靶點速遞:每周醫學研究精選
日期:2025-09-02 17:04:47

01.靶點 ALKBH1
應用:急性髓性白血病(AML)的治療
來源:ALKBH1 drives tumorigenesis and drug resistance via tRNA decoding reprogrammingand codon?biasedtranslation.Cancer Discov,2025 Aug 04
圖源:10.1158/2159-8290.CD-24-1043[1]
陳建軍、鄧曉嵐、何川和沈超團隊在《Cancer Discovery》發表研究,揭示ALKBH1通過重塑tRNA修飾和偏好密碼子翻譯,驅動急性髓性白血病(AML)發生及耐藥的機制。研究發現,ALKBH1在AML中高表達,尤其在白血病干細胞中。ALKBH1將tRNA上的m5C轉化為f5C,擴展其解碼范圍,優先翻譯含偏好密碼子的mRNA。ALKBH1缺失導致翻譯效率下降,抑制相關基因表達。研究提出“表觀遺傳翻譯組學”概念,即通過調控RNA修飾影響密碼子解碼,快速調整蛋白翻譯。靶向ALKBH1聯合BCL2抑制劑venetoclax顯著提高白血病細胞對藥物的敏感性,為AML治療提供新策略。
02.靶點 POSH/SH3RF1
應用:自閉癥譜系障礙的研究與治療
來源:POSH undergoes phase separation and co-condensation with SHANK2/3 to regulate spine development.Protein& Cell,04 August 2025
圖源:https://doi.org/10.1093/procel/pwaf066[2]
中科院遺傳與發育生物學研究所許執恒課題組在《Protein & Cell》發表研究,揭示了自閉癥相關蛋白POSH和SHANK2/3通過相分離調控突觸發育的新機制。研究發現,POSH蛋白能夠發生液 - 液相分離,并將SHANK2/3蛋白募集到共同凝集物中。POSH的天然無序區中的脯氨酸富集基序(PRMs)與串聯SH3結構域的協同作用是驅動其相分離的核心。POSH與SHANK2/3的互作區也包含PRMs,使其能夠被精準招募到POSH凝集物中。在Posh基因缺失的海馬神經元中,回補能正常相分離的POSH可以恢復SHANK2/3蛋白在突觸后的定位、樹突棘密度及形態,而破壞POSH相分離能力的突變體則無效。這一研究不僅揭示了蛋白相分離在突觸發育中的調控機制,還為自閉癥譜系障礙的病理機制及治療提供了新見解。
03.靶點 IRF7
應用:抗NMDAR腦炎的研究與治療
來源:IRF7 in peripheral monocytes drives BBB disruption in anti-NMDAR encephalitis.Brain Behav Immun,2025 Jul 28
圖源:10.1016/j.bbi.2025.07.026[3]
中山大學附屬第三醫院腦病團隊在《Brain, Behavior, and Immunity》發表研究,揭示抗NMDAR腦炎中血腦屏障(BBB)破壞的新機制。研究發現,抗NMDAR腦炎患者血腦屏障破壞程度與外周單核細胞數量呈正比,且單核細胞中IRF7基因表達顯著升高。通過構建抗NMDAR腦炎小鼠模型,研究團隊發現IRF7敲除小鼠不僅抗NMDAR抗體產生減少,行為學也得到改善,且血腦屏障相關蛋白Claudin-5表達增加,破壞指標顯著緩解。體外實驗進一步表明,IRF7可能通過調控Tmp1/Mmp8/IL1b等基因表達影響血腦屏障完整性。該研究首次闡明了單核細胞IRF7通路在抗NMDAR腦炎中的作用機制,為開發精準診斷和新型治療策略提供了理論基礎。
04.靶點 HK2
應用:單純皰疹病毒性角膜炎(HSK)治療的新靶點
來源:Hexokinase-2 as a Therapeutic Target: Alleviating Herpes Simplex Keratitis Through Metabolic Reprogramming.Adv Sci (Weinh),2025 Jun 20
圖源:10.1002/advs.202503690[4]
廣州醫科大學附屬眼視光醫院陳蔚教授團隊聯合中國科學院杭州醫學研究所羅雨虹研究員在《Advanced Science》發表研究,揭示了單純皰疹病毒性角膜炎(HSK)的新代謝機制。研究發現,HSV-1病毒感染角膜后,會誘導角膜細胞發生類似癌癥Warburg效應的代謝重編程,增強有氧糖酵解以支持病毒復制。研究首次證實,靶向糖酵解關鍵酶己糖激酶2(HK2)可有效抑制HSV-1復制,并促進受損角膜愈合。實驗中,HK2抑制劑氯尼達明顯著降低了病毒滴度,減少了角膜潰瘍面積,提高了角膜透明度。這一發現為HSK的治療提供了新靶點,有望成為傳統抗病毒藥物的有力補充,降低由HSV引發的失明風險。
05.靶點 OFD1
應用:胰腺癌治療的新靶點
來源:OFD1 inhibition induces BRCAness to create a therapeutic vulnerability to PARP inhibition in pancreatic cancer.Nat Commun,2025 Aug 05
圖源:10.1038/s41467-025-62295-8[5]
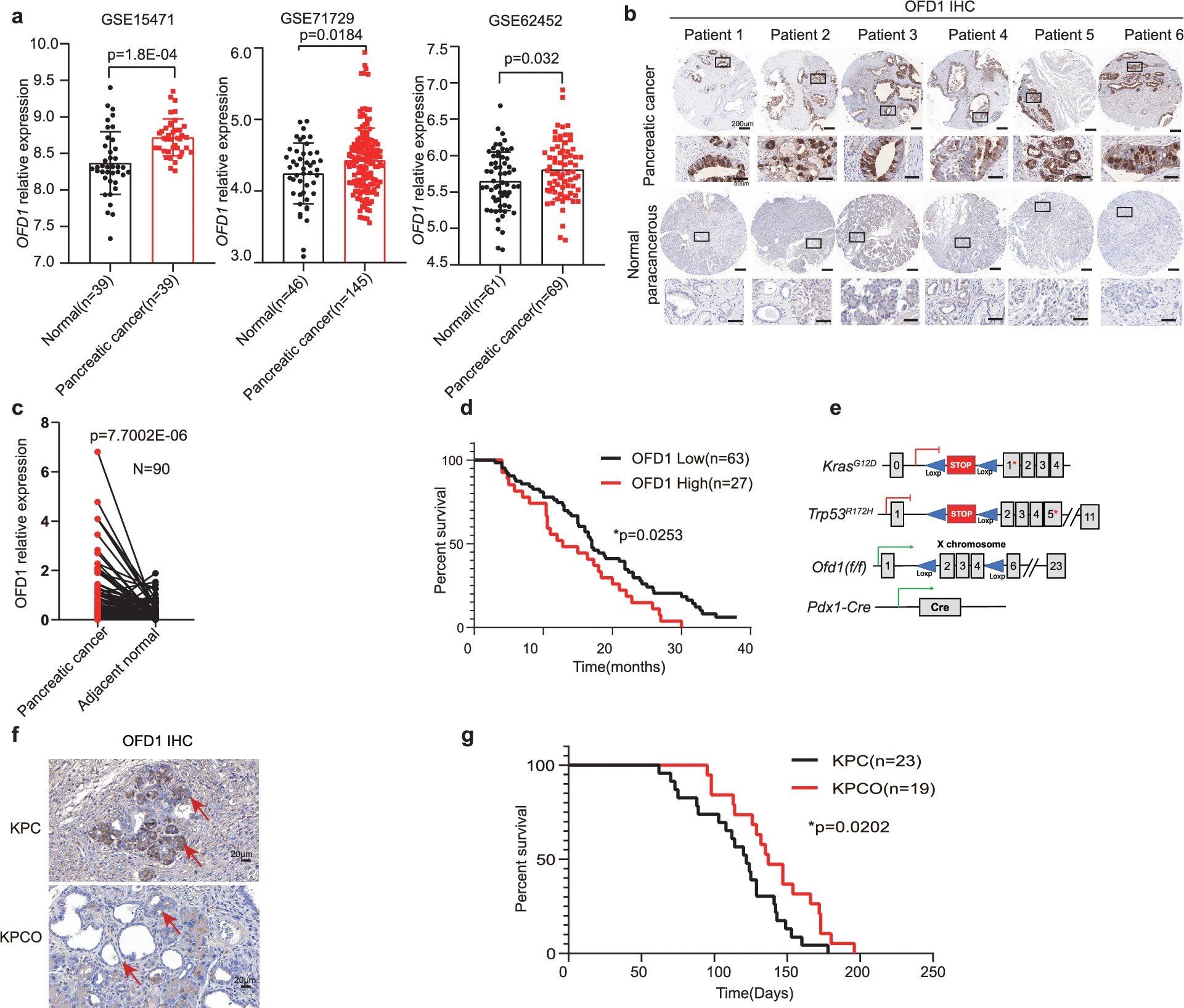
上海交通大學鐘清、湯在明團隊與沈柏用課題組合作在《Nature Communications》發表研究,揭示中心體蛋白OFD1可誘導胰腺癌的“BRCAness”表型,增強其對PARP抑制劑的敏感性。研究發現,OFD1在胰腺癌組織中高表達,與E2F4相互作用,抑制DREAM復合體形成,維持BRCA1基因的正常轉錄。抑制OFD1表達或破壞其與E2F4的相互作用,可降低BRCA1蛋白水平,導致同源重組修復缺陷,從而增強細胞對PARP抑制劑的敏感性。體內實驗表明,OFD1敲低聯合PARP抑制劑可顯著抑制腫瘤生長并延長生存期。該研究為胰腺癌治療提供了新的靶向策略,有望拓展PARP抑制劑的應用范圍。
06.靶點 SIRT6
應用:糖尿病血管并發癥治療的新靶點
來源:Translocation of SIRT6 promotes glycolysis reprogramming to exacerbate diabetic angiopathy.Redox Biol,2025 Sep
圖源:10.1016/j.redox.2025.103736[6]
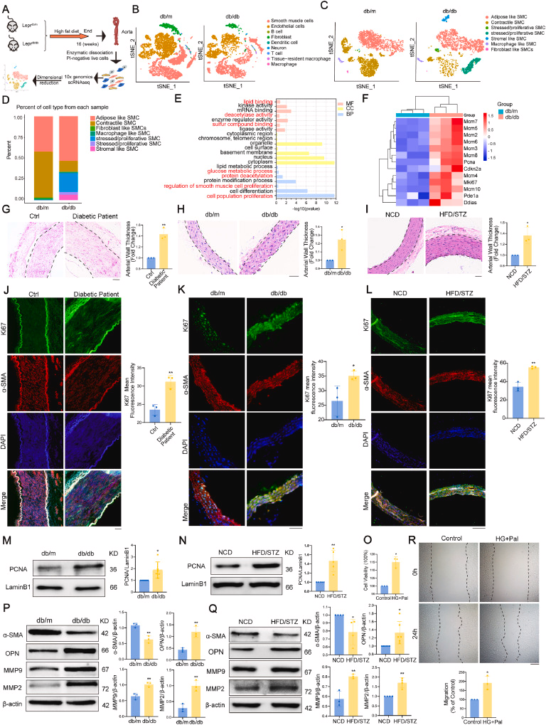
哈爾濱醫科大學團隊在《Redox Biology》發表研究,揭示SIRT6轉位促進糖尿病血管病變的機制。研究發現,高糖高脂環境下,血管平滑肌細胞(VSMC)中的SIRT6從細胞核轉位至胞質,與糖酵解關鍵酶ENO3相互作用并去乙酰化,增強其活性,觸發糖酵解重編程,加劇糖尿病血管病變。外源性硫化氫(H?S)可通過誘導SIRT6第141位半胱氨酸的S - 硫巰基化修飾,阻斷SIRT6 - ENO3相互作用,抑制病理性糖酵解,減輕VSMC功能障礙。該研究為糖尿病血管并發癥的治療提供了新的靶點和理論依據。
07.靶點 ELAPOR1
應用:男性不育癥的研究
來源:ELAPOR1 is a copper-dependent tethering factor driving proacrosomal vesicle fusion during acrosome biogenesis.Proc Natl Acad Sci U S A,2025 Aug 05
圖源:10.1073/pnas.2501302122[7]
北京生命科學研究所王鳳超實驗室與鄭三多實驗室合作在《PNAS》發表研究,揭示ELAPOR1作為銅離子依賴的新型膜拴系因子,驅動頂體前體囊泡(PAVs)融合形成精子頂體的分子機制。研究發現,ELAPOR1在睪丸中高表達,其敲除導致雄性小鼠不育,精子呈現頭部異常和頂體缺失等表型。電鏡分析顯示,ELAPOR1通過“頭對頭”的同源相互作用形成四聚體,依賴銅離子介導PAVs融合。此外,ELAPOR1還與SNARE蛋白STX12相互作用,協同調控膜融合過程。該研究不僅揭示了精子頂體形成的分子機制,還為男性不育癥的研究提供了重要線索。
08.靶點 hMTR4/MTREX
應用:潛在抗癌靶點
來源:hMTR4 promotes p53 protein degradation and tumor growth by accelerating rRNA processing and regulating the RPL5-MDM2 axis.Cell Death Differ,2025 Jul 13
圖源:10.1038/s41418-025-01541-4[8]
中山大學莊詩美團隊在《Cell Death and Differentiation》發表研究,揭示RNA外切體輔因子hMTR4通過調控RPL5-MDM2-p53信號軸促進腫瘤生長。研究發現,hMTR4通過增強rRNA加工,增加成熟5.8S rRNA與核糖體蛋白RPL5的結合,將RPL5扣留在核仁,減少其與MDM2的互作,從而促進MDM2對p53的泛素化降解,抑制p53功能,進而促進癌細胞增殖和腫瘤生長。小鼠移植瘤實驗表明,沉默hMTR4可抑制腫瘤生長,提示其為潛在抗癌靶點。臨床樣本分析顯示,hMTR4在多種癌癥中高表達,且與RPL5表達水平呈正相關,其高表達與腫瘤復發顯著相關。
09.靶點 BBOX1
應用:轉移性腎癌和乳腺癌的靶向治療
來源:BBOX1 is a Metabolic Checkpoint that Mediates Metastatic Cancer Cell Evasion from Immunosurveillance by Natural Killer Cells.Cancer Res,2025 Jul 31
圖源:10.1158/0008-5472.CAN-24-4547[9]
中國科學技術大學張傳杰團隊在《Cancer Research》上發表研究,鑒定BBOX1為轉移性癌的代謝免疫檢查點。研究通過代謝文庫篩選和高通量測序,發現BBOX1在轉移性腎癌和乳腺癌細胞中高表達,其負責催化肉堿生物合成,影響能量代謝。BBOX1陽性癌細胞通過分泌肉堿,擾亂NK細胞的RhoA信號通路,抑制免疫突觸形成,實現免疫逃逸。實驗表明,BBOX1抑制劑可顯著遏制腎癌和乳腺癌的肺轉移,并增強NK細胞療法效果。該研究為轉移性癌癥的靶向治療和免疫干預提供了新思路。
10.靶點 SLFN14
應用:SLFN14抗病毒機制的研究
來源:Human Schlafen 14 Cleavage of Short Double-stranded RNAs underpins its Antiviral Activity.Adv Sci (Weinh),2025 Jul 11
圖源:10.1002/advs.202501727[10]
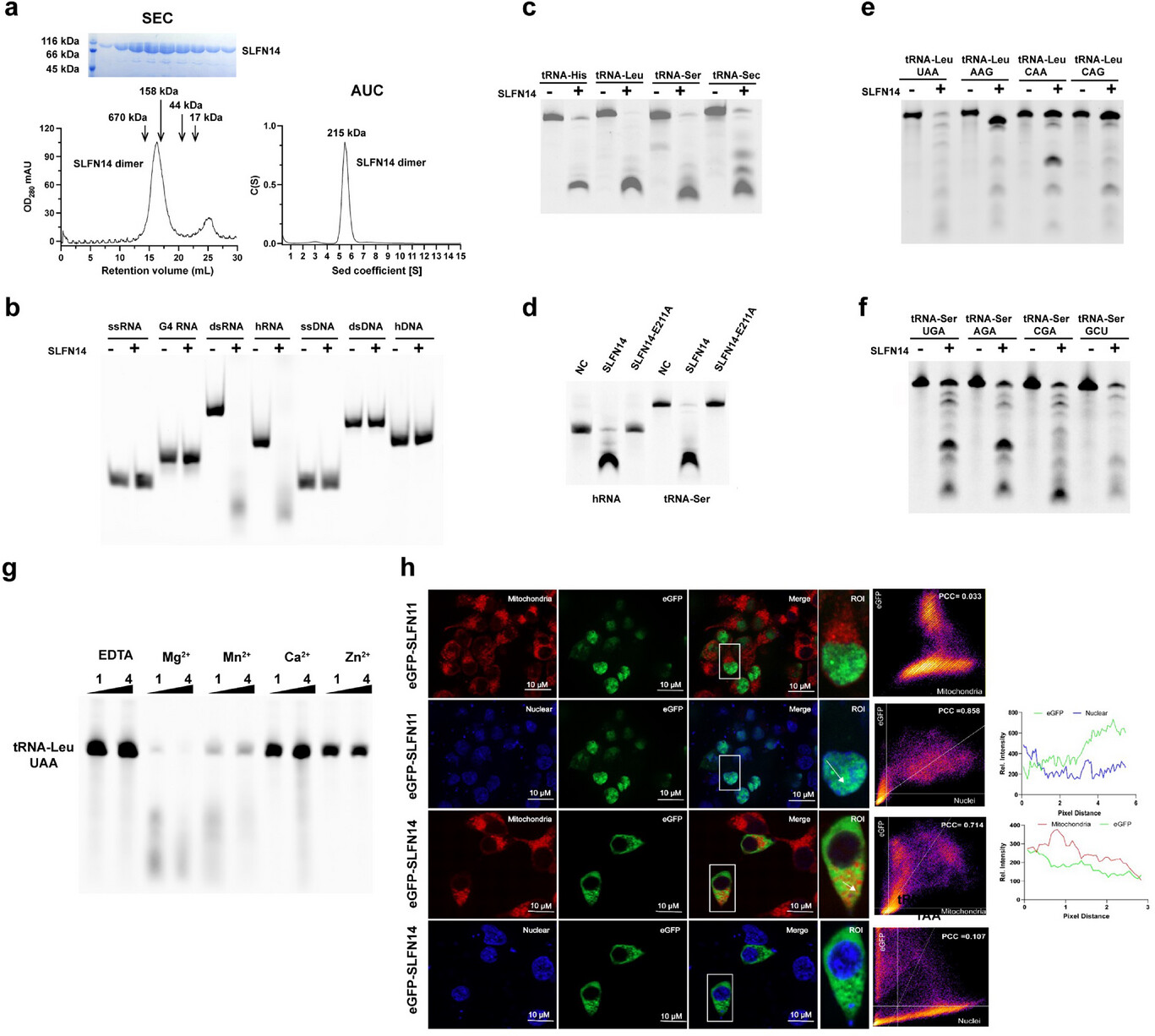
中國醫學科學院病原生物學研究所崔勝、郝煒與中科院物理所孫大鵬、王玉梅合作,在《Advanced Science》上發表了題為“Human Schlafen 14 Cleavage of Short Double-stranded RNAs underpins its Antiviral Activity”的研究論文。研究發現,SLFN14蛋白能特異性識別并切割RNA雙鏈區域,如發夾結構RNA的stem區域,以環形二聚體形式存在,其底物口袋中關鍵氨基酸位點與血小板減少癥相關突變位點吻合。SLFN14通過切割病毒偏好密碼子tRNA及抑制病毒程序性移碼,抑制HIV-1復制。該研究揭示了SLFN14的抗病毒機制,為理解slfn家族基因功能及干擾素激活基因的抗病毒機制提供了重要依據。
推薦產品
| 靶點 | 重組蛋白 | 貨號 |
| ALKBH1 | Recombinant Human Nucleic acid dioxygenase ALKBH1 (ALKBH1) | CSB-MP614439HU |
| BBOX1 | Recombinant Human Gamma-butyrobetaine dioxygenase (BBOX1) | CSB-EP530450HU |
| ELAPOR1 | Recombinant Human Endosome/lysosome-associated apoptosis and autophagy regulator 1(ELAPOR1), partial | CSB-YP764944HU |
| HK2 | Recombinant Human Hexokinase-2 (HK2), partial | CSB-MP010469HU |
| IRF7 | Recombinant Human Interferon regulatory factor 7 (IRF7) | CSB-EP011822HU |
| MTREX | Recombinant Human Superkiller viralicidic activity 2-like 2 (SKIV2L2), partial | CSB-MP021359HU |
| OFD1 | Recombinant Human Oral-facial-digital syndrome 1 protein (OFD1), partial | CSB-MP016289HU |
| SH3RF1 | Recombinant Human E3 ubiquitin-protein ligase SH3RF1 (SH3RF1), partial | CSB-MP773800HU |
| SIRT6 | Recombinant Human NAD-dependent protein deacetylase sirtuin-6 (SIRT6) | CSB-EP854057HU |
| SLFN14 | Recombinant Human Schlafen family member 14 (SLFN14), partial | CSB-YP021764HU |
參考文獻
[1]ALKBH1 drives tumorigenesis and drug resistance via tRNA decoding reprogrammingand codon?biasedtranslation.Cancer Discov,2025 Aug 04
[2]POSH undergoes phase separation and co-condensation with SHANK2/3 to regulate spine development.Protein& Cell,04 August 2025
[3]IRF7 in peripheral monocytes drives BBB disruption in anti-NMDAR encephalitis.Brain Behav Immun,2025 Jul 28
[4]Hexokinase-2 as a Therapeutic Target: Alleviating Herpes Simplex Keratitis Through Metabolic Reprogramming.Adv Sci (Weinh),2025 Jun 20
[5]OFD1 inhibition induces BRCAness to create a therapeutic vulnerability to PARP inhibition in pancreatic cancer.Nat Commun,2025 Aug 05
[6]Translocation of SIRT6 promotes glycolysis reprogramming to exacerbate diabetic angiopathy.Redox Biol,2025 Sep
[7]ELAPOR1 is a copper-dependent tethering factor driving proacrosomal vesicle fusion during acrosome biogenesis.Proc Natl Acad Sci U S A,2025 Aug 05
[8]hMTR4 promotes p53 protein degradation and tumor growth by accelerating rRNA processing and regulating the RPL5-MDM2 axis.Cell Death Differ,2025 Jul 13
[9]BBOX1 is a Metabolic Checkpoint that Mediates Metastatic Cancer Cell Evasion from Immunosurveillance by Natural Killer Cells.Cancer Res,2025 Jul 31
[10]Human Schlafen 14 Cleavage of Short Double-stranded RNAs underpins its Antiviral Activity.Adv Sci (Weinh),2025 Jul 11
*免責聲明:華美生物內容團隊僅是分享和解讀公開研究論文及其發現,本文僅作信息交流,文中觀點不代表華美生物立場,請理解。






