【第50期】前沿靶點速遞:每周醫學研究精選
日期:2025-08-05 13:54:22

01.靶點 PHOSPHO1
應用:AMD(年齡相關性黃斑變性)治療
來源:PHOSPHO1 suppresses ferroptosis in retinal pigment epithelial cells by reducing the levels of phosphatidylethanolamine molecular species.Adv Sci (Weinh),2025 Jul
圖源:10.1002/advs.202505359[1]
同濟大學團隊發現,酶PHOSPHO1高表達可水解磷酸乙醇胺,減少視網膜色素上皮細胞(RPE)中磷脂酰乙醇胺(PE)合成,降低脂質過氧化物生成,并抑制自噬與鐵自噬,減少游離鐵離子,從而抑制鐵死亡。動物實驗證實,過表達PHOSPHO1能減輕RPE鐵死亡及視網膜損傷,為AMD治療提供新靶點。
02.靶點 FTH1
應用:腎纖維化治療
來源:Suppressing ferroptosis via modulating FTH1 by silybin for ttreatment of renal fibrosis.Phytomedicine,2025 Jun 19
圖源:10.1016/j.phymed.2025.156937[2]
該文章介紹了水飛薊賓在腎纖維化治療中的新機制。研究發現,水飛薊賓通過穩定鐵蛋白重鏈1(FTH1)抑制鐵死亡,顯著減輕腎纖維化,降低血清肌酐和血尿素氮水平,改善腎功能。它還能抑制炎癥因子,減少細胞外基質沉積,改善TGF-β誘導的纖維化,并恢復腎臟氧化還原平衡。FTH1是水飛薊賓的關鍵靶點,其過表達對腎纖維化有保護作用。該研究為腎纖維化治療提供了新思路,但其臨床應用前景及安全性仍需進一步評估。
03.靶點 SCN2A
應用:孤獨癥的治療
來源:Selective loss of Scn2a in ventral tegmental area dopaminergic neurons leads to dopamine system hypofunction and autistic-like behaviors.Neuron,2025 Jul 07
圖源:10.1016/j.neuron.2025.06.003[3]
復旦大學舒友生團隊在《Neuron》期刊發表研究,揭示孤獨癥高風險基因SCN2A的致病機制。SCN2A編碼的NaV1.2鈉通道在腹側被蓋區(VTA)多巴胺神經元中高度表達,其缺失會降低神經元興奮性和多巴胺釋放水平,導致小鼠出現孤獨癥樣行為,如社交障礙和重復行為。研究發現,左旋多巴可顯著改善這些行為,表明多巴胺系統功能障礙是SCN2A功能缺失導致孤獨癥的關鍵病理機制,為臨床干預提供了新策略。
04.靶點 BACE1
應用:肺癌腦轉移治療
來源:A genome-wide in vivo CRISPR activation screen identifies BACE1 as a therapeutic vulnerability of lung cancer brain metastasis.Sci Transl Med,2025 Jul 02
圖源:10.1126/scitranslmed.adu2459[4]
一項發表于《Science Translational Medicine》的研究發現,與阿爾茲海默病相關的蛋白BACE1是肺癌腦轉移的關鍵因素。BACE1通過調控EGFR信號通路增強肺癌細胞侵襲大腦的能力。研究人員利用CRISPR激活篩選技術,發現激活BACE1基因顯著增強肺癌細胞的腦轉移能力。實驗中,BACE1抑制劑Verubecestat可減少小鼠腦部腫瘤數量和體積,延長生存期。這一發現為肺癌腦轉移治療提供了新思路,有望通過“老藥新用”改善患者預后。
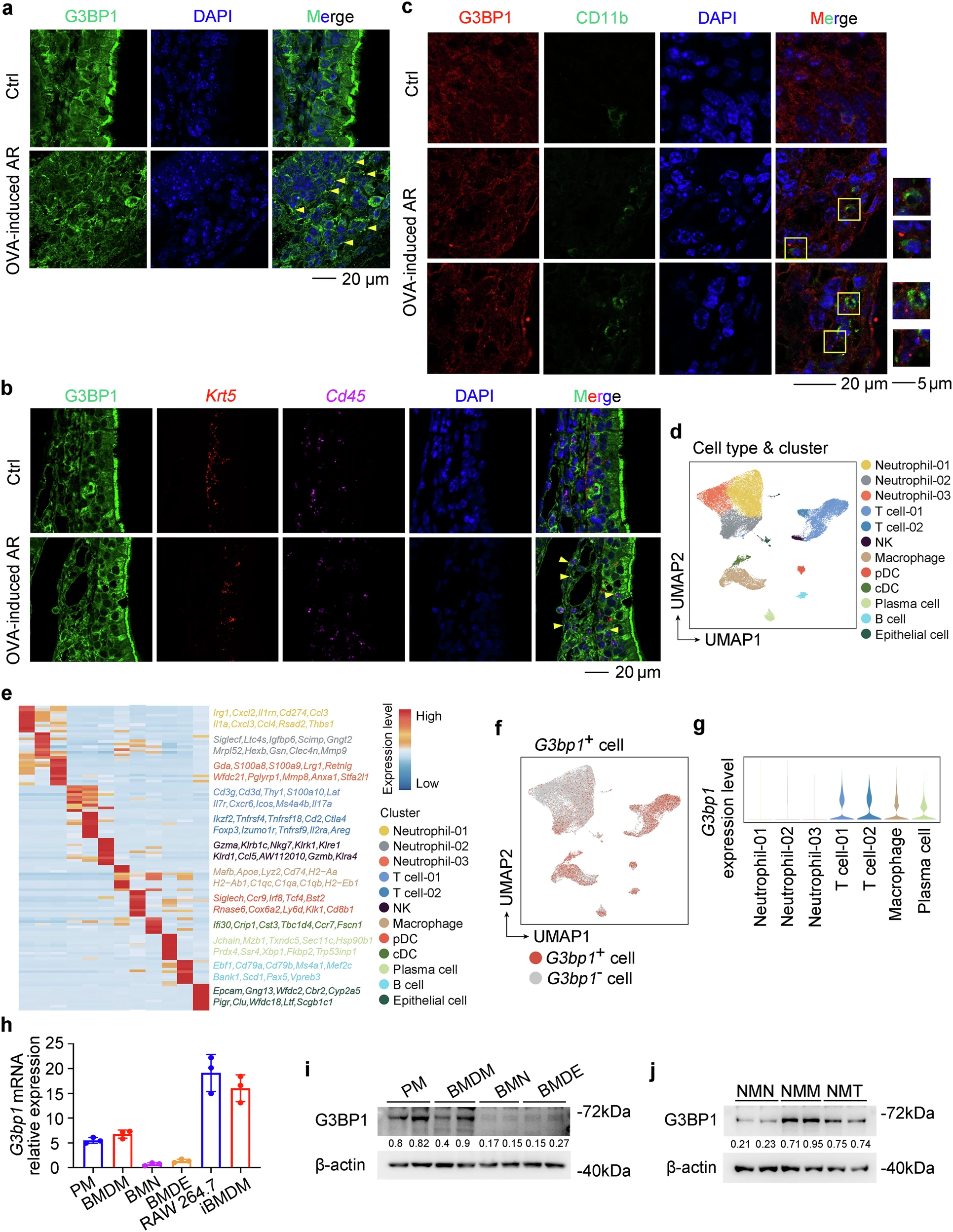
05.靶點 G3BP1
應用:過敏性鼻炎的治療
來源:Stress granule assembly impairs macrophage efferocytosis to aggravate allergic rhinitis in mice.Nat Commun,2025 Jul 01

圖源:10.1038/s41467-025-60920-0[5]
中國人民解放軍海軍軍醫大學侯晉教授課題組在《Nature Communications》發表研究,發現應激顆粒(SGs)在過敏性鼻炎(AR)小鼠和患者的巨噬細胞中異常組裝,抑制巨噬細胞的胞葬功能,導致炎癥消退障礙。研究通過免疫熒光染色和單細胞RNA測序,發現SGs主要位于巨噬細胞內,且其組裝通過m7G reader蛋白QKI7將Lrp1 mRNA帶入SGs,抑制其翻譯為LRP1蛋白,從而降低巨噬細胞的胞葬功能。使用G3BP1抑制劑G3Ia破壞SGs形成,可恢復巨噬細胞功能并緩解AR小鼠癥狀。這一發現為過敏性鼻炎的治療提供了新的潛在靶點。
06.靶點 IL34
應用:神經發育疾病的研究
來源:Excitatory-neuron-derived interleukin-34 supports cortical developmental microglia function.Immunity,2025 Jun 26
圖源:10.1016/j.immuni.2025.06.002[6]
杜克大學Staci D. Bilbo團隊在《Immunity》發表研究,揭示神經元來源的白細胞介素-34(IL-34)在小鼠前扣帶回皮層(ACC)發育中調控小膠質細胞成熟與突觸修剪的關鍵作用。研究發現,IL-34在出生后第二周顯著上調,主要由興奮性神經元表達,其缺失會導致小膠質細胞數量減少、成熟標志物TMEM119表達降低,并異常增加突觸吞噬。急性阻斷IL-34會重新激活突觸修剪,而過表達IL-34則抑制這一過程。此外,IL-34缺失小鼠表現出焦慮樣行為減少和認知靈活性缺陷。該研究將IL-34確定為神經元與小膠質細胞“對話”的關鍵介質,為神經發育疾病提供了新的干預靶點。
07.靶點 CDS1、CDS2
應用:治療轉移性葡萄膜黑色素瘤(UM)的新靶點
來源:The synthetic lethal interaction between CDSI and CDS2 is a vulnerability in uveal melanoma and across multiple tumor types.Nat Genet,2025 Jul
圖源:10.1038/s41588-025-02222-1[7]
Wellcome Sanger Institute團隊在《Nature Genetics》發表研究,發現CDS1和CDS2基因的合成致死相互作用可作為治療轉移性葡萄膜黑色素瘤(UM)的新靶點。研究人員通過CRISPR-Cas9篩選技術,在10個人源UM細胞系中鑒定出76個關鍵基因和105對合成致死基因組合,其中CDS1和CDS2尤為關鍵。這兩個基因協同合成磷脂酰肌醇,該過程在多種癌癥信號通路中不可或缺。研究發現,CDS1低表達的癌細胞高度依賴CDS2存活,敲除CDS2會破壞磷脂酰肌醇合成,導致腫瘤生長受阻和癌細胞死亡,但僅在CDS1低表達時發生。這種治療策略有望選擇性殺死癌細胞,同時保護健康組織。
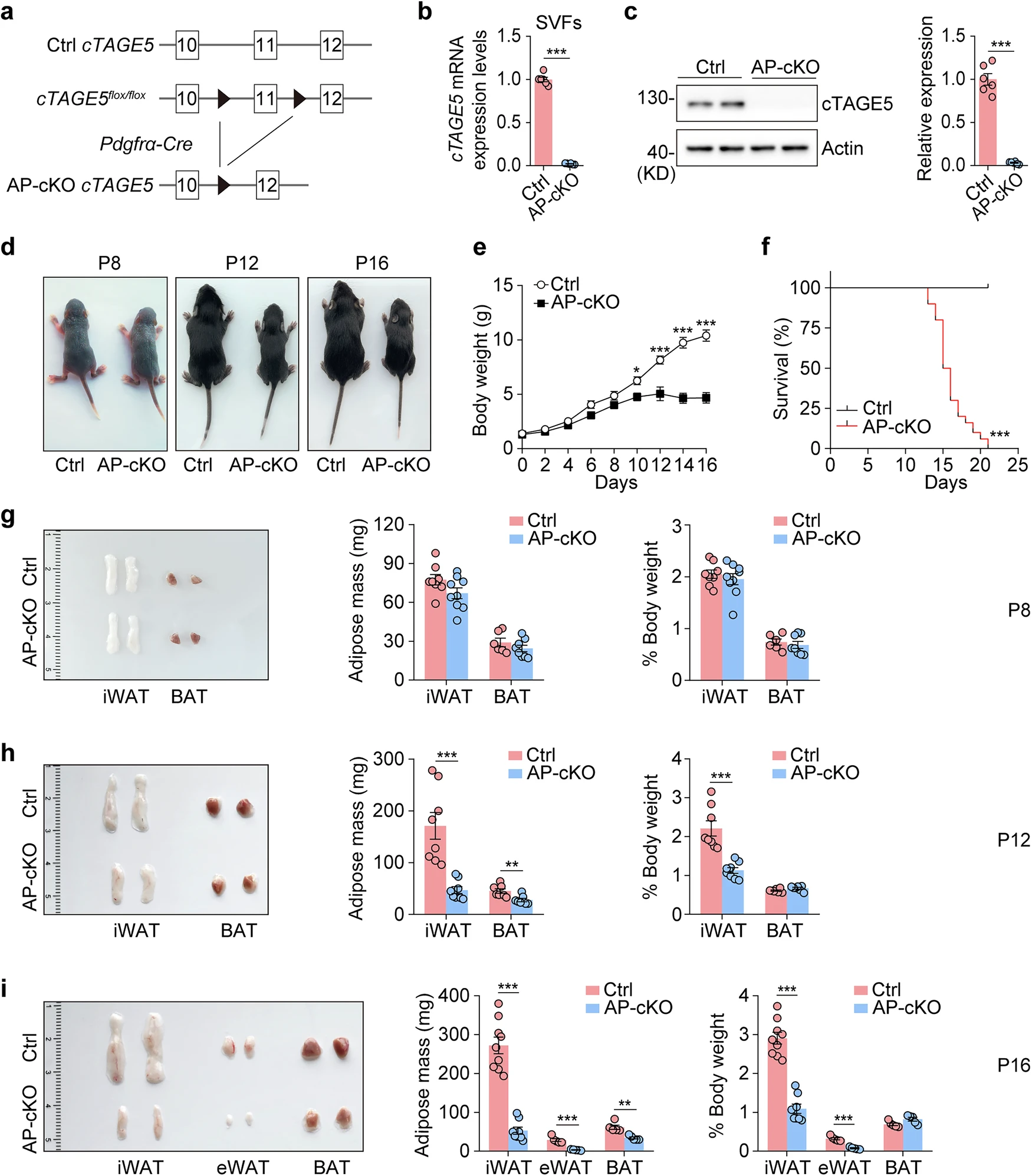
08.靶點 CTAGE5/MIA2
應用:肥胖及相關代謝病的潛在靶點
來源:cTAGE5 is Essential for Adipogenesis and Adipose Tissue Development.Nat Commun,2025 Jul 01
圖源:10.1038/s41467-025-60698-1[8]
《Nat Commun》7月1日發表研究,賀文艷/許執恒團隊發現cTAGE5為白色脂肪祖細胞分化的必需因子。其缺失致小鼠iWAT/eWAT進行性減少并于出生后3天內死亡,機制是cTAGE5介導胰島素受體前體從內質網轉運至膜,維持PI3K-Akt信號,進而重塑細胞骨架、抑制脂解;Akt激動劑或骨架/脂解抑制劑均可部分挽救缺陷。該成果為肥胖及相關代謝病提供潛在新靶點。
09.靶點 zDHHC8
應用:腫瘤免疫治療等
來源:Palmitoylation of GPX4 via the targetable ZDHHC8 determines ferroptosis sensitivity and antitumor immunity.Nat Cancer,2025 May
圖源:10.1038/s43018-025-00937-y[9]
中山大學團隊在Nature Cancer報道,棕櫚酰轉移酶zDHHC8通過修飾GPX4、SLC7A11等鐵死亡關鍵蛋白,幫助腫瘤逃避免疫殺傷;靶向抑制劑PF-670462可降解zDHHC8、增敏鐵死亡并協同PD-1延長生存。zDHHC8還與精神分裂癥、癲癇及心血管病相關,藥物開發尚處早期,但跨疾病潛力巨大。產品推薦
| 靶點 | 重組蛋白 | 貨號 |
| BACE1 | Recombinant Human Beta-secretase 1 (BACE1), partial | CSB-MP002524HU1 |
| CDS1 | Recombinant Human Phosphatidate cytidylyltransferase 1 (CDS1), partial | CSB-MP842170HU1 |
| CDS2 | Recombinant Human Phosphatidate cytidylyltransferase 2 (CDS2), partial | CSB-MP005123HU1 |
| MIA2 | Recombinant Human Melanoma inhibitory activity protein 2 (MIA2) | CSB-MP822278HU |
| FTH1 | Recombinant Human Ferritin heavy chain (FTH1) | CSB-EP009030HU1 |
| G3BP1 | Recombinant Human Ras GTPase-activating protein-binding protein 1 (G3BP1) | CSB-EP613389HU(A4)a0 |
| IL34 | Recombinant Mouse Interleukin-34(Il34), partial | CSB-MP837125MO |
| PHOSPHO1 | Recombinant Human Phosphoethanolamine/phosphocholine phosphatase (PHOSPHO1) | CSB-EP819461HU |
| SCN2A | Recombinant Human Sodium channel protein type 2 subunit alpha (SCN2A), partial | CSB-MP857853HU |
| zDHHC8 | Recombinant Human Probable palmitoyltransferase ZDHHC8 (ZDHHC8), partial | CSB-MP890747HU1 |
參考文獻
[1]PHOSPHO1 suppresses ferroptosis in retinal pigment epithelial cells by reducing the levels of phosphatidylethanolamine molecular species.Adv Sci (Weinh),2025 Jul
[2]Suppressing ferroptosis via modulating FTH1 by silybin for ttreatment of renal fibrosis.Phytomedicine,2025 Jun 19
[3]Selective loss of Scn2a in ventral tegmental area dopaminergic neurons leads to dopamine system hypofunction and autistic-like behaviors.Neuron,2025 Jul 07
[4]A genome-wide in vivo CRISPR activation screen identifies BACE1 as a therapeutic vulnerability of lung cancer brain metastasis.Sci Transl Med,2025 Jul 02
[5]Stress granule assembly impairs macrophage efferocytosis to aggravate allergic rhinitis in mice.Nat Commun,2025 Jul 01
[6]Excitatory-neuron-derived interleukin-34 supports cortical developmental microglia function.Immunity,2025 Jun 26
[7]The synthetic lethal interaction between CDSI and CDS2 is a vulnerability in uveal melanoma and across multiple tumor types.Nat Genet,2025 Jul
[8]cTAGE5 is Essential for Adipogenesis and Adipose Tissue Development.Nat Commun,2025 Jul 01
[9]Palmitoylation of GPX4 via the targetable ZDHHC8 determines ferroptosis sensitivity and antitumor immunity.Nat Cancer,2025 May
*免責聲明:華美生物內容團隊僅是分享和解讀公開研究論文及其發現,本文僅作信息交流,文中觀點不代表華美生物立場,請理解。






