【第41期】前沿靶點速遞:每周醫學研究精選
日期:2025-05-27 15:46:36
01.靶點 CCR5
應用:HIV-1感染
來源:Tracing the evolutionary history of the CCR5delta32 deletion via ancient and modern genomes.Cell,2025 May 02
丹麥哥本哈根大學Simon Rasmussen團隊在《Cell》發表研究,利用新算法HAPI分析古今人類基因組,發現CCR5delta32缺失突變起源于歐洲,青銅時代快速擴散并經歷強烈正向選擇。該突變使個體對HIV-1產生天然抵抗力,是預防和治療HIV感染的重要靶點。研究還發現,該突變與多種疾病相關,包括其他病毒感染、免疫疾病、神經系統疾病和癌癥。
02.靶點 PHGDH
應用:阿爾茨海默病
來源:Transcriptional regulation by PHGDH drives amyloid pathology in Alzheimer's disease.Cell,2025 Apr 17
加州大學圣地亞哥分校鐘聲教授團隊在《細胞》期刊發表研究,揭示磷酸甘油酸脫氫酶(PHGDH)在阿爾茨海默病(AD)中的新作用。研究發現,PHGDH在星形膠質細胞中通過轉錄調控促進促炎基因表達,加速Aβ沉積。團隊還發現,靶向PHGDH轉錄調控的小分子抑制劑NCT-503能減少Aβ斑塊,改善認知功能,為晚發型AD治療提供了新策略。
03.靶點 HHIP
應用:慢性肺病(支氣管肺發育不良、慢性阻塞性肺疾病等)
來源:Hedgehog-interacting protein orchestrates
alveologenesis and protects against bronchopulmonary dysplasia and emphysema.Sci Adv,2025 May 09
中山藥創院王超群團隊在《Science Advances》發表研究,揭示HHIP在肺泡生成及慢性肺病中的作用。研究發現,HHIP通過調控肺泡肌成纖維細胞的轉變,影響肺泡生成。在Hhip基因敲除小鼠中,Hedgehog-IGF1信號異常激活,導致肺泡結構簡化,呈現BPD病理特征。給予重組HHIP蛋白可恢復肺泡正常發育,并顯著抑制成年后COPD/肺氣腫樣變化。該研究為慢性肺病的早期干預提供了新靶點和治療策略。
04.靶點 AMH
靶點:AMH
應用:多囊卵巢綜合征
來源:Preventing and correcting polycystic ovary syndrome by targeting anti-Mullerian hormone signaling in minipuberty and adulthood in mice.Cell Metab,2025 Apr 08
法國里爾大學Paolo Giacobini團隊在《Cell Metabolism》發表研究,揭示靶向AMH信號通路可預防和治療多囊卵巢綜合征(PCOS)。研究發現,幼年期高AMH水平與PCOS發病風險相關。在幼年期給予外源性AMH的小鼠,成年后出現多囊卵巢、稀發排卵、排卵障礙、生育能力下降及代謝紊亂等癥狀。而使用AMH阻斷抗體(Ha13)治療,可預防和緩解這些癥狀,并糾正卵巢組織學異常和性激素水平改變。該研究為PCOS的預防和治療提供了新思路。
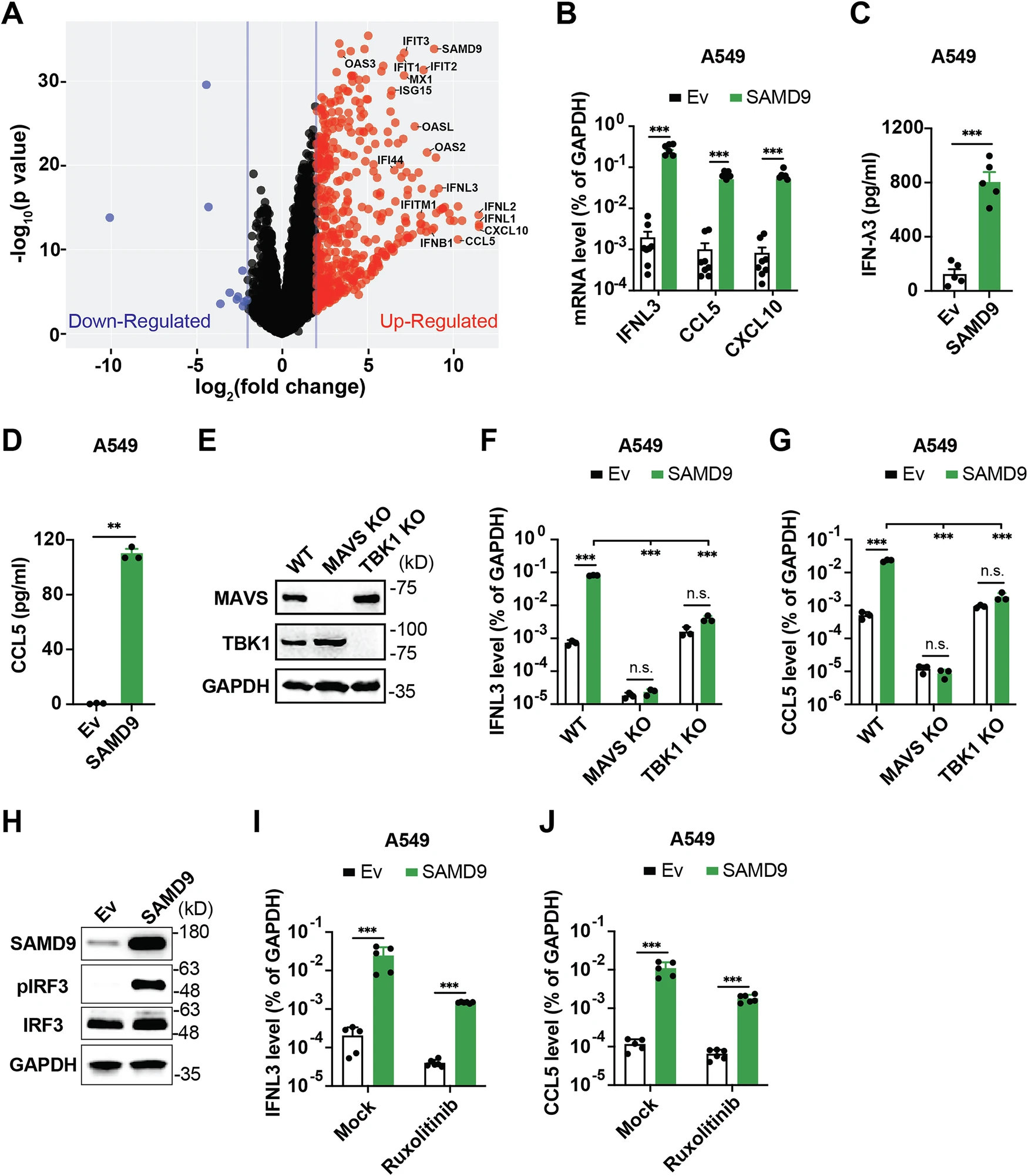
05.靶點 SAMD9
應用:多囊卵巢綜合征
來源:SAMD9 senses cytosolic double-stranded nucleic acids in epithelial and mesenchymal cells to induce antiviral immunity.Nat Commun,2025 Apr 22
圣路易斯華盛頓大學醫學院Siyuan Ding教授團隊在《Nature Communications》發表研究,發現SAMD9是一種新型細胞質受體,能夠直接識別雙鏈DNA和RNA,激活MAVS-TBK1-IRF3信號軸,誘導干擾素和促炎因子產生,從而限制多種病毒的復制。研究通過免疫沉淀-質譜篩選發現SAMD9與雙鏈核酸結合,并在多種細胞中表達。SAMD9缺失細胞對外源核酸誘導的干擾素反應減弱。此外,輪狀病毒通過其非結構蛋白NSP1破壞SAMD9,實現免疫逃逸。這一發現為抗病毒免疫機制提供了新視角,也為抗病毒藥物開發提供了新靶點。
06.靶點 FPR2
應用:肥胖、2型糖尿病
來源:Metabolic signaling of ceramides through the FPR2 receptor inhibits adipocyte thermogenesis.Science,2025 May
《Science》雜志上的一項研究揭示了神經酰胺通過甲酰肽受體2(FPR2)抑制脂肪細胞產熱,從而導致肥胖和相關代謝紊亂的新機制。研究發現,特定長鏈神經酰胺(如C16:0)與FPR2結合后,激活Gi-cAMP信號通路,抑制棕色和米色脂肪細胞的產熱功能。通過冷凍電鏡技術,研究人員解析了FPR2與神經酰胺結合的原子級三維結構,揭示了其識別特異性的分子基礎。這一發現不僅為理解神經酰胺的生物學功能提供了結構基礎,還為開發針對肥胖和糖尿病的新療法提供了潛在靶點。
07.靶點 GREM1
應用:B細胞急性淋巴細胞白血病(B-ALL)??
來源:GREM1 deficiency induced bone marrow adipose niche promotes B-cell acute lymphoblastic leukemia disease progression.Int J Cancer,2025 Apr 26
2025年5月7日,上海兒童醫學中心在《International Journal of Cancer》發表研究,揭示兒童B細胞急性淋巴細胞白血病(B-ALL)進展新機制。研究發現,血脂異常和骨髓脂肪化是B-ALL難治復發及預后不良的重要誘因。團隊通過RNA測序分析發現,GREM1是骨髓間充質干細胞成脂分化的關鍵調控因子,其分泌缺乏會激活BMP-SMAD信號通路,從而加速白血病進展。這一成果為白血病藥物研發提供了新靶點,也為優化患兒營養支持策略開辟了全新方向。
08.靶點 PILRα
應用:癌癥免疫治療
來源:PILRa on tumor cells interacts with the T cell
surface protein CD99 to suppress antitumor Immunity.Nat Cancer,2025 May 01
2025年5月6日,廈門大學團隊在《自然-癌癥》發表研究,發現腫瘤細胞表面的配對免疫球蛋白樣2型受體α(PILRα)是一種新型免疫檢查點,通過靶向T細胞表面的CD99分子促進腫瘤免疫逃逸。研究團隊開發出靶向PILRα的治療性抗體C21,能有效阻斷PILRα與CD99的結合,恢復T細胞的抗腫瘤活性。在多種人源化小鼠模型中,C21單藥治療顯著抑制腫瘤生長,且與PD-1抗體或CAR-T聯用展現出協同增效作用,未觀察到明顯毒性。PILRα在多種癌癥中高表達,與患者預后不良顯著相關,有望成為癌癥免疫治療的新靶點。
09.靶點 LSD1/KDM1A
應用:急性髓系白血病(AML)
來源:Perturbing LSD1 and WNT rewires transcription to synergistically induce AML differentiation.Nature,2025 Apr 16
2025年5月5日,英國牛津大學路德維希癌癥研究所聯合美國賓夕法尼亞大學和芬蘭分子醫學研究所,在《Nature》發表研究,發現聯合抑制LSD1和GSK3可顯著重塑急性髓系白血病(AML)細胞的轉錄程序,激活干擾素通路并抑制WNT信號,從而強效誘導AML細胞分化。研究顯示,這種聯合治療在小鼠模型和多種人AML細胞系中顯著增強了分化標志物表達,抑制了克隆形成能力,并在停藥后持續耗竭細胞的自我更新能力,且對正常造血干祖細胞無明顯毒性。在16個患者樣本中,11個樣本對聯合治療表現出良好的分化反應,尤其是攜帶DNMT3A突變的樣本。該研究為AML的治療提供了新的聯合治療策略,尤其在DNMT3A突變患者中展現出良好的治療效果和高度選擇性。
10.靶點 RIPK1
應用:肌萎縮側索硬化癥(ALS,漸凍癥)
來源:Single-cell transcriptomic and functional studies identify glial state changes and a role for neuroinflammatory RIPK1 signaling in ALS pathogenesis.Immunity,2025 Apr 08
2025年5月7日,美國賽諾菲Timothy R. Hammond課題組在《Immunity》發表研究,解析了漸凍癥(ALS)神經炎癥的細胞機制。研究對ALS患者脊髓組織進行單細胞測序,發現小膠質細胞、星形膠質細胞和少突膠質細胞的狀態均發生轉變,表達炎癥相關基因。研究還發現細胞壞死性凋亡通路關鍵分子RIPK1的表達水平與膠質細胞炎癥基因高度正相關,且在ALS患者中異常活化。在ALS小鼠模型中,使用RIPK1激酶抑制劑可延遲疾病癥狀,改善神經炎癥指標。初步臨床試驗表明,RIPK1抑制劑能降低ALS患者腦脊液中炎癥因子水平,具有臨床轉化潛力。
推薦產品
參考文獻
[1] Tracing the evolutionary history of the CCR5delta32 deletion via ancient and modern genomes/Cell,2025 May 02
應用:HIV-1感染
來源:Tracing the evolutionary history of the CCR5delta32 deletion via ancient and modern genomes.Cell,2025 May 02
圖源:10.1016/j.cell.2025.04.015[1]
丹麥哥本哈根大學Simon Rasmussen團隊在《Cell》發表研究,利用新算法HAPI分析古今人類基因組,發現CCR5delta32缺失突變起源于歐洲,青銅時代快速擴散并經歷強烈正向選擇。該突變使個體對HIV-1產生天然抵抗力,是預防和治療HIV感染的重要靶點。研究還發現,該突變與多種疾病相關,包括其他病毒感染、免疫疾病、神經系統疾病和癌癥。
02.靶點 PHGDH
應用:阿爾茨海默病
來源:Transcriptional regulation by PHGDH drives amyloid pathology in Alzheimer's disease.Cell,2025 Apr 17
圖源:10.1016/j.cell.2025.03.045[2]
加州大學圣地亞哥分校鐘聲教授團隊在《細胞》期刊發表研究,揭示磷酸甘油酸脫氫酶(PHGDH)在阿爾茨海默病(AD)中的新作用。研究發現,PHGDH在星形膠質細胞中通過轉錄調控促進促炎基因表達,加速Aβ沉積。團隊還發現,靶向PHGDH轉錄調控的小分子抑制劑NCT-503能減少Aβ斑塊,改善認知功能,為晚發型AD治療提供了新策略。
03.靶點 HHIP
應用:慢性肺病(支氣管肺發育不良、慢性阻塞性肺疾病等)
來源:Hedgehog-interacting protein orchestrates
alveologenesis and protects against bronchopulmonary dysplasia and emphysema.Sci Adv,2025 May 09
圖源:10.1126/sciadv.adu2958[3]
中山藥創院王超群團隊在《Science Advances》發表研究,揭示HHIP在肺泡生成及慢性肺病中的作用。研究發現,HHIP通過調控肺泡肌成纖維細胞的轉變,影響肺泡生成。在Hhip基因敲除小鼠中,Hedgehog-IGF1信號異常激活,導致肺泡結構簡化,呈現BPD病理特征。給予重組HHIP蛋白可恢復肺泡正常發育,并顯著抑制成年后COPD/肺氣腫樣變化。該研究為慢性肺病的早期干預提供了新靶點和治療策略。
04.靶點 AMH
靶點:AMH
應用:多囊卵巢綜合征
來源:Preventing and correcting polycystic ovary syndrome by targeting anti-Mullerian hormone signaling in minipuberty and adulthood in mice.Cell Metab,2025 Apr 08

圖源:10.1016/j.cmet.2025.03.013[4]
法國里爾大學Paolo Giacobini團隊在《Cell Metabolism》發表研究,揭示靶向AMH信號通路可預防和治療多囊卵巢綜合征(PCOS)。研究發現,幼年期高AMH水平與PCOS發病風險相關。在幼年期給予外源性AMH的小鼠,成年后出現多囊卵巢、稀發排卵、排卵障礙、生育能力下降及代謝紊亂等癥狀。而使用AMH阻斷抗體(Ha13)治療,可預防和緩解這些癥狀,并糾正卵巢組織學異常和性激素水平改變。該研究為PCOS的預防和治療提供了新思路。
05.靶點 SAMD9
應用:多囊卵巢綜合征
來源:SAMD9 senses cytosolic double-stranded nucleic acids in epithelial and mesenchymal cells to induce antiviral immunity.Nat Commun,2025 Apr 22

圖源:10.1038/s41467-025-59090-w[5]
圣路易斯華盛頓大學醫學院Siyuan Ding教授團隊在《Nature Communications》發表研究,發現SAMD9是一種新型細胞質受體,能夠直接識別雙鏈DNA和RNA,激活MAVS-TBK1-IRF3信號軸,誘導干擾素和促炎因子產生,從而限制多種病毒的復制。研究通過免疫沉淀-質譜篩選發現SAMD9與雙鏈核酸結合,并在多種細胞中表達。SAMD9缺失細胞對外源核酸誘導的干擾素反應減弱。此外,輪狀病毒通過其非結構蛋白NSP1破壞SAMD9,實現免疫逃逸。這一發現為抗病毒免疫機制提供了新視角,也為抗病毒藥物開發提供了新靶點。
06.靶點 FPR2
應用:肥胖、2型糖尿病
來源:Metabolic signaling of ceramides through the FPR2 receptor inhibits adipocyte thermogenesis.Science,2025 May
圖源:10.1126/science.ado4188[6]
《Science》雜志上的一項研究揭示了神經酰胺通過甲酰肽受體2(FPR2)抑制脂肪細胞產熱,從而導致肥胖和相關代謝紊亂的新機制。研究發現,特定長鏈神經酰胺(如C16:0)與FPR2結合后,激活Gi-cAMP信號通路,抑制棕色和米色脂肪細胞的產熱功能。通過冷凍電鏡技術,研究人員解析了FPR2與神經酰胺結合的原子級三維結構,揭示了其識別特異性的分子基礎。這一發現不僅為理解神經酰胺的生物學功能提供了結構基礎,還為開發針對肥胖和糖尿病的新療法提供了潛在靶點。
07.靶點 GREM1
應用:B細胞急性淋巴細胞白血病(B-ALL)??
來源:GREM1 deficiency induced bone marrow adipose niche promotes B-cell acute lymphoblastic leukemia disease progression.Int J Cancer,2025 Apr 26

圖源:10.1002/ijc.35418[7]
2025年5月7日,上海兒童醫學中心在《International Journal of Cancer》發表研究,揭示兒童B細胞急性淋巴細胞白血病(B-ALL)進展新機制。研究發現,血脂異常和骨髓脂肪化是B-ALL難治復發及預后不良的重要誘因。團隊通過RNA測序分析發現,GREM1是骨髓間充質干細胞成脂分化的關鍵調控因子,其分泌缺乏會激活BMP-SMAD信號通路,從而加速白血病進展。這一成果為白血病藥物研發提供了新靶點,也為優化患兒營養支持策略開辟了全新方向。
08.靶點 PILRα
應用:癌癥免疫治療
來源:PILRa on tumor cells interacts with the T cell
surface protein CD99 to suppress antitumor Immunity.Nat Cancer,2025 May 01

圖源:10.1038/s43018-025-00958-7[8]
2025年5月6日,廈門大學團隊在《自然-癌癥》發表研究,發現腫瘤細胞表面的配對免疫球蛋白樣2型受體α(PILRα)是一種新型免疫檢查點,通過靶向T細胞表面的CD99分子促進腫瘤免疫逃逸。研究團隊開發出靶向PILRα的治療性抗體C21,能有效阻斷PILRα與CD99的結合,恢復T細胞的抗腫瘤活性。在多種人源化小鼠模型中,C21單藥治療顯著抑制腫瘤生長,且與PD-1抗體或CAR-T聯用展現出協同增效作用,未觀察到明顯毒性。PILRα在多種癌癥中高表達,與患者預后不良顯著相關,有望成為癌癥免疫治療的新靶點。
09.靶點 LSD1/KDM1A
應用:急性髓系白血病(AML)
來源:Perturbing LSD1 and WNT rewires transcription to synergistically induce AML differentiation.Nature,2025 Apr 16

圖源:10.1038/s41586-025-08915-1[9]
2025年5月5日,英國牛津大學路德維希癌癥研究所聯合美國賓夕法尼亞大學和芬蘭分子醫學研究所,在《Nature》發表研究,發現聯合抑制LSD1和GSK3可顯著重塑急性髓系白血病(AML)細胞的轉錄程序,激活干擾素通路并抑制WNT信號,從而強效誘導AML細胞分化。研究顯示,這種聯合治療在小鼠模型和多種人AML細胞系中顯著增強了分化標志物表達,抑制了克隆形成能力,并在停藥后持續耗竭細胞的自我更新能力,且對正常造血干祖細胞無明顯毒性。在16個患者樣本中,11個樣本對聯合治療表現出良好的分化反應,尤其是攜帶DNMT3A突變的樣本。該研究為AML的治療提供了新的聯合治療策略,尤其在DNMT3A突變患者中展現出良好的治療效果和高度選擇性。
10.靶點 RIPK1
應用:肌萎縮側索硬化癥(ALS,漸凍癥)
來源:Single-cell transcriptomic and functional studies identify glial state changes and a role for neuroinflammatory RIPK1 signaling in ALS pathogenesis.Immunity,2025 Apr 08

圖源:10.1016/j.immuni.2025.02.024[10]
2025年5月7日,美國賽諾菲Timothy R. Hammond課題組在《Immunity》發表研究,解析了漸凍癥(ALS)神經炎癥的細胞機制。研究對ALS患者脊髓組織進行單細胞測序,發現小膠質細胞、星形膠質細胞和少突膠質細胞的狀態均發生轉變,表達炎癥相關基因。研究還發現細胞壞死性凋亡通路關鍵分子RIPK1的表達水平與膠質細胞炎癥基因高度正相關,且在ALS患者中異常活化。在ALS小鼠模型中,使用RIPK1激酶抑制劑可延遲疾病癥狀,改善神經炎癥指標。初步臨床試驗表明,RIPK1抑制劑能降低ALS患者腦脊液中炎癥因子水平,具有臨床轉化潛力。
推薦產品
| 靶點 | 重組蛋白 | 貨號 |
| AMH | Recombinant Mouse Muellerian-inhibiting factor (Amh), partial | CSB-EP001666MO |
| CCR5 | Recombinant Human C-C chemokine receptor type 5 (CCR5) | CSB-CF004844HU |
| FPR2 | Recombinant Human N-formyl peptide receptor 2 (FPR2)-VLPs | CSB-MP008855HU |
| GREM1 | Recombinant Rat Gremlin-1 (Grem1) | CSB-MP009892RA |
| HHIP | Recombinant Human Hedgehog-interacting protein (HHIP) | CSB-MP850419HU |
| LSD1/KDM1A | Recombinant Human Lysine-specific histone demethylase 1A (KDM1A), partial | CSB-MP525314HU |
| PHGDH | Recombinant Human D-3-phosphoglycerate dehydrogenase (PHGDH), partial | CSB-EP017920HU1 |
| PILRA | Recombinant Human Paired immunoglobulin-like type 2 receptor alpha (PILRA), partial | CSB-MP892331HU |
| RIPK1 | Recombinant Human Receptor-interacting serine/threonine-protein kinase 1 (RIPK1), partial | CSB-BP618785HU2 |
| SAMD9 | Recombinant Human Sterile alpha motif domain-containing protein 9 (SAMD9), partial | CSB-MP705524HU |
參考文獻
[1] Tracing the evolutionary history of the CCR5delta32 deletion via ancient and modern genomes/Cell,2025 May 02
[2]Transcriptional regulation by PHGDH drives amyloid pathology in Alzheimer's disease.Cell,2025 Apr 17
[3]Hedgehog-interacting protein orchestrates alveologenesis and protects against bronchopulmonary dysplasia and emphysema.Sci Adv,2025 May 09
[4]Preventing and correcting polycystic ovary syndrome by targeting anti-Mullerian hormone signaling in minipuberty and adulthood in mice.Cell Metab,2025 Apr 08
[5]SAMD9 senses cytosolic double-stranded nucleic acids in epithelial and mesenchymal cells to induce antiviral immunity.Nat Commun,2025 Apr 22
[6]Metabolic signaling of ceramides through the FPR2 receptor inhibits adipocyte thermogenesis.Science,2025 May
[7]GREM1 deficiency induced bone marrow adipose niche promotes B-cell acute lymphoblastic leukemia disease progression.Int J Cancer,2025 Apr 26
[8]PILRa on tumor cells interacts with the T cell
surface protein CD99 to suppress antitumor Immunity.Nat Cancer,2025 May 01
[9]Perturbing LSD1 and WNT rewires transcription to synergistically induce AML differentiation.Nature,2025 Apr 16
[10]Single-cell transcriptomic and functional studies identify glial state changes and a role for neuroinflammatory RIPK1 signaling in ALS pathogenesis.Immunity,2025 Apr 08
*免責聲明:華美生物內容團隊僅是分享和解讀公開研究論文及其發現,本文僅作信息交流,文中觀點不代表華美生物立場,請理解。






