【33期】前沿靶點速遞:每周醫學研究精選
日期:2025-03-26 09:37:33
01.靶點:PCSK9
應用:高膽固醇血癥、心血管疾病等
來源:PCSK9 promotes LDLR degradation by preventing SNX17-mediated LDLR recycling.Circulation,2025 Mar 12
武漢大學王琰課題組在《Circulation》上發表研究,揭示了PCSK9促進LDL受體降解的機制。研究發現,內吞體酸性pH誘導LDL受體(LDLR)構象變化,使其與SNX17結合并循環利用。而PCSK9通過與LDLR胞外區結合,阻止這種構象變化,阻斷LDLR與SNX17的結合,導致LDLR滯留在內吞體并被溶酶體降解。此外,研究還發現影響LDLR構象的突變會導致PCSK9藥物抵抗,并在臨床中發現了相關突變。這一成果不僅為理解膽固醇代謝提供了新見解,也為PCSK9藥物抵抗和精準用藥提供了理論基礎。
02.靶點:CPT1A
應用:黑色素瘤的免疫治療
來源:Alterations in PD-L1 succinylation shape anti-tumor immune responses in melanoma.Nat Genet,2025 Mar
03.靶點:PINK1
應用:帕金森病
來源:Structure of human PINK1 at a mitochondrial TOM-VDAC array.Science,2025 Mar 13
澳大利亞WEHI研究所的研究團隊在《科學》雜志上發表研究,首次解析了帕金森病相關蛋白PINK1在線粒體外膜上的關鍵結構。研究發現,TOM復合體和VDAC蛋白對PINK1的功能至關重要。PINK1以二聚體形式存在,通過與TOM復合體和VDAC2的相互作用穩定其結構并激活線粒體自噬。帕金森病相關突變會破壞這種相互作用,導致受損線粒體無法被清除,進而促進神經元死亡。這一發現揭示了PINK1突變與帕金森病的直接聯系,為開發針對PINK1的潛在藥物提供了新方向,有望阻止帕金森病的發展。
04.靶點:MALT1
應用:B細胞淋巴瘤
來源:Targeting Both Death and Paracaspase Domains of MALT1 with Antisense Oligonucleotides Overcomes Resistance to Immune Checkpoint Inhibitors.Nat Cancer,2025 Mar 12
華大學鄭撼球團隊在《Nature Cancer》發表研究,揭示了MALT1促進腫瘤免疫逃逸的雙重機制。研究發現,MALT1通過蛋白酶活性上調PD-L1表達,使腫瘤細胞抵抗CD8 T細胞殺傷;同時,其死亡結構域通過激活NF-κB信號通路,促進腫瘤相關巨噬細胞的M2型極化,增強腫瘤微環境的免疫抑制性。為克服免疫檢查點抑制劑(ICI)療法的局限性,研究人員利用反義寡核苷酸(ASO)靶向MALT1,成功抑制其雙重功能,重塑腫瘤微環境,顯著提高ICI療法的響應度和療效。這一發現為腫瘤免疫治療提供了新的策略和靶點。
05.靶點:SAE1
應用:多發性骨髓瘤(Multiple Myeloma, MM)
來源:SAE1 promotes tumor cell malignancy via SUMOylation and liquid-liquid phase separation facilitated nuclear export of p27.Acta Pharm Sin B,2025 Feb 18
南京中醫藥大學楊燁、顧春艷教授團隊聯合南通大學附屬醫院黃紅銘教授團隊及四川大學戚世乾教授團隊在《Acta Pharmaceutica Sinica B》發表研究,揭示了毒性中藥秋水仙堿在多發性骨髓瘤(MM)治療中的“老藥新用”價值。研究基于“以毒攻毒”理論,發現秋水仙堿通過靶向SAE1破壞p27的SUMO化修飾,抑制p27的液液相分離(LLPS)和核輸出,從而抑制MM細胞增殖。臨床試驗納入56例患者,結果顯示秋水仙堿聯合治療方案顯著提高療效,延長無進展生存期(PFS),且安全性良好。該研究為毒性中藥的現代化開發和精準靶向治療提供了新思路。
06.靶點:C9ORF72
應用:肌萎縮側索硬化癥(ALS,漸凍癥)、額顳葉癡呆(FTD)等
來源:PTPσ-mediated PI3P regulation modulates neurodegeneration in C9ORF72-ALS/FTD.Neuron,2025 Mar 10
約翰斯霍普金斯大學醫學院孫疏影團隊在《Neuron》發表研究,揭示了C9ORF72基因突變導致的肌萎縮側索硬化(ALS)和額顳葉癡呆(FTD)的新治療靶點。研究發現,C9ORF72基因中GGGGCC重復序列擴增產生的二肽重復蛋白(DPR)會導致神經元內磷脂酰肌醇-3-磷酸(PI3P)水平下降,內體-溶酶體功能異常,從而引發神經元毒性。通過抑制PTPσ的功能,可以糾正PI3P穩態失衡,提高神經元存活率。在患者來源的運動神經元和小鼠模型中,PTPσ抑制劑顯著改善了神經元丟失和功能障礙,為C9ORF72-ALS/FTD的治療提供了新策略。
07.靶點:SIRT3
應用:糖尿病性骨質疏松癥等
來源:Enhanced SIRT3 expression restores mitochondrial quality control mechanism to reverse osteogenic impairment in type 2 diabetes mellitus.Bone Res,2025 Mar 03
南京大學鼓樓醫院蔣青/郭保生團隊在《Bone Research》發表研究,揭示了SIRT3在2型糖尿病(T2DM)相關骨質疏松中的關鍵作用。研究發現,T2DM環境下成骨細胞功能受損,線粒體自噬受抑制,導致骨量減少和骨微結構破壞。SIRT3通過去乙酰化FOXO3,恢復PINK1/PRKN介導的線粒體自噬,顯著改善成骨細胞分化和礦化能力。在T2DM小鼠模型中,通過AAV介導的SIRT3過表達可恢復骨量和成骨細胞功能。該研究首次闡明了SIRT3/FOXO3軸調控成骨細胞線粒體穩態的機制,為糖尿病性骨質疏松癥的治療提供了潛在靶點。
08.靶點:CD6
應用:感染性免疫病理?(如腦型瘧疾)和自身免疫性疾病?(如MS、RA)
來源:Signature cytokine-associated transcriptome analysis of effector γδ T cells identifies subset-specific regulators of peripheral activation.Nat Immunol,2025 Mar
葡萄牙Gulbenkian分子醫學研究所Bruno Silva-Santos團隊在《Nature Immunology》發表研究,揭示了CD6和Themis在γδIFN T細胞激活和增殖中的關鍵調控作用。研究通過IL17a-GFP:Ifng-YFP雙報告基因小鼠模型,分析了γδ17和γδIFN細胞的轉錄組,發現二者基因表達模式截然不同。γδIFN細胞中,CD6和Themis與TCR信號密切相關。體外實驗顯示,CD6和Themis缺失顯著抑制γδIFN細胞的激活和增殖;體內瘧原蟲感染模型中,CD6突變和Themis敲除小鼠對腦瘧疾的敏感性降低,γδIFN細胞反應受阻。該研究為理解γδ T細胞功能多樣性提供了新視角,并為免疫治療提供了潛在靶點。
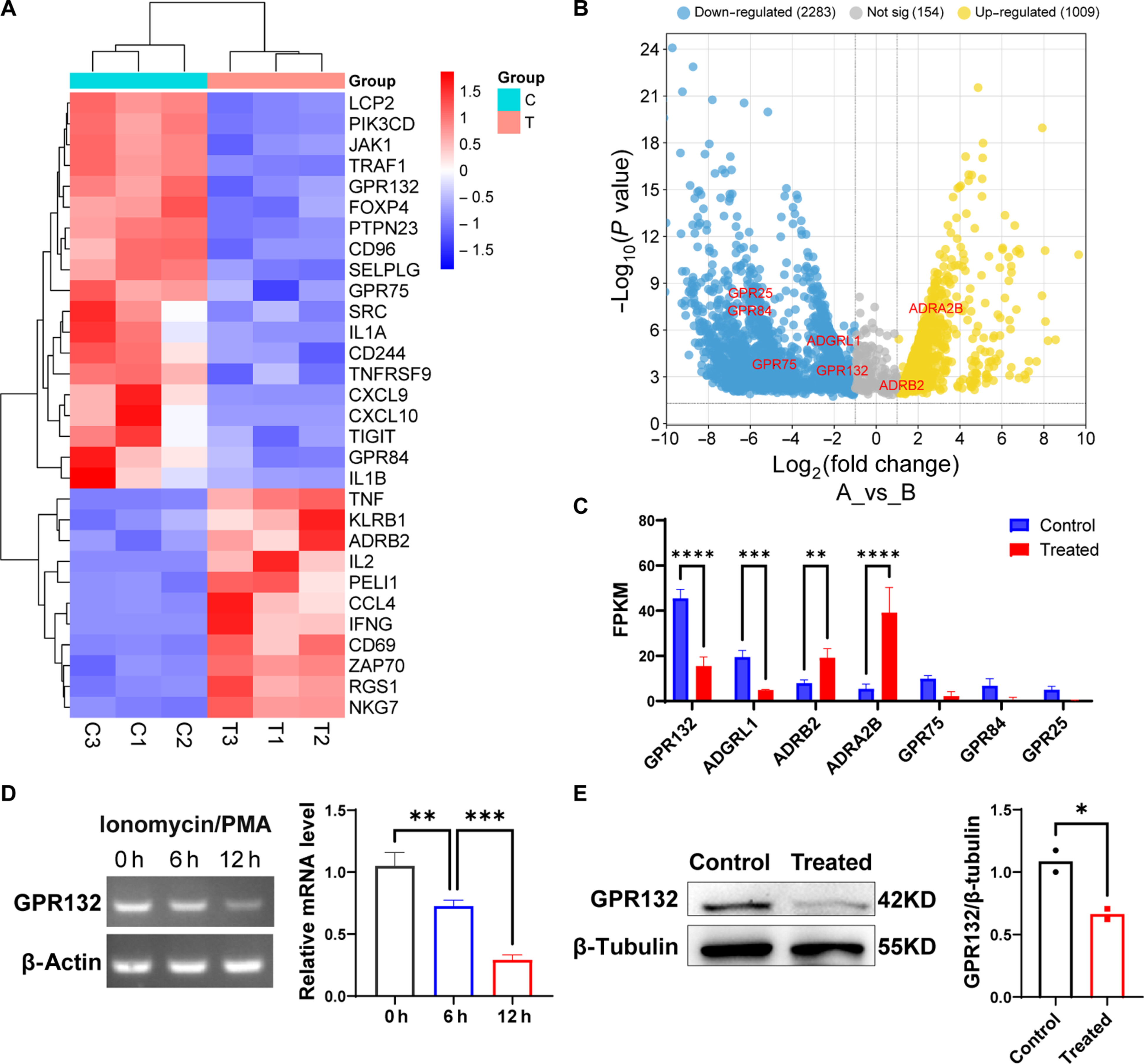
09.靶點:GPR132
應用:實體瘤
來源:GPR132 regulates the function of NK cells through the Gαs/CSK/ZAP70/NF-κB signaling pathway as a potential immune checkpoint.Sci Adv,2025 Mar 07
華東師范大學江文正團隊在《Science Advances》發表研究,發現GPR132是一種新型免疫檢查點,可調控NK細胞功能。研究發現,GPR132通過Gαs/CSK/ZAP70/NF-κB信號通路抑制NK細胞的活化和殺傷功能,而敲除或抑制GPR132可顯著增強NK細胞的抗腫瘤活性,特別是在腫瘤微環境的酸性條件下。團隊進一步將GPR132敲低技術與CAR-NK細胞療法結合,顯著提升了CAR-NK細胞對腫瘤的殺傷能力,并在動物模型中驗證了其抗腫瘤效果。這一發現為CAR-NK細胞療法的優化提供了新思路,有望改善實體瘤治療效果。
10.靶點:KIF13B
應用:代謝相關脂肪性肝病(MAFLD)等
來源:Motor protein KIF13B orchestrates hepatic metabolism to prevent metabolic dysfunction-associated fatty liver disease.Mil Med Res,2025 Mar 04
推薦產品
參考文獻
*免責聲明:華美生物內容團隊僅是分享和解讀公開研究論文及其發現,本文僅作信息交流,文中觀點不代表華美生物立場,請理解。
應用:高膽固醇血癥、心血管疾病等
來源:PCSK9 promotes LDLR degradation by preventing SNX17-mediated LDLR recycling.Circulation,2025 Mar 12

圖源:10.1161/CIRCULATIONAHA.124.072336
武漢大學王琰課題組在《Circulation》上發表研究,揭示了PCSK9促進LDL受體降解的機制。研究發現,內吞體酸性pH誘導LDL受體(LDLR)構象變化,使其與SNX17結合并循環利用。而PCSK9通過與LDLR胞外區結合,阻止這種構象變化,阻斷LDLR與SNX17的結合,導致LDLR滯留在內吞體并被溶酶體降解。此外,研究還發現影響LDLR構象的突變會導致PCSK9藥物抵抗,并在臨床中發現了相關突變。這一成果不僅為理解膽固醇代謝提供了新見解,也為PCSK9藥物抵抗和精準用藥提供了理論基礎。
02.靶點:CPT1A
應用:黑色素瘤的免疫治療
來源:Alterations in PD-L1 succinylation shape anti-tumor immune responses in melanoma.Nat Genet,2025 Mar
圖源:10.1038/s41588-025-02077-6
中南大學團隊在《自然-遺傳學》發表研究,揭示了黑色素瘤免疫治療的新靶標。研究發現,線粒體代謝酶CPT1A通過琥珀酰化修飾調控PD-L1蛋白降解,其核心機制是CPT1A催化PD-L1第129位賴氨酸發生琥珀酰化,誘導PD-L1經溶酶體途徑降解。實驗表明,代謝干預可激活PD-L1降解通路,補充α-酮戊二酸或琥珀酸可提升琥珀酰輔酶A水平,加速PD-L1降解。基于此,研究提出CPT1A活化劑苯扎貝特可作為免疫治療增敏劑,有望為晚期黑色素瘤患者提供更安全的聯合治療方案。這一成果不僅為黑色素瘤治療提供了新策略,還可能推廣至其他依賴代謝重編程的實體瘤。03.靶點:PINK1
應用:帕金森病
來源:Structure of human PINK1 at a mitochondrial TOM-VDAC array.Science,2025 Mar 13
圖源:10.1126/science.adu6445
澳大利亞WEHI研究所的研究團隊在《科學》雜志上發表研究,首次解析了帕金森病相關蛋白PINK1在線粒體外膜上的關鍵結構。研究發現,TOM復合體和VDAC蛋白對PINK1的功能至關重要。PINK1以二聚體形式存在,通過與TOM復合體和VDAC2的相互作用穩定其結構并激活線粒體自噬。帕金森病相關突變會破壞這種相互作用,導致受損線粒體無法被清除,進而促進神經元死亡。這一發現揭示了PINK1突變與帕金森病的直接聯系,為開發針對PINK1的潛在藥物提供了新方向,有望阻止帕金森病的發展。
04.靶點:MALT1
應用:B細胞淋巴瘤
來源:Targeting Both Death and Paracaspase Domains of MALT1 with Antisense Oligonucleotides Overcomes Resistance to Immune Checkpoint Inhibitors.Nat Cancer,2025 Mar 12

圖源:10.1038/s43018-025-00930-5
華大學鄭撼球團隊在《Nature Cancer》發表研究,揭示了MALT1促進腫瘤免疫逃逸的雙重機制。研究發現,MALT1通過蛋白酶活性上調PD-L1表達,使腫瘤細胞抵抗CD8 T細胞殺傷;同時,其死亡結構域通過激活NF-κB信號通路,促進腫瘤相關巨噬細胞的M2型極化,增強腫瘤微環境的免疫抑制性。為克服免疫檢查點抑制劑(ICI)療法的局限性,研究人員利用反義寡核苷酸(ASO)靶向MALT1,成功抑制其雙重功能,重塑腫瘤微環境,顯著提高ICI療法的響應度和療效。這一發現為腫瘤免疫治療提供了新的策略和靶點。
05.靶點:SAE1
應用:多發性骨髓瘤(Multiple Myeloma, MM)
來源:SAE1 promotes tumor cell malignancy via SUMOylation and liquid-liquid phase separation facilitated nuclear export of p27.Acta Pharm Sin B,2025 Feb 18

圖源:https://doi.org/10.1016/j.apsb.2025.02.011
南京中醫藥大學楊燁、顧春艷教授團隊聯合南通大學附屬醫院黃紅銘教授團隊及四川大學戚世乾教授團隊在《Acta Pharmaceutica Sinica B》發表研究,揭示了毒性中藥秋水仙堿在多發性骨髓瘤(MM)治療中的“老藥新用”價值。研究基于“以毒攻毒”理論,發現秋水仙堿通過靶向SAE1破壞p27的SUMO化修飾,抑制p27的液液相分離(LLPS)和核輸出,從而抑制MM細胞增殖。臨床試驗納入56例患者,結果顯示秋水仙堿聯合治療方案顯著提高療效,延長無進展生存期(PFS),且安全性良好。該研究為毒性中藥的現代化開發和精準靶向治療提供了新思路。
06.靶點:C9ORF72
應用:肌萎縮側索硬化癥(ALS,漸凍癥)、額顳葉癡呆(FTD)等
來源:PTPσ-mediated PI3P regulation modulates neurodegeneration in C9ORF72-ALS/FTD.Neuron,2025 Mar 10

圖源:10.1016/j.neuron.2025.02.005
約翰斯霍普金斯大學醫學院孫疏影團隊在《Neuron》發表研究,揭示了C9ORF72基因突變導致的肌萎縮側索硬化(ALS)和額顳葉癡呆(FTD)的新治療靶點。研究發現,C9ORF72基因中GGGGCC重復序列擴增產生的二肽重復蛋白(DPR)會導致神經元內磷脂酰肌醇-3-磷酸(PI3P)水平下降,內體-溶酶體功能異常,從而引發神經元毒性。通過抑制PTPσ的功能,可以糾正PI3P穩態失衡,提高神經元存活率。在患者來源的運動神經元和小鼠模型中,PTPσ抑制劑顯著改善了神經元丟失和功能障礙,為C9ORF72-ALS/FTD的治療提供了新策略。
07.靶點:SIRT3
應用:糖尿病性骨質疏松癥等
來源:Enhanced SIRT3 expression restores mitochondrial quality control mechanism to reverse osteogenic impairment in type 2 diabetes mellitus.Bone Res,2025 Mar 03
圖源:10.1038/s41413-024-00399-5
南京大學鼓樓醫院蔣青/郭保生團隊在《Bone Research》發表研究,揭示了SIRT3在2型糖尿病(T2DM)相關骨質疏松中的關鍵作用。研究發現,T2DM環境下成骨細胞功能受損,線粒體自噬受抑制,導致骨量減少和骨微結構破壞。SIRT3通過去乙酰化FOXO3,恢復PINK1/PRKN介導的線粒體自噬,顯著改善成骨細胞分化和礦化能力。在T2DM小鼠模型中,通過AAV介導的SIRT3過表達可恢復骨量和成骨細胞功能。該研究首次闡明了SIRT3/FOXO3軸調控成骨細胞線粒體穩態的機制,為糖尿病性骨質疏松癥的治療提供了潛在靶點。
08.靶點:CD6
應用:感染性免疫病理?(如腦型瘧疾)和自身免疫性疾病?(如MS、RA)
來源:Signature cytokine-associated transcriptome analysis of effector γδ T cells identifies subset-specific regulators of peripheral activation.Nat Immunol,2025 Mar

圖源:10.1038/s41590-024-02073-8
葡萄牙Gulbenkian分子醫學研究所Bruno Silva-Santos團隊在《Nature Immunology》發表研究,揭示了CD6和Themis在γδIFN T細胞激活和增殖中的關鍵調控作用。研究通過IL17a-GFP:Ifng-YFP雙報告基因小鼠模型,分析了γδ17和γδIFN細胞的轉錄組,發現二者基因表達模式截然不同。γδIFN細胞中,CD6和Themis與TCR信號密切相關。體外實驗顯示,CD6和Themis缺失顯著抑制γδIFN細胞的激活和增殖;體內瘧原蟲感染模型中,CD6突變和Themis敲除小鼠對腦瘧疾的敏感性降低,γδIFN細胞反應受阻。該研究為理解γδ T細胞功能多樣性提供了新視角,并為免疫治療提供了潛在靶點。
09.靶點:GPR132
應用:實體瘤
來源:GPR132 regulates the function of NK cells through the Gαs/CSK/ZAP70/NF-κB signaling pathway as a potential immune checkpoint.Sci Adv,2025 Mar 07

圖源:10.1126/sciadv.adr9395
華東師范大學江文正團隊在《Science Advances》發表研究,發現GPR132是一種新型免疫檢查點,可調控NK細胞功能。研究發現,GPR132通過Gαs/CSK/ZAP70/NF-κB信號通路抑制NK細胞的活化和殺傷功能,而敲除或抑制GPR132可顯著增強NK細胞的抗腫瘤活性,特別是在腫瘤微環境的酸性條件下。團隊進一步將GPR132敲低技術與CAR-NK細胞療法結合,顯著提升了CAR-NK細胞對腫瘤的殺傷能力,并在動物模型中驗證了其抗腫瘤效果。這一發現為CAR-NK細胞療法的優化提供了新思路,有望改善實體瘤治療效果。
10.靶點:KIF13B
應用:代謝相關脂肪性肝病(MAFLD)等
來源:Motor protein KIF13B orchestrates hepatic metabolism to prevent metabolic dysfunction-associated fatty liver disease.Mil Med Res,2025 Mar 04

圖源:10.1186/s40779-025-00594-3
北京大學心血管研究所冼勛德課題組聯合董爾丹、王宇輝、趙東宇團隊在《Military Medical Research》發表研究,發現馬達蛋白KIF13B是代謝障礙相關脂肪性肝病(MAFLD)和動脈粥樣硬化性心血管疾病(ASCVD)的潛在治療靶點。研究發現,KIF13B在MAFLD患者及動物模型中表達顯著降低,其缺失導致肝臟脂質代謝紊亂和線粒體功能障礙。KIF13B通過與AMPKα1相互作用,增強線粒體氧化磷酸化能力,抑制脂質生成相關基因,減輕脂肪堆積。此外,KIF13B的恢復可顯著抑制MAFLD進展,并降低動脈粥樣硬化風險。該研究為MAFLD和ASCVD的合并治療提供了新靶點和治療思路。推薦產品
參考文獻
[1]PCSK9 promotes LDLR degradation by preventing SNX17-mediated LDLR recycling.Circulation,2025 Mar 12
[2]Alterations in PD-L1 succinylation shape anti-tumor immune responses in melanoma.Nat Genet,2025 Mar
[3]Structure of human PINK1 at a mitochondrial TOM-VDAC array.Science,2025 Mar 13
[4]Targeting Both Death and Paracaspase Domains of MALT1 withAntisense Oligonucleotides Overcomes Resistance to Immune Checkpoint Inhibitors.Nat Cancer,2025 Mar 12
[5]SAE1 promotes tumor cell malignancy via SUMOylation and liquid-liquid phase separation facilitated nuclear export of p27.Acta Pharm Sin B,2025 Feb 18
[6]PTPσ-mediated PI3P regulation modulates neurodegeneration inC9ORF72-ALS/FTD.Neuron,2025 Mar 10
[7]Enhanced SIRT3 expression restores mitochondrial quality control mechanism to reverse osteogenic impairment in type 2 diabetes mellitus.Bone Res,2025 Mar 03
[8]Signature cytokine-associated transcriptome analysis of effector γδ T cells identifies subset-specific regulators of peripheral activation.Nat Immunol,2025 Mar
[9]GPR132 regulates the function of NK cells through the Gαs/CSK/ZAP70/NF-κB signaling pathway as a potential immune checkpoint.Sci Adv,2025 Mar 07
[10]Motor protein KIF13B orchestrates hepatic metabolism to prevent metabolic dysfunction-associated fatty liver disease.Mil Med Res,2025 Mar 04
*免責聲明:華美生物內容團隊僅是分享和解讀公開研究論文及其發現,本文僅作信息交流,文中觀點不代表華美生物立場,請理解。






