【25期】前沿靶點速遞:每周醫學研究精選
日期:2024-12-27 13:37:00
靶點:RIPK1
應用:增強抗癌療法
來源:A RIPK1-specific PROTAC degrader achieves potent antitumor activity by enhancing immunogenic cell death. Immunity, 2024 May 15.
RIPK1是一個關鍵的細胞應激反應蛋白,它幫助控制細胞生死和炎癥反應。癌癥細胞利用RIPK1來避免死亡和免疫系統的攻擊。英國癌癥研究所的Pascal Meier和Tencho Tenev團隊我們開發了一種小分子蛋白降解靶向嵌合體(PROTAC),該嵌合體能選擇性地降解人和小鼠的RIPK1。PROTAC介導的RIPK1降解擾亂了TNFR1和TLR3/4信號中心,增強了NF-κB、MAPK和IFN信號的輸出。此外,RIPK1的降解同時促進了RIPK3的激活和誘導壞死性凋亡。這促進了ICD、抗腫瘤免疫和持久的治療反應。因此,通過PROTAC靶向RIPK1成為克服放療或免疫療法抗性并增強抗癌療法的有希望的方法。
靶點:STING
應用:治療銀屑病
來源:Targeting STING in dendritic cells alleviates psoriatic inflammation by suppressing IL-17A production. Cell Mol Immunol, 2024 May 28 .
銀屑病是一種常見的慢性炎癥性皮膚病,李欣教授和朱博研究員團隊在《Cellular & Molecular Immunology》雜志上發表的研究揭示了樹突狀細胞中cGAS-STING信號通路在銀屑病發展中的關鍵作用。研究發現,銀屑病皮損中的cGAS-STING信號及其下游基因表達上調,特異性敲除樹突狀細胞中的Sting基因可減輕銀屑病癥狀,減少炎癥因子產生。此外,STING抑制劑C-176在小鼠銀屑病模型中顯示出治療潛力,能夠緩解炎癥和降低病變皮膚中的免疫細胞群。這些發現表明,靶向STING可能是治療銀屑病的有效新策略。
靶點:USP3
應用:骨肉瘤治療
來源:USP3 promotes osteosarcoma progression via deubiquitinating EPHA2 and activating the PI3K/AKT signaling pathway. Cell Death Dis, 2024 May 26.
靶點:SLFN11
應用:單鏈DNA核酸藥物治療腫瘤的潛在靶點
來源:Schlafen 11 triggers innate immune responses through its ribonuclease activity upon detection of single-stranded DNA. Sci Immunol, 2024 Jun 14.
中國醫學科學院基礎醫學研究所的劉德培團隊在《Science Immunology》上發表的研究揭示了Schlafen-11(SLFN11)是細胞內單鏈DNA的模式識別受體,能觸發天然免疫反應。研究發現,含有CGT核心基序的單鏈DNA能激活細胞因子表達和細胞死亡,而SLFN11通過其C端結構域與這種單鏈DNA結合,轉移到細胞漿中,并通過N端的核糖核酸酶結構域切割2型tRNA,激活免疫反應。體內實驗表明,SLFN11是導致與腺相關病毒2(AAV2)感染相關的不明原因兒童肝炎的關鍵因素,且SLFN11/9是單鏈DNA核酸藥物治療腫瘤的潛在靶點。這項研究不僅填補了單鏈DNA識別領域的空白,還為相關免疫疾病和腫瘤治療提供了新的視角和靶點。
靶點:FLT3L
應用:造血相關遺傳缺陷疾病的潛在靶點
來源:FLT3L governs the development of partially overlapping hematopoietic lineages in humans and mice. Cell, 2024 May 23.
靶點:TRABD
應用:治療神經退行性疾病的潛在靶點
來源:TRABD modulates mitochondrial homeostasis and tissue integrity. Cell Rep, 2024 Jun 05..
高 TRABD 表達與阿爾茨海默浙江大學生命科學研究院佟超教授領導的團隊在《Cell Reports》上發表的研究揭示了阿爾茲海默癥(AD)相關分子TRABD在調控線粒體動態和組織穩態中的關鍵作用。研究發現,TRABD蛋白定位于線粒體,通過其結構域促進線粒體外膜的接觸和融合,與MFN2、MIGA2和PLD6等分子形成復合物,共同影響線粒體功能。在果蠅模型中,TRABD的功能異常導致肌肉和視神經系統的嚴重損害,暗示了TRABD誘導的線粒體動態失衡可能是AD的潛在發病機制。這項研究不僅增進了我們對AD分子機制的理解,也為開發治療神經退行性疾病的新策略提供了可能的靶點。
[1] A RIPK1-specific PROTAC degrader achieves potent antitumor activity by enhancing immunogenic cell death. Immunity, 2024 May 15. 10.1016/j.immuni.2024.04.025.
[2] Targeting STING in dendritic cells alleviates psoriatic inflammation by suppressing IL-17A production. Cell Mol Immunol, 2024 May 28 .10.1038/s41423-024-01160-y.
[3] USP3 promotes osteosarcoma progression via deubiquitinating EPHA2 and activating the PI3K/AKT signaling pathway. Cell Death Dis, 2024 May 26. 10.1038/s41419-024-06624-7.
[4] Schlafen 11 triggers innate immune responses through its ribonuclease activity upon detection of single-stranded DNA. Sci Immunol, 2024 Jun 14. 10.1126/sciimmunol.adj5465.
[5] FLT3L governs the development of partially overlapping hematopoietic lineages in humans and mice. Cell, 2024 May 23. 10.1016/j.cell.2024.04.009.
[6] TRABD modulates mitochondrial homeostasis and tissue integrity. Cell Rep, 2024 Jun 05. 10.1016/j.celrep.2024.114304.
應用:增強抗癌療法
來源:A RIPK1-specific PROTAC degrader achieves potent antitumor activity by enhancing immunogenic cell death. Immunity, 2024 May 15.

(圖源:10.1016/j.immuni.2024.04.025.[1])
RIPK1是一個關鍵的細胞應激反應蛋白,它幫助控制細胞生死和炎癥反應。癌癥細胞利用RIPK1來避免死亡和免疫系統的攻擊。英國癌癥研究所的Pascal Meier和Tencho Tenev團隊我們開發了一種小分子蛋白降解靶向嵌合體(PROTAC),該嵌合體能選擇性地降解人和小鼠的RIPK1。PROTAC介導的RIPK1降解擾亂了TNFR1和TLR3/4信號中心,增強了NF-κB、MAPK和IFN信號的輸出。此外,RIPK1的降解同時促進了RIPK3的激活和誘導壞死性凋亡。這促進了ICD、抗腫瘤免疫和持久的治療反應。因此,通過PROTAC靶向RIPK1成為克服放療或免疫療法抗性并增強抗癌療法的有希望的方法。
靶點:STING
應用:治療銀屑病
來源:Targeting STING in dendritic cells alleviates psoriatic inflammation by suppressing IL-17A production. Cell Mol Immunol, 2024 May 28 .

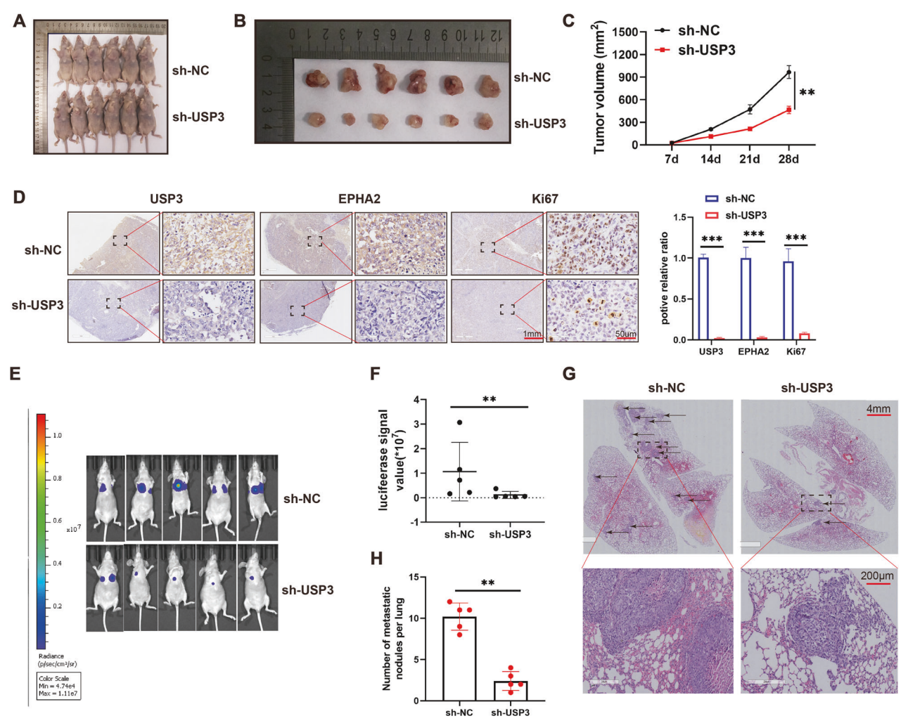
靶點:USP3
應用:骨肉瘤治療
來源:USP3 promotes osteosarcoma progression via deubiquitinating EPHA2 and activating the PI3K/AKT signaling pathway. Cell Death Dis, 2024 May 26.

(圖:USP3的下調抑制了體內骨肉瘤的生長和侵襲[3])
泛素特異性蛋白酶3(USP3)在多種腫瘤的進展中發揮著重要作用。然而,USP3 在骨肉瘤 (OS) 中的作用仍知之甚少。一項發表在《Cell Death and Disease》上的研究揭示了USP3(一種去泛素化酶)在骨肉瘤進展中的關鍵作用。研究發現,USP3在骨肉瘤組織中的表達水平顯著高于正常組織,并且與患者的不良預后相關。USP3通過去泛素化EPHA2蛋白,穩定其不被降解,進而激活PI3K/AKT信號通路,促進骨肉瘤細胞的增殖、遷移和侵襲。此外,USP3的過表達還增強了骨肉瘤細胞對化療藥物的耐藥性。這項研究指出,USP3/EPHA2軸可能成為骨肉瘤治療的新靶點,為未來的臨床治療策略提供了新的方向。靶點:SLFN11
應用:單鏈DNA核酸藥物治療腫瘤的潛在靶點
來源:Schlafen 11 triggers innate immune responses through its ribonuclease activity upon detection of single-stranded DNA. Sci Immunol, 2024 Jun 14.

靶點:FLT3L
應用:造血相關遺傳缺陷疾病的潛在靶點
來源:FLT3L governs the development of partially overlapping hematopoietic lineages in humans and mice. Cell, 2024 May 23.

(圖源:10.1016/j.cell.2024.04.009[5])
FMS 相關酪氨酸激酶 3 配體 (FLT3L) 由 FLT3LG 編碼,是一種造血因子,對小鼠自然殺傷 (NK) 細胞、B 細胞和樹突狀細胞 (DC) 的發育至關重要。一項發表在《Cell》雜志上的研究揭示了FLT3L在人類和小鼠造血過程中的關鍵作用。研究對象是三個攜帶FLT3L功能缺失突變的兄弟姐妹,他們自出生以來就反復遭受病毒、細菌和真菌感染,并伴有慢性腹瀉和生長問題。研究發現,FLT3L對于B細胞和樹突狀細胞的發育至關重要,但在人類中,它對單核細胞的發育也是必須的,這與小鼠不同。患者的血液分析顯示B細胞、單核細胞和樹突狀細胞計數較低,而NK細胞受影響較小。這項研究不僅增進了我們對FLT3L在人類造血中作用的理解,還可能有助于開發針對相關遺傳缺陷的疾病的治療方法。靶點:TRABD
應用:治療神經退行性疾病的潛在靶點
來源:TRABD modulates mitochondrial homeostasis and tissue integrity. Cell Rep, 2024 Jun 05..

(圖源:10.1016/j.celrep.2024.114304[6])
高 TRABD 表達與阿爾茨海默浙江大學生命科學研究院佟超教授領導的團隊在《Cell Reports》上發表的研究揭示了阿爾茲海默癥(AD)相關分子TRABD在調控線粒體動態和組織穩態中的關鍵作用。研究發現,TRABD蛋白定位于線粒體,通過其結構域促進線粒體外膜的接觸和融合,與MFN2、MIGA2和PLD6等分子形成復合物,共同影響線粒體功能。在果蠅模型中,TRABD的功能異常導致肌肉和視神經系統的嚴重損害,暗示了TRABD誘導的線粒體動態失衡可能是AD的潛在發病機制。這項研究不僅增進了我們對AD分子機制的理解,也為開發治療神經退行性疾病的新策略提供了可能的靶點。
[1] A RIPK1-specific PROTAC degrader achieves potent antitumor activity by enhancing immunogenic cell death. Immunity, 2024 May 15. 10.1016/j.immuni.2024.04.025.
[2] Targeting STING in dendritic cells alleviates psoriatic inflammation by suppressing IL-17A production. Cell Mol Immunol, 2024 May 28 .10.1038/s41423-024-01160-y.
[3] USP3 promotes osteosarcoma progression via deubiquitinating EPHA2 and activating the PI3K/AKT signaling pathway. Cell Death Dis, 2024 May 26. 10.1038/s41419-024-06624-7.
[4] Schlafen 11 triggers innate immune responses through its ribonuclease activity upon detection of single-stranded DNA. Sci Immunol, 2024 Jun 14. 10.1126/sciimmunol.adj5465.
[5] FLT3L governs the development of partially overlapping hematopoietic lineages in humans and mice. Cell, 2024 May 23. 10.1016/j.cell.2024.04.009.
[6] TRABD modulates mitochondrial homeostasis and tissue integrity. Cell Rep, 2024 Jun 05. 10.1016/j.celrep.2024.114304.






