前沿靶點速遞:每周醫學研究精選(十八)
日期:2024-11-07 10:23:31
靶點:DLK1
應用:神經母細胞瘤
來源:Hamilton, Amber K., et al. "A proteogenomic surfaceome study identifies DLK1 as an immunotherapeutic target in neuroblastoma." Cancer Cell (2024).
美國費城兒童醫院癌癥研究中心的Sharon J. Diskin和John M. Maris研究團隊在《Cancer Cell》雜志上發表的研究通過整合蛋白質組學、轉錄組學和表觀遺傳學數據,鑒定出DLK1(Delta-like canonical notch ligand 1)作為神經母細胞瘤免疫治療的新靶點。神經母細胞瘤是一種兒童中常見的癌癥,目前治療效果受限于腫瘤的異質性和對化療藥物的耐藥性。該研究采用蔗糖梯度離心法富集質膜蛋白,并通過質譜技術鑒定了大量細胞系蛋白和異種移植模型蛋白,篩選出60個候選蛋白,最終確定DLK1作為潛在的免疫治療靶點。DLK1是一種細胞表面蛋白,參與Notch信號通路,在神經母細胞瘤細胞中高表達,并與MYCN擴增狀態相關。研究人員開發的靶向DLK1的抗體藥物偶聯物(ADCT-701)在神經母細胞瘤異種移植模型中顯示出強大的細胞毒性。這項研究為神經母細胞瘤的免疫治療提供了新的策略和靶點,有望改善高風險患者的治療結果。
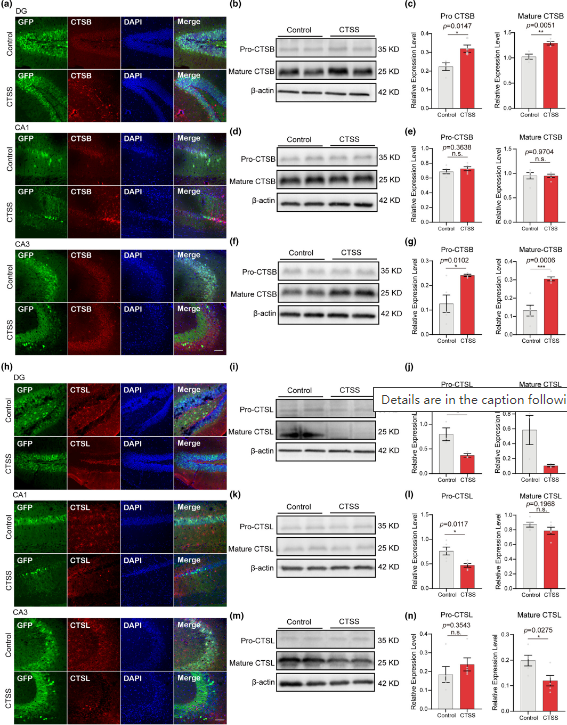
靶點:CTSS
應用:腦衰老與阿爾茨海默病(AD)研究
來源:Liu, Pei‐Pei, et al. "Neuronal cathepsin S increases neuroinflammation and causes cognitive decline via CX3CL1‐CX3CR1 axis and JAK2‐STAT3 pathway in aging and Alzheimer's disease." Aging Cell (2024): e14393.
鄭州大學第一附屬醫院劉佩佩副研究員、康建勝教授、任凱迪主管藥師以及鄭州大學辛永娟博士和汕頭大學醫學院黃冰教授合作在《Aging Cell》雜志上發表的研究揭示了組織蛋白酶S(CTSS)在腦衰老與阿爾茨海默病(AD)中的關鍵作用及其分子機制。研究發現,CTSS在衰老小鼠模型海馬區神經元中的表達量顯著升高,且與小鼠空間學習和記憶行為能力呈負相關,表明其在認知功能衰退中的重要作用。研究還發現,神經元CTSS過表達激活了小膠質細胞向M1型促炎表型的轉變,加劇大腦炎癥,并通過CX3CL1-CX3CR1軸和JAK2-STAT3信號通路發揮作用。此外,CTSS在AD患者海馬和顳皮層中顯著高表達,其選擇性抑制劑LY3000328能改善APP/PS1小鼠的AD病理特征,為AD治療提供了新的潛在靶點。該研究不僅為理解CTSS在神經炎癥和神經退行性疾病中的功能復雜性提供了新見解,也為腦衰老和AD的早期診斷和治療提供了新的生物標志物和治療策略。
靶點:POGK
應用:乳腺癌研究
來源:Tu, Zhenbo, et al. "Tumor-suppressive activities for pogo transposable element derived with KRAB domain via ribosome biogenesis restriction." Molecular Cell (2024).
哈佛醫學院貝斯以色列女執事醫療中心的Antoine Karnoub團隊在《Molecular Cell》上發表的研究揭示了轉座元件衍生基因POGK在腫瘤中的關鍵作用機制。研究發現,POGK是常見腫瘤類型中失調最顯著的轉座元件衍生基因,特別是在乳腺癌中。POGK通過其KRAB結構域與轉錄共阻遏物TRIM28結合,直接抑制核心核糖體蛋白的轉錄,從而全面抑制核糖體生物學功能,限制三陰性乳腺癌細胞的生長。研究還發現POGK在轉錄后經歷轉錄異構體轉換,導致其抑癌作用失活。通過逆轉這一轉錄后異構體轉換,POGK有望成為潛在的腫瘤治療靶點。這項研究不僅闡明了POGK在腫瘤發生與發展中的作用,還強調了轉座元件衍生基因在腫瘤生物學中的重要性,并為未來的腫瘤治療提供了新的策略和靶點。
靶點:SGLT1
應用:骨骼肌相關疾病研究
來源:Huang, Bang‐Bang, et al. "The Impact of SGLT1 Inhibition on Frailty and Sarcopenia: A Mediation Mendelian Randomization Study." Journal of Cachexia, Sarcopenia and Muscle (2024).
福建醫科大學附屬第一醫院的羅莉、謝良地教授團隊與張宇杰教授團隊合作,在《J Cachexia Sarcopenia Muscle》雜志上發表的研究利用孟德爾隨機化方法,揭示了SGLT1抑制對衰弱和肌少癥的潛在保護作用。研究團隊通過模擬基因預測的SGLT1抑制作用,并結合衰弱指數和低握力的全基因組關聯分析數據,發現遺傳預測的SGLT1抑制顯著降低了衰弱和肌少癥的風險,且這一結果在不同診斷標準和性別分層中得到驗證。研究還發現胰島素抵抗在SGLT1抑制對衰弱的保護作用中起到中介作用,而以棕櫚酰肉堿為代表的脂質代謝物是SGLT1改善衰弱及肌少癥的共同中介。這一發現為理解SGLT1在骨骼肌相關疾病中的作用提供了新見解,并為開發針對衰弱和肌少癥的新型治療策略提供了重要科學依據,有望延緩骨骼肌衰老,改善老年人的生活質量。
靶點:LGALS9、CD44
應用:缺血性卒中研究
來源:Han, Bing, et al. "Integrating spatial and single-cell transcriptomics to characterize the molecular and cellular architecture of the ischemic mouse brain." Science Translational Medicine 16.733 (2024): eadg1323.
東南大學姚紅紅教授團隊在《Science Translational Medicine》上發表的研究揭示了LGALS9-CD44信號通路在卒中后腦修復中的重要作用。通過空間轉錄組測序和單細胞轉錄組測序,研究者們詳細解析了缺血性卒中模型小鼠大腦的基因表達和細胞特征,發現細胞外囊泡介導的LGALS9-CD44信號通路在促進卒中后腦修復中起到關鍵作用。研究指出,小膠質細胞和巨噬細胞是卒中后半乳糖凝集素的主要來源,而LGALS9的傳遞通過改善小鼠的長期功能恢復,表明Lgals9是一個潛在的治療靶點。此外,研究還發現CD44介導LGALS9在抑制缺血誘導的星形膠質細胞活化中的功能,并且LGALS9-CD44相互作用促進了中風后的髓鞘再生。這些發現為中風治療提供了新的分子機制和治療策略。
靶點:NLRP10
應用:特應性皮炎研究
來源:Cho, Yeonhee, et al. "NLRP10 maintains epidermal homeostasis by promoting keratinocyte survival and P63-dependent differentiation and barrier function." Cell Death & Disease 15.10 (2024): 759.
美國安進公司炎癥研究部門周毅團隊在《Cell Death & Disease》期刊上發表的研究揭示了NLRP10在特應性皮炎(AD)中的潛在治療作用。研究發現,NLRP10在AD皮膚樣本中表達下調,且在人體皮膚等效培養體系中促進角質形成細胞存活,對表皮分化和屏障功能至關重要。從機制上講,NLRP10通過阻止Caspase-8募集到死亡誘導信號復合物(DISC)并抑制其激活來限制細胞死亡,同時穩定角質形成細胞分化的主要調節因子p63,驅動角質形成細胞的適當分化并增強屏障功能。這些發現強調了NLRP10在AD發病機制中的關鍵作用,并將其作為恢復皮膚屏障功能和穩態治療AD的潛在靶點。靶向NLRP10的治療藥物可能成為恢復表皮功能的有效方法,與當前免疫調節療法互補,以實現更強的臨床效益。
靶點:KDM5C 和 YY1
應用:腫瘤研究
來源:Zheng, Qian, et al. "Targeting the transcription factor YY1 is synthetic lethal with loss of the histone demethylase KDM5C." EMBO reports (2024): 1-21.
武漢大學泰康醫學院的李楓和熊潔課題組在《EMBO Reports》期刊上發表的研究揭示了組蛋白去甲基化酶KDM5C與轉錄因子YY1之間的新型蛋白質相互作用,并發現這一互作對于腫瘤細胞的生存至關重要。研究團隊通過整合蛋白質組學和功能基因組學分析,發現KDM5C能夠招募YY1并增加其在基因組中的富集,而且這一過程不依賴于KDM5C的去甲基化酶活性。在細胞和動物模型中,KDM5C基因突變或表達降低的腫瘤細胞對YY1的缺失更加敏感,表明KDM5C和YY1構成合成致死基因對。這一發現不僅揭示了表觀遺傳因子KDM5C調控轉錄的新機制,也為基于合成致死原理的腫瘤靶向治療提供了新的生物標志物和治療策略,有助于開發個體化治療方案,推動腫瘤治療領域的發展。
靶點:IRGQ
應用:肝細胞癌研究
來源:Herhaus, Lina, et al. "IRGQ-mediated autophagy in MHC class I quality control promotes tumor immune evasion." Cell (2024).
德國法蘭克福大學的Ivan Dikic團隊在《Cell》雜志上發表了一項研究,揭示了免疫相關GTP酶家族Q(IRGQ)在腫瘤免疫逃逸中的新角色。研究發現,IRGQ作為一種新型自噬受體,通過與GABARAPL2和LC3B的相互作用,參與MHC I類分子的質量控制,進而影響其表達并促進腫瘤細胞的免疫逃逸。實驗結果表明,IRGQ缺失會導致MHC I類分子在細胞內積累,增強CD8+ T細胞的免疫反應,從而限制腫瘤的生長。此外,IRGQ在肝細胞癌(HCC)中高表達與MHC I類基因低表達相關,并與患者生存時間縮短有關。通過小鼠模型研究,IRGQ基因敲除的小鼠顯示出更長的生存時間和減輕的腫瘤負擔,表明IRGQ在HCC免疫逃逸中的重要性。這項研究不僅增進了對IRGQ在自噬過程中的功能理解,也為腫瘤免疫治療提供了新的潛在靶點,強調了調節IRGQ水平可能提高患者免疫反應和生存率的前景。
參考文獻
1. Hamilton, Amber K., et al. "A proteogenomic surfaceome study identifies DLK1 as an immunotherapeutic target in neuroblastoma." Cancer Cell (2024).
2. Liu, Pei‐Pei, et al. "Neuronal cathepsin S increases neuroinflammation and causes cognitive decline via CX3CL1‐CX3CR1 axis and JAK2‐STAT3 pathway in aging and Alzheimer's disease." Aging Cell (2024): e14393.
3. Tu, Zhenbo, et al. "Tumor-suppressive activities for pogo transposable element derived with KRAB domain via ribosome biogenesis restriction." Molecular Cell (2024).
4. Huang, Bang‐Bang, et al. "The Impact of SGLT1 Inhibition on Frailty and Sarcopenia: A Mediation Mendelian Randomization Study." Journal of Cachexia, Sarcopenia and Muscle (2024).
5. Han, Bing, et al. "Integrating spatial and single-cell transcriptomics to characterize the molecular and cellular architecture of the ischemic mouse brain." Science Translational Medicine 16.733 (2024): eadg1323.
6. Cho, Yeonhee, et al. "NLRP10 maintains epidermal homeostasis by promoting keratinocyte survival and P63-dependent differentiation and barrier function." Cell Death & Disease 15.10 (2024): 759.
7. Zheng, Qian, et al. "Targeting the transcription factor YY1 is synthetic lethal with loss of the histone demethylase KDM5C." EMBO reports (2024): 1-21.
8. Herhaus, Lina, et al. "IRGQ-mediated autophagy in MHC class I quality control promotes tumor immune evasion." Cell (2024).
應用:神經母細胞瘤
來源:Hamilton, Amber K., et al. "A proteogenomic surfaceome study identifies DLK1 as an immunotherapeutic target in neuroblastoma." Cancer Cell (2024).

(圖源:DLK1優先作為神經母細胞瘤候選免疫治療靶點 [1])
美國費城兒童醫院癌癥研究中心的Sharon J. Diskin和John M. Maris研究團隊在《Cancer Cell》雜志上發表的研究通過整合蛋白質組學、轉錄組學和表觀遺傳學數據,鑒定出DLK1(Delta-like canonical notch ligand 1)作為神經母細胞瘤免疫治療的新靶點。神經母細胞瘤是一種兒童中常見的癌癥,目前治療效果受限于腫瘤的異質性和對化療藥物的耐藥性。該研究采用蔗糖梯度離心法富集質膜蛋白,并通過質譜技術鑒定了大量細胞系蛋白和異種移植模型蛋白,篩選出60個候選蛋白,最終確定DLK1作為潛在的免疫治療靶點。DLK1是一種細胞表面蛋白,參與Notch信號通路,在神經母細胞瘤細胞中高表達,并與MYCN擴增狀態相關。研究人員開發的靶向DLK1的抗體藥物偶聯物(ADCT-701)在神經母細胞瘤異種移植模型中顯示出強大的細胞毒性。這項研究為神經母細胞瘤的免疫治療提供了新的策略和靶點,有望改善高風險患者的治療結果。
靶點:CTSS
應用:腦衰老與阿爾茨海默病(AD)研究
來源:Liu, Pei‐Pei, et al. "Neuronal cathepsin S increases neuroinflammation and causes cognitive decline via CX3CL1‐CX3CR1 axis and JAK2‐STAT3 pathway in aging and Alzheimer's disease." Aging Cell (2024): e14393.

(圖源:神經元 CTSS 過表達增加小膠質細胞中的組織蛋白酶 B (CTSB) 活性 [2])
鄭州大學第一附屬醫院劉佩佩副研究員、康建勝教授、任凱迪主管藥師以及鄭州大學辛永娟博士和汕頭大學醫學院黃冰教授合作在《Aging Cell》雜志上發表的研究揭示了組織蛋白酶S(CTSS)在腦衰老與阿爾茨海默病(AD)中的關鍵作用及其分子機制。研究發現,CTSS在衰老小鼠模型海馬區神經元中的表達量顯著升高,且與小鼠空間學習和記憶行為能力呈負相關,表明其在認知功能衰退中的重要作用。研究還發現,神經元CTSS過表達激活了小膠質細胞向M1型促炎表型的轉變,加劇大腦炎癥,并通過CX3CL1-CX3CR1軸和JAK2-STAT3信號通路發揮作用。此外,CTSS在AD患者海馬和顳皮層中顯著高表達,其選擇性抑制劑LY3000328能改善APP/PS1小鼠的AD病理特征,為AD治療提供了新的潛在靶點。該研究不僅為理解CTSS在神經炎癥和神經退行性疾病中的功能復雜性提供了新見解,也為腦衰老和AD的早期診斷和治療提供了新的生物標志物和治療策略。
靶點:POGK
應用:乳腺癌研究
來源:Tu, Zhenbo, et al. "Tumor-suppressive activities for pogo transposable element derived with KRAB domain via ribosome biogenesis restriction." Molecular Cell (2024).

(圖源:轉座元件衍生基因POGK在腫瘤中的關鍵作用機制 [3])
哈佛醫學院貝斯以色列女執事醫療中心的Antoine Karnoub團隊在《Molecular Cell》上發表的研究揭示了轉座元件衍生基因POGK在腫瘤中的關鍵作用機制。研究發現,POGK是常見腫瘤類型中失調最顯著的轉座元件衍生基因,特別是在乳腺癌中。POGK通過其KRAB結構域與轉錄共阻遏物TRIM28結合,直接抑制核心核糖體蛋白的轉錄,從而全面抑制核糖體生物學功能,限制三陰性乳腺癌細胞的生長。研究還發現POGK在轉錄后經歷轉錄異構體轉換,導致其抑癌作用失活。通過逆轉這一轉錄后異構體轉換,POGK有望成為潛在的腫瘤治療靶點。這項研究不僅闡明了POGK在腫瘤發生與發展中的作用,還強調了轉座元件衍生基因在腫瘤生物學中的重要性,并為未來的腫瘤治療提供了新的策略和靶點。
靶點:SGLT1
應用:骨骼肌相關疾病研究
來源:Huang, Bang‐Bang, et al. "The Impact of SGLT1 Inhibition on Frailty and Sarcopenia: A Mediation Mendelian Randomization Study." Journal of Cachexia, Sarcopenia and Muscle (2024).

(圖源:doi.org/10.1002/jcsm.13614 [4])
福建醫科大學附屬第一醫院的羅莉、謝良地教授團隊與張宇杰教授團隊合作,在《J Cachexia Sarcopenia Muscle》雜志上發表的研究利用孟德爾隨機化方法,揭示了SGLT1抑制對衰弱和肌少癥的潛在保護作用。研究團隊通過模擬基因預測的SGLT1抑制作用,并結合衰弱指數和低握力的全基因組關聯分析數據,發現遺傳預測的SGLT1抑制顯著降低了衰弱和肌少癥的風險,且這一結果在不同診斷標準和性別分層中得到驗證。研究還發現胰島素抵抗在SGLT1抑制對衰弱的保護作用中起到中介作用,而以棕櫚酰肉堿為代表的脂質代謝物是SGLT1改善衰弱及肌少癥的共同中介。這一發現為理解SGLT1在骨骼肌相關疾病中的作用提供了新見解,并為開發針對衰弱和肌少癥的新型治療策略提供了重要科學依據,有望延緩骨骼肌衰老,改善老年人的生活質量。
靶點:LGALS9、CD44
應用:缺血性卒中研究
來源:Han, Bing, et al. "Integrating spatial and single-cell transcriptomics to characterize the molecular and cellular architecture of the ischemic mouse brain." Science Translational Medicine 16.733 (2024): eadg1323.

(圖源:含有 LGALS9 的工程化細胞外囊泡 (EV) 促進中風小鼠感覺和運動功能的恢復 [5])
東南大學姚紅紅教授團隊在《Science Translational Medicine》上發表的研究揭示了LGALS9-CD44信號通路在卒中后腦修復中的重要作用。通過空間轉錄組測序和單細胞轉錄組測序,研究者們詳細解析了缺血性卒中模型小鼠大腦的基因表達和細胞特征,發現細胞外囊泡介導的LGALS9-CD44信號通路在促進卒中后腦修復中起到關鍵作用。研究指出,小膠質細胞和巨噬細胞是卒中后半乳糖凝集素的主要來源,而LGALS9的傳遞通過改善小鼠的長期功能恢復,表明Lgals9是一個潛在的治療靶點。此外,研究還發現CD44介導LGALS9在抑制缺血誘導的星形膠質細胞活化中的功能,并且LGALS9-CD44相互作用促進了中風后的髓鞘再生。這些發現為中風治療提供了新的分子機制和治療策略。
靶點:NLRP10
應用:特應性皮炎研究
來源:Cho, Yeonhee, et al. "NLRP10 maintains epidermal homeostasis by promoting keratinocyte survival and P63-dependent differentiation and barrier function." Cell Death & Disease 15.10 (2024): 759.

(圖源:NLRP10 穩定角質形成細胞中的 p63 [6])
美國安進公司炎癥研究部門周毅團隊在《Cell Death & Disease》期刊上發表的研究揭示了NLRP10在特應性皮炎(AD)中的潛在治療作用。研究發現,NLRP10在AD皮膚樣本中表達下調,且在人體皮膚等效培養體系中促進角質形成細胞存活,對表皮分化和屏障功能至關重要。從機制上講,NLRP10通過阻止Caspase-8募集到死亡誘導信號復合物(DISC)并抑制其激活來限制細胞死亡,同時穩定角質形成細胞分化的主要調節因子p63,驅動角質形成細胞的適當分化并增強屏障功能。這些發現強調了NLRP10在AD發病機制中的關鍵作用,并將其作為恢復皮膚屏障功能和穩態治療AD的潛在靶點。靶向NLRP10的治療藥物可能成為恢復表皮功能的有效方法,與當前免疫調節療法互補,以實現更強的臨床效益。
靶點:KDM5C 和 YY1
應用:腫瘤研究
來源:Zheng, Qian, et al. "Targeting the transcription factor YY1 is synthetic lethal with loss of the histone demethylase KDM5C." EMBO reports (2024): 1-21.

(圖源:KDM5C 和 YY1 同時丟失促進細胞周期停滯和細胞凋亡 [7])
武漢大學泰康醫學院的李楓和熊潔課題組在《EMBO Reports》期刊上發表的研究揭示了組蛋白去甲基化酶KDM5C與轉錄因子YY1之間的新型蛋白質相互作用,并發現這一互作對于腫瘤細胞的生存至關重要。研究團隊通過整合蛋白質組學和功能基因組學分析,發現KDM5C能夠招募YY1并增加其在基因組中的富集,而且這一過程不依賴于KDM5C的去甲基化酶活性。在細胞和動物模型中,KDM5C基因突變或表達降低的腫瘤細胞對YY1的缺失更加敏感,表明KDM5C和YY1構成合成致死基因對。這一發現不僅揭示了表觀遺傳因子KDM5C調控轉錄的新機制,也為基于合成致死原理的腫瘤靶向治療提供了新的生物標志物和治療策略,有助于開發個體化治療方案,推動腫瘤治療領域的發展。
靶點:IRGQ
應用:肝細胞癌研究
來源:Herhaus, Lina, et al. "IRGQ-mediated autophagy in MHC class I quality control promotes tumor immune evasion." Cell (2024).

(圖源:IRGQ 調節人和鼠肝細胞癌中的 CD8+ T 細胞反應 [8])
德國法蘭克福大學的Ivan Dikic團隊在《Cell》雜志上發表了一項研究,揭示了免疫相關GTP酶家族Q(IRGQ)在腫瘤免疫逃逸中的新角色。研究發現,IRGQ作為一種新型自噬受體,通過與GABARAPL2和LC3B的相互作用,參與MHC I類分子的質量控制,進而影響其表達并促進腫瘤細胞的免疫逃逸。實驗結果表明,IRGQ缺失會導致MHC I類分子在細胞內積累,增強CD8+ T細胞的免疫反應,從而限制腫瘤的生長。此外,IRGQ在肝細胞癌(HCC)中高表達與MHC I類基因低表達相關,并與患者生存時間縮短有關。通過小鼠模型研究,IRGQ基因敲除的小鼠顯示出更長的生存時間和減輕的腫瘤負擔,表明IRGQ在HCC免疫逃逸中的重要性。這項研究不僅增進了對IRGQ在自噬過程中的功能理解,也為腫瘤免疫治療提供了新的潛在靶點,強調了調節IRGQ水平可能提高患者免疫反應和生存率的前景。
參考文獻
1. Hamilton, Amber K., et al. "A proteogenomic surfaceome study identifies DLK1 as an immunotherapeutic target in neuroblastoma." Cancer Cell (2024).
2. Liu, Pei‐Pei, et al. "Neuronal cathepsin S increases neuroinflammation and causes cognitive decline via CX3CL1‐CX3CR1 axis and JAK2‐STAT3 pathway in aging and Alzheimer's disease." Aging Cell (2024): e14393.
3. Tu, Zhenbo, et al. "Tumor-suppressive activities for pogo transposable element derived with KRAB domain via ribosome biogenesis restriction." Molecular Cell (2024).
4. Huang, Bang‐Bang, et al. "The Impact of SGLT1 Inhibition on Frailty and Sarcopenia: A Mediation Mendelian Randomization Study." Journal of Cachexia, Sarcopenia and Muscle (2024).
5. Han, Bing, et al. "Integrating spatial and single-cell transcriptomics to characterize the molecular and cellular architecture of the ischemic mouse brain." Science Translational Medicine 16.733 (2024): eadg1323.
6. Cho, Yeonhee, et al. "NLRP10 maintains epidermal homeostasis by promoting keratinocyte survival and P63-dependent differentiation and barrier function." Cell Death & Disease 15.10 (2024): 759.
7. Zheng, Qian, et al. "Targeting the transcription factor YY1 is synthetic lethal with loss of the histone demethylase KDM5C." EMBO reports (2024): 1-21.
8. Herhaus, Lina, et al. "IRGQ-mediated autophagy in MHC class I quality control promotes tumor immune evasion." Cell (2024).






