發現新冠病毒入侵新機制:感染性強的關鍵因素是它
日期:2020-10-28 09:30:38
等這個城市重新按下播放鍵,
等地鐵里的人多到擠不上這一班,
等大排檔里吵到必須扯著嗓子說話。
我們終于等到了!
但還有很多國家和地區被新冠病毒肆虐,一夜之間喀什激增137例無癥狀感染者。新冠肺炎已成為全球人類健康重大威脅,引發了公眾對個人健康的極度關注,截至2020年10月27日,全球總計確診人數超過4350萬例,死亡人數累計115萬。

疫情暴發后不久,科學家們就發現病毒入侵的兩個關鍵分子:
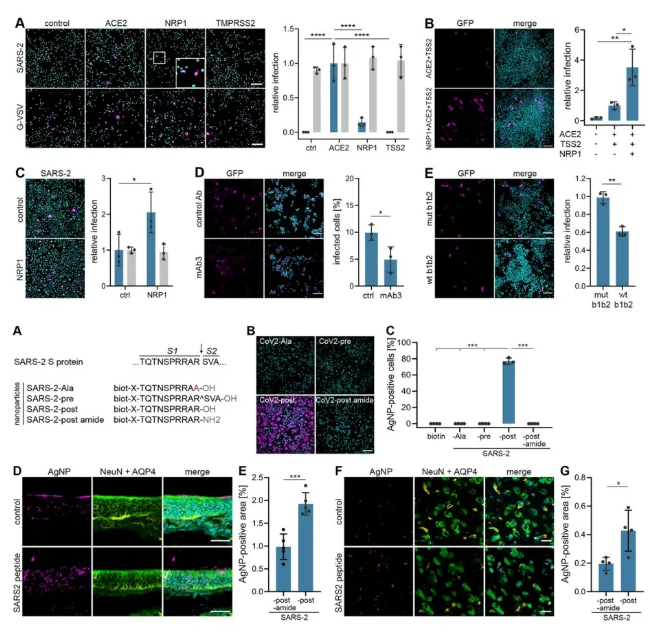
SARS-CoV-2的刺突蛋白可與人體細胞表面的血管緊張素轉化酶2(ACE2)受體蛋白結合,這個受體相當于病毒進入人體細胞的“門鎖”。
而人體細胞中跨膜絲氨酸蛋白酶(TMPRSS2),是一種可切割ACE2和刺突蛋白的細胞表面蛋白酶,在病毒入侵過程中發揮了“助攻”作用:激活冠狀病毒的刺突蛋白,為SARS-CoV-2進入細胞提供便利。如果把刺突蛋白比喻成進入人體細胞的“門鑰匙”的話,那么TMPRSS2相當于鑰匙的“潤滑油”。
病毒的分子鎖定方法很好地解釋了為什么這兩種冠狀病毒會在我們身體的一系列組織中造成嚴重破壞,從肺部到消化道。
然而,這還沒有研究闡明為什么新冠病毒比SARS的傳播能力更強?
北京時間10月21日,來自頂級期刊 Science上的兩份不同文章的同一研究,發現了一個讓新冠病毒能夠在人類細胞中具有高度傳染性并且迅速傳播的“秘密開關”。
由德國慕尼黑工業大學和芬蘭赫爾辛基大學領導的國際研究團隊發現了新冠病毒進入人體細胞的另一種方式:一種已知可以與弗林蛋白酶切割的底物結合的蛋白Neuropilin-1(NRP1)顯著增強了新冠病毒的感染力。

來自兩份不同論文的新研究表明,為了有效地感染人類細胞,新冠病毒還能夠利用一種叫做神經纖毛蛋白(Neuropilin-1,簡稱NRP1)的受體,使其與S蛋白相結合促進感染——這種受體在包括呼吸道、血管和神經元在內的許多人體組織中都非常豐富。同時也指出了新的潛在靶點,對于開發抗新冠病毒的藥物有重要意義。
為了證明NRP1的參與,巴利斯特雷里在研究中使用了缺乏這兩種受體的人類細胞,然后利用基因工程技術引入NRP1受體,并讓這些細胞接觸新冠病毒。巴利斯特雷里解釋說,神經纖毛蛋白存在于我們細胞的外部。研究表明,它結合的部位與ACE2不同,后者是“粘在”病毒蛋白的頂部。他說:“如果這兩種受體都存在,就像呼吸道一些細胞一樣,那么新冠病毒的感染能力就會得到極大提升。”
在模擬病毒到達上呼吸道的實驗中,科學家們構建了一種與新冠病毒形狀和大小相同的合成納米粒子,并對其覆蓋上能與神經纖毛蛋白結合的蛋白質和肽的碎片。巴利斯特雷里說:“在我們把它插入麻醉小鼠的鼻子后,結果令人驚訝:兩個小時后,納米顆粒已經到達腦部,它首先出現在嗅球,并經由此處到達大腦皮層。”
病毒也能通過鼻子侵入人體,并且可能以嗅覺神經元為目標。存在于鼻內的神經元較為特殊,因為它們一生都在復制。事實上,我們喪失了嗅覺后是可以恢復它的。這些神經元的祖細胞能夠重建連接鼻子和大腦的軸突,因此這兩個器官之間存在一條直接通道,也就可能被病毒利用。

研究通訊作者、赫爾辛基大學的病毒學家Giuseppe Balistreri說:“如果你認為ACE2是進入細胞的大門,那么NRP1可能是引導病毒走到門口的一個因素。ACE2在大多數細胞中低水平表達。因此,病毒很難找到入口進入。像NRP1等其他因素,可能幫助病毒找到了大門。由于NRP1在鼻腔內的神經組織中大量表達,我們可以想象,當我們聞到被感染的液滴時,就如同為新冠病毒鋪上了一塊兒紅毯。”
研究人員發現NRP1能夠與S蛋白結合顯著增強了新冠病毒對于宿主細胞的感染力。在體外試驗中,研究人員證明存在ACE2的情況下,NRP1可以促進病毒感染。如果該段氨基酸的序列被改變后,NRP1便失去了幫助增強新冠病毒感染的能力。

慕尼黑工業大學分子神經生物學教授 Mikael Simons 說:“我們可以確定,至少在我們的實驗條件下,NRP1促進了向大腦的運輸。但是,對于SARS-CoV-2是否也是如此,我們還不能下結論,因為在大多數患者中,這種途徑很可能被免疫系統抑制。”
目前研究人員只能推測涉及的分子過程,需要進一步的研究來闡明這個問題。
現在推測直接阻斷neuropilin-1是否是一種可行的新冠治療方法還為時過早,而且它可能會導致副作用。目前,他們的實驗室正在測試新分子的效果,這些新分子是專門設計用來阻斷病毒和neuropilin-1之間的連接。“初步結果非常有希望,我們希望在不久的將來獲得體內驗證。”
更重要的是, 通過使用單克隆抗體、實驗室創建的類似于天然抗體的蛋白質或阻止相互作用的選擇性藥物,能夠降低SARS-CoV-2感染人類細胞的能力 ,這凸顯了這項發現在對抗COVID-19方面的潛在治療價值。
武漢華美生物助力新型冠狀病毒研究,高質量SARS-CoV-2相關科研產品持續更新中,包括新冠病毒相關ELISA試劑盒、S蛋白/抗體、N蛋白/抗體、RBD納米抗體、Spike RBD抗體對、六大突變體蛋白、新冠非結構蛋白、新冠病毒-宿主互作蛋白等相關產品!
☆特別推薦☆


新冠產品手冊免費下載,
關注“武漢華美生物”官方微信后臺回復:“新冠病毒”
本文信息來源:
https://science.sciencemag.org/content/early/2020/10/19/science.abd2985
https://science.sciencemag.org/content/early/2020/10/19/science.abd3072
—END—
——華美生物·讓科研變得有溫度!——







